Atari 1050 Kopf defekt?
Moderatoren: Sleeπ, andymanone
-
Brechreiz
- Beiträge: 222
- Registriert: 02.03.2024 12:41
- Has thanked: 17 times
- Been thanked: 68 times
- Kontaktdaten:
Atari 1050 Kopf defekt?
Hallo zusammen,
ich habe hier ein defektes Atari 1050 Laufwerk. Die 1050 Diagnostik Diskette bricht beim Motor Start Test
ab. Das Einschaltverhalten ist normal. Motor dreht und Track 0 Test scheint auch OK. Beim Loop Speed
Calibration Test werden immer 0 MS angezeigt, obwohl der Motor dreht. Das gleiche Fehlerbild habe ich
bei einer gesunden 1050, wenn ich den Stecker des Schreib-/Lesekopf abziehe. Der Fehler liegt nicht am
Motherboard (getestet). Kopf kaputt?
VG Jürgen
ich habe hier ein defektes Atari 1050 Laufwerk. Die 1050 Diagnostik Diskette bricht beim Motor Start Test
ab. Das Einschaltverhalten ist normal. Motor dreht und Track 0 Test scheint auch OK. Beim Loop Speed
Calibration Test werden immer 0 MS angezeigt, obwohl der Motor dreht. Das gleiche Fehlerbild habe ich
bei einer gesunden 1050, wenn ich den Stecker des Schreib-/Lesekopf abziehe. Der Fehler liegt nicht am
Motherboard (getestet). Kopf kaputt?
VG Jürgen
Re: Atari 1050 Kopf defekt?
was auch öfters vorkommt, das die Masse des Kopf-Steckers abgegangen ist!
Prüfe mal den Stecker ganz genau!
Prüfe mal den Stecker ganz genau!
keine PN's mehr! Bitte per email kontaktieren! atari1450xld©mega-hz.de
-
Erhard
- Beiträge: 1277
- Registriert: 04.11.2021 15:52
- Has thanked: 155 times
- Been thanked: 404 times
- Kontaktdaten:
Atari 1050 Kopf defekt?
Hi,
der Kopf gleicht dem der 810 auffallend.
Den von der 810 hab ich mal gemessen, hier das Bild.
Der Stecker von dem der 1050 ist etwas anders belegt:
0 = Schirm
1=1
2=2
3=3
4=5
Ich habe ab und an folgenden Fehler festgestellt:
Im Stecker befinden sich die Steckkontakte.
In den Steckkontakten sollten sich feste Federstreifen befinden.
Bei einigen sind diese Federstreifen weg, beim Stecken abgebrochen und rausgefallen.
Dadurch bekommt der Steckkontakt keinen oder auf jeden Fall mangelhaften Kontakt mit den Pfostenpins.
Ich hab erst unlängst bei einer 1050 da neue Kontakte drangekrimpt.
CU, Erhard
der Kopf gleicht dem der 810 auffallend.
Den von der 810 hab ich mal gemessen, hier das Bild.
Der Stecker von dem der 1050 ist etwas anders belegt:
0 = Schirm
1=1
2=2
3=3
4=5
Ich habe ab und an folgenden Fehler festgestellt:
Im Stecker befinden sich die Steckkontakte.
In den Steckkontakten sollten sich feste Federstreifen befinden.
Bei einigen sind diese Federstreifen weg, beim Stecken abgebrochen und rausgefallen.
Dadurch bekommt der Steckkontakt keinen oder auf jeden Fall mangelhaften Kontakt mit den Pfostenpins.
Ich hab erst unlängst bei einer 1050 da neue Kontakte drangekrimpt.
CU, Erhard
Jede Info, die zu Hause auf meinem Rechner liegt habe ich unterwegs nicht verfügbar.
Jede Info, die im Netz liegt finde ich nicht wieder, wenn ich sie benötige.
Jede Info, die im Netz liegt finde ich nicht wieder, wenn ich sie benötige.
-
Brechreiz
- Beiträge: 222
- Registriert: 02.03.2024 12:41
- Has thanked: 17 times
- Been thanked: 68 times
- Kontaktdaten:
Re: Atari 1050 Kopf defekt?
Die Steckerkontakte scheinen i.O. zu sein. Alle Pins sitzen schön stramm, haben Kontalt und Durchgang.
Hier einmal die Messwerte am Kopfstecker. In Klammern die Werte eines funktionierenden Laufwerks:
0 - Masse
1-2 -> 9,6 Ohm -> 0,30mH (6,7 Ohm -> 0,38mH)
2-3 -> 9,9 Ohm -> 0,30mH (8,7 Ohm -> 0,40mH)
2-4 -> 3,6 Ohm -> 34µH (2,7 Ohm -> 34µH)
Die Werte liegen ja so weit nicht auseinander.
VG Jürgen
Hier einmal die Messwerte am Kopfstecker. In Klammern die Werte eines funktionierenden Laufwerks:
0 - Masse
1-2 -> 9,6 Ohm -> 0,30mH (6,7 Ohm -> 0,38mH)
2-3 -> 9,9 Ohm -> 0,30mH (8,7 Ohm -> 0,40mH)
2-4 -> 3,6 Ohm -> 34µH (2,7 Ohm -> 34µH)
Die Werte liegen ja so weit nicht auseinander.
VG Jürgen
-
Brechreiz
- Beiträge: 222
- Registriert: 02.03.2024 12:41
- Has thanked: 17 times
- Been thanked: 68 times
- Kontaktdaten:
Re: Atari 1050 Kopf defekt?
Wie ich im Eingangspost schon geschrieben habe, muss der Fehler an der Mechanik liegen. Motherboard ist OK (quer getauscht).
Ich vermute fast eine dejustage des Kopfes. Ich müsste mal mit dem Oszi ran, wenn ich wüsste wo. Das Reparaturmanual sagt immer
nur "Laufwerksmechanismus austauschen".
Ich vermute fast eine dejustage des Kopfes. Ich müsste mal mit dem Oszi ran, wenn ich wüsste wo. Das Reparaturmanual sagt immer
nur "Laufwerksmechanismus austauschen".
-
Erhard
- Beiträge: 1277
- Registriert: 04.11.2021 15:52
- Has thanked: 155 times
- Been thanked: 404 times
- Kontaktdaten:
Atari 1050 Kopf defekt?
Hi,
- lade die 1050 Diagnose Disk (mit einem Laufwerk, welches funktioniert)
- schließe das Laufwerk mit der nicht funktionierenden Mechanik an
- miss mit dem Oszi TP1 oder TP2 gegen Masse
- lege eine bekannt gute Disk ein
- über Punkt 2 die Trackjustage aufrufen und Spur 0 wählen
- das Oszilloskop sollte jetzt bei ca 125 KHz Wellen mit ca 200 mVss zu sehen sein
- testweise den Stecker des Steppermotors vom Board abziehen und dann denk Kopf langsam nach außen schieben
Die Wellen sollten vor dem Verschieben möglichst das Amplitudenmaximum gehabt haben und weiter außen sollten keine weiteren Wellenmaxima auftreten
CU, Erhard
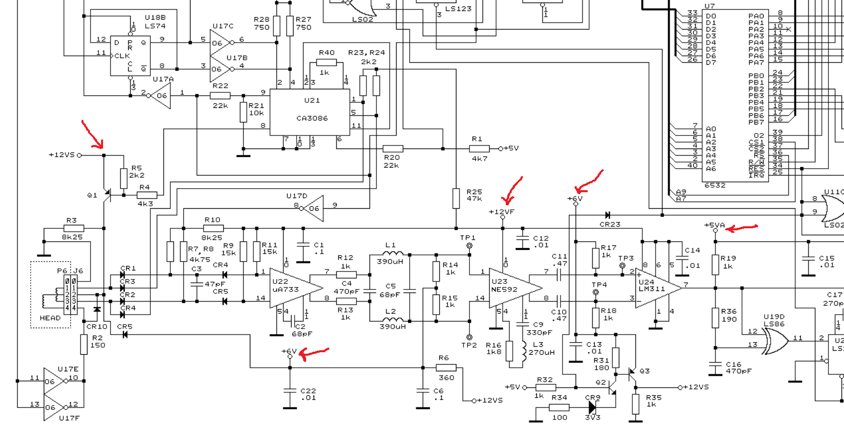
@mega-hz: Wo hast Du den kristallklaren Schaltplan her?
- lade die 1050 Diagnose Disk (mit einem Laufwerk, welches funktioniert)
- schließe das Laufwerk mit der nicht funktionierenden Mechanik an
- miss mit dem Oszi TP1 oder TP2 gegen Masse
- lege eine bekannt gute Disk ein
- über Punkt 2 die Trackjustage aufrufen und Spur 0 wählen
- das Oszilloskop sollte jetzt bei ca 125 KHz Wellen mit ca 200 mVss zu sehen sein
- testweise den Stecker des Steppermotors vom Board abziehen und dann denk Kopf langsam nach außen schieben
Die Wellen sollten vor dem Verschieben möglichst das Amplitudenmaximum gehabt haben und weiter außen sollten keine weiteren Wellenmaxima auftreten
CU, Erhard
@mega-hz: Wo hast Du den kristallklaren Schaltplan her?
Jede Info, die zu Hause auf meinem Rechner liegt habe ich unterwegs nicht verfügbar.
Jede Info, die im Netz liegt finde ich nicht wieder, wenn ich sie benötige.
Jede Info, die im Netz liegt finde ich nicht wieder, wenn ich sie benötige.
-
Brechreiz
- Beiträge: 222
- Registriert: 02.03.2024 12:41
- Has thanked: 17 times
- Been thanked: 68 times
- Kontaktdaten:
Re: Atari 1050 Kopf defekt?
Hallo Erhard,Erhard hat geschrieben: ↑10.10.2024 08:07Hi,
- lade die 1050 Diagnose Disk (mit einem Laufwerk, welches funktioniert)
- schließe das Laufwerk mit der nicht funktionierenden Mechanik an
- miss mit dem Oszi TP1 oder TP2 gegen Masse
- lege eine bekannt gute Disk ein
- über Punkt 2 die Trackjustage aufrufen und Spur 0 wählen
- das Oszilloskop sollte jetzt bei ca 125 KHz Wellen mit ca 200 mVss zu sehen sein
- testweise den Stecker des Steppermotors vom Board abziehen und dann denk Kopf langsam nach außen schieben
Die Wellen sollten vor dem Verschieben möglichst das Amplitudenmaximum gehabt haben und weiter außen sollten keine weiteren Wellenmaxima auftreten
CU, Erhard
ich habe die Trackjustage aufgerufen und auf Spur 0 eine Flatline, also kein Signal. Wenn ich den Kopf ein paar mm nach außen bewege, bekomme ich ein Signal von etwa 100kHz und einer Amplitude von etwa 400mV/SS (Bild 1). Der Tastkopf stand auf x10. Das Zweite Bild zeigt ein gesundes Laufwerk auf Spur 0.
VG Jürgen
-
Erhard
- Beiträge: 1277
- Registriert: 04.11.2021 15:52
- Has thanked: 155 times
- Been thanked: 404 times
- Kontaktdaten:
Atari 1050 Kopf defekt?
Hi,
dann ist da definitv die Spur verstellt.
Für das Einstellen brauchst Du eine Disk, die definitiv in richtiger Justage bespielt wurde und die nicht durch falsch eingestellte Laufwerke außerhalb von Spur 0 noch Signale aufweist.
Alternativ eine Justierdisk für 48 TPI.
Das Bild sieht auf meinem Oscar anders aus. Ich muß nachher / über das WE eh eine Reparatur durchführen und mache dann auch mal eine Bildschirmkopie und stell die dann hier ein.
Erhard
dann ist da definitv die Spur verstellt.
Für das Einstellen brauchst Du eine Disk, die definitiv in richtiger Justage bespielt wurde und die nicht durch falsch eingestellte Laufwerke außerhalb von Spur 0 noch Signale aufweist.
Alternativ eine Justierdisk für 48 TPI.
Das Bild sieht auf meinem Oscar anders aus. Ich muß nachher / über das WE eh eine Reparatur durchführen und mache dann auch mal eine Bildschirmkopie und stell die dann hier ein.
Erhard
Jede Info, die zu Hause auf meinem Rechner liegt habe ich unterwegs nicht verfügbar.
Jede Info, die im Netz liegt finde ich nicht wieder, wenn ich sie benötige.
Jede Info, die im Netz liegt finde ich nicht wieder, wenn ich sie benötige.
-
Erhard
- Beiträge: 1277
- Registriert: 04.11.2021 15:52
- Has thanked: 155 times
- Been thanked: 404 times
- Kontaktdaten:
Atari 1050 Kopf defekt?
So, hier das Bild.
(eine Einzelkurve sieht so aus wie bei Dir).
Erhard
(eine Einzelkurve sieht so aus wie bei Dir).
Erhard
Jede Info, die zu Hause auf meinem Rechner liegt habe ich unterwegs nicht verfügbar.
Jede Info, die im Netz liegt finde ich nicht wieder, wenn ich sie benötige.
Jede Info, die im Netz liegt finde ich nicht wieder, wenn ich sie benötige.
-
Brechreiz
- Beiträge: 222
- Registriert: 02.03.2024 12:41
- Has thanked: 17 times
- Been thanked: 68 times
- Kontaktdaten:
Re: Atari 1050 Kopf defekt?
Hallo Erhard,
ich habe leider kein Equipment, um das Laufwerk vernünftig einzustellen. Ich schreibe dir eine Email zwecks Reparatur. Ich hätte auch noch ein Zweites zu reparieren, aber eins nach dem anderen.
VG Jürgen
ich habe leider kein Equipment, um das Laufwerk vernünftig einzustellen. Ich schreibe dir eine Email zwecks Reparatur. Ich hätte auch noch ein Zweites zu reparieren, aber eins nach dem anderen.
VG Jürgen
Wer ist online?
Mitglieder in diesem Forum: Bing [Bot] und 1 Gast