Unterschiede Tastatur 1200XL <-> 6/800XL

Moderatoren: Sleeπ, andymanone

Antworten
Burkhard
Beiträge: 507
Registriert: 03.06.2021 21:29
Has thanked: 10 times
Been thanked: 41 times
Kontaktdaten:

Unterschiede Tastatur 1200XL <-> 6/800XL

Beitrag von Burkhard »

In einem anderen Thread, der von mir eröffnet worden war und mir sinnbildliche "Fußtritte" bescherte (eine Richtigstellung mit meinen Beweggründen werde ich verfassen, wenn mir die richtigen Worte einfallen ...) habe ich folgende Posts entdeckt:
Beitrag von Olix » 04 Sep 2024, 22:40
Mal kurz eine Zwischenfrage, vielleicht hilft di ja auch die erhitzten Gemüter wieder etwas abzukühlen ;)

Ich habe mich bisher noch gar nicht mit dem Innenleben des 1200XL beschäftigt.
Leider besitze ich keinen und selbst andY (andymanone) konnte mir diese Lücke noch nicht füllen :cry:

Daher meine vielleicht etwas triviale Frage, da ich gerade das Schaubild mit der 1200XL Tastaturmatrix studiert habe:

Sitzen beim 1200er die beiden 4051 AUF der Tastatur und nicht auf dem Mainboard oder habe ich da etwas falsch interpertiert?
Beitrag von mega-hz » 04 Sep 2024, 22:45
Richtig!
Der hat auch kein 24poliges Tastaturkabel sondern ... viel weniger!
Was mir nicht gefiel, waren die Consol-Tasten oben, aber ich hab es probiert:
Die Braune Abdeckung mit den 6/800XL Consoltasten passt auch auf die 1200er Tastatur!
Dann hätte man oben etliche Tasten mehr frei z.B. für F5-F10.
F5-F10 kann man abfragen, war nach schwammiger Aussage von Curt Vendel und Joe Decuir
"erstmal" nicht verplant damals. Daher haben die keine OS-Funktionen.

EDIT: Aber das Thema gehört besser in den Tastatur-Thread...
Wir sollten diesen Thread nun als aufgeklärt und beendet ansehen, denke ich.
Als ich noch keine Tastatur für meine XEGS hatte - sie wurde mir ohne in meinen "Vorinternet-Zeitem" geschenkt - habe ich seit ich im Netz unterwegs bin, nach Ersatz gesucht und erst einmal nichts gefunden. Dann habe ich mich mit dem Zusammenbringen der Schaltplanunterlagen zu allen XL XE befaßt und stellte fest, daß die Schaltung zur 1200XL Tastatur durchaus auch zur XEGS Tastatur umzusetzen sein könnte. Aus der Verwirklichung wurde dann doch nix, weil mir unklar war, über welche Pins ich der Konsole mitteilen kann, daß die Tastatur vorhanden ist. Außerdem fand ich bald eine Tastatur bei eBay, die ich erstehen konnte. Bei der XL/XE Serie weiß ich, daß der Soundchip POKEY auch für die Tastatursteuerung eingesetzt ist. Dazu hat er 8 Pins, die mW. mit K1 - K6 und KR1 & KR2 bezeichnet sind. Bei der Matrix der Tastatur sind es 2x8 Leitungen, die zu berücksichtigen sind. Die Umsetzung erfolgt über 2 besagte 4051 IC, die bei den "kleinen" XL auf dei MoBo untergebracht sind. Die Unterschiede in den Schaltplänen läßt vermuten, daß die Tastatur des 1200XL direkt auch die - ich glaube "Multiplexer" bezeichneten IC und deren Baugruppe beinhaltet.

gerade gefunden - was diese Vermutung bestätigt ...

Edit: die Tastaturschnittstelle scheint aus 15 Kontakten zu bestehen, die XEGS hat eine 15pol. SUB D, aber teilweise mit anderen Signalen belegt.

Benutzeravatar
Olix
Beiträge: 2415
Registriert: 17.08.2021 07:06
Has thanked: 365 times
Been thanked: 1743 times
Kontaktdaten:

Re: Unterschiede Tastatur 1200XL <-> 6/800XL

Beitrag von Olix »

... es gibt auch einen TK-II Adapter, mit dem man direkt eine PS/2 PC-Tastatur nutzen kann.

https://ataribits.weebly.com/tk-ii.html

Burkhard
Beiträge: 507
Registriert: 03.06.2021 21:29
Has thanked: 10 times
Been thanked: 41 times
Kontaktdaten:

Re: Unterschiede Tastatur 1200XL <-> 6/800XL

Beitrag von Burkhard »

Olix hat geschrieben:
08.09.2024 12:14
... es gibt auch einen TK-II Adapter, mit dem man direkt eine PS/2 PC-Tastatur nutzen kann.

https://ataribits.weebly.com/tk-ii.html
Darum ging mir doch nicht, sondern für Klarheit auf Deine Frage im anderen Thread zu helfen. Dort war es ja nicht mehr möglich. Vor Orgiginal-Tastatur habe ich schon Vorbereitungen für den Einbau eines AKI getroffen, das ich damals aber selber bauen hätte müssen ... und das XEGS Gehäuse sieht entsprechend verheerend aus ...

Benutzeravatar
Olix
Beiträge: 2415
Registriert: 17.08.2021 07:06
Has thanked: 365 times
Been thanked: 1743 times
Kontaktdaten:

Re: Unterschiede Tastatur 1200XL <-> 6/800XL

Beitrag von Olix »

.
Sorry, hatte es so verstanden, dass du nach einem Ersatz für die fehlende XEGS Tastatur suchst.

Mit der Funktionsweise des Tastaturscans habe ich mich die letzten Tage auch sehr intensiv beschäftigt. Das war auch der Grund, warum ich überrascht war, dass die 4051 Multiplexer/Demultiplexer beim 1200er auf die Tastatur gewandert sind. Beim XEGS macht es ja schon aus dem Grunde Sinn, dass es sich um eine externe Tastatur handelt und dann natürlich das Verbindungskabel weniger Adern haben muss.

Die umfangreichste Erläuterung zu dem Thema habe ich übrigens hier gefunden:

http://krap.pl/mirrorz/atari/homepage.n ... ard%20scan
.
Burkhard hat geschrieben:
08.09.2024 11:43
Bei der XL/XE Serie weiß ich, daß der Soundchip POKEY auch für die Tastatursteuerung eingesetzt ist. Dazu hat er 8 Pins, die mW. mit K1 - K6 und KR1 & KR2 bezeichnet sind. Bei der Matrix der Tastatur sind es 2x8 Leitungen, die zu berücksichtigen sind. Die Umsetzung erfolgt über 2 besagte 4051 IC, die bei den "kleinen" XL auf dei MoBo untergebracht sind.
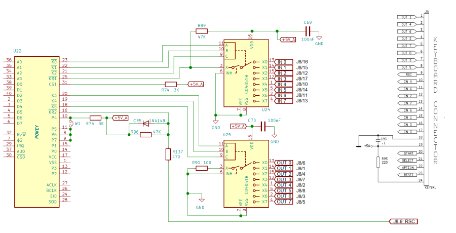
Das ist genau richtig. Es hat mich echt fasziniert, wie die Atari-Jungs es geschafft haben, das Auslesen der Tastatur in einer recht simplen Hardwarelösung umzusetzen.
Zur Ergänzung sei noch das Verfahren in möglichst simplen Worten erläutert.

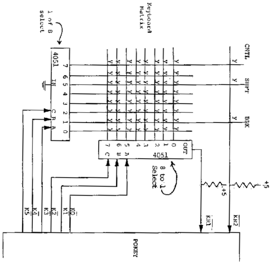
Die bereits erwähnten 6 Leitungen K0-K5 werden mit einem Takt von 15Khz vom Pokey als 6Bit-Zähler verwendet. K3-K5 steuern den einen 4051 an. Dieser schaltet GND auf jeweils reine der 8 Zeilen der Tastaturmatrix , während K0-K2 den zweiten 4051 ansteuern welcher die 8 Spalten der Tastaturmatrix nacheinander an den Eingang KR1 schaltet. Es werden also alle 4ms einmal alle 64 möglichen Tastenpositionen durchlaufen. Sobald der Eingang KR1 also auf GND liegt, weiß der Pokey, dass eine Taste gedrückt wurde und merkt sich den Zählerstand von K0-K5 für diesen Moment, denn das ist der Keyboard-Code für die gedrückte Taste. Die Tasten Break, Control und Shift werden zwar auch über jeweils eine der 8 "Eingangsgsleitungen" des 4051 angesprochen, diese sind aber in der Matrix aber über eine 9. Spalte verbunden, die nicht über den "Ausgangs"-4051 ausgewertet werden. Diese neunte Leitung geht vielmehr direkt auf den Eingang KR2 des Pokeys. Dadurch können eben Shift, Ctrl und Break unabhängig von den anderen Tasten gezielt abgefragt werden.

Diese Beschreibung ist natürlich etwas vereinfacht, denn im Pokey passiert noch etwas mehr und auch durch das Betriebssystem wird noch etwas Arbeit für die Tastatur-Auswertung aufgewendet. Eine sehr genaue Erläuterung des genauem Ablaufs (auf Hardware-Ebene) findet sich im oben erwähnten Link.
4051-Pokey.png
4051-Pokey.png (1.19 MiB) 1968 mal betrachtet
pokey_kbd_scan.png
pokey_kbd_scan.png (193.15 KiB) 1968 mal betrachtet
Matrix.png
Matrix.png (32.56 KiB) 1968 mal betrachtet

Burkhard
Beiträge: 507
Registriert: 03.06.2021 21:29
Has thanked: 10 times
Been thanked: 41 times
Kontaktdaten:

Re: Unterschiede Tastatur 1200XL <-> 6/800XL

Beitrag von Burkhard »

Leider ist man beim XE Tastaturanschluß nicht so simpel geblieben wie beim XL. Beim XL kann man die Matrix einfach über Pins 1 bis 8 gegen Pins 10 bis 17 kurzschließen, um einen Tastendruck zu simulieren. Beim XE sind die Kontakte "Durchgeschüttelt" worden und ich mußtemir die Anschlußpunkte für die Zusatztasten selbst ermitteln. Beim Nachrüsten der XEGS Tastatur um die Tasten F1 bis F4 ist mir aufgefallen, daß hier auch die Folie der XE Tastaturserie (mit Kontaktpunkten für <Start> <Select> <Option> und <Reset>) verwendet wurde, bestückt ist nur <Help>!
Auch der Tastaturtest im Selftest ist um die nicht vorhandenen Tasten abgespeckt worden, Funktion ist aber vorhanden!

Benutzeravatar
Olix
Beiträge: 2415
Registriert: 17.08.2021 07:06
Has thanked: 365 times
Been thanked: 1743 times
Kontaktdaten:

Re: Unterschiede Tastatur 1200XL <-> 6/800XL

Beitrag von Olix »

.
Burkhard hat geschrieben:
08.09.2024 14:12
Beim Nachrüsten der XEGS Tastatur um die Tasten F1 bis F4 ist mir aufgefallen, daß hier auch die Folie der XE Tastaturserie (mit Kontaktpunkten für <Start> <Select> <Option> und <Reset>) verwendet wurde, bestückt ist nur <Help>!
Auch der Tastaturtest im Selftest ist um die nicht vorhandenen Tasten abgespeckt worden, Funktion ist aber vorhanden!
... dass es beim XEGS die gleiche Folie als beim XE ist interessant. Das wusste ich bisher nicht.

Dass Select, Option und Start nicht bestückt sind ist ja klar. Diese werde ja nicht vom Pokey über den De-/Multiplexer ausgewertet sondern jeweils direkt vom GTIA. Hätte man diese Tasten auch auf der Tastatur anstatt im Haupt-Gehäuse untergebracht, wären wieder mehr Leitungen im Verbindungskabel benötigt worden. Die Help-Taste dagegen wird wie eine ganz normale Taste behandelt und über die Tastenmatrix vom Pokey ausgewertet.

Benutzeravatar
Mathy
Beiträge: 1976
Registriert: 18.06.2021 11:13
Wohnort: Heerlen, NL
Has thanked: 980 times
Been thanked: 601 times
Kontaktdaten:

Re: Unterschiede Tastatur 1200XL <-> 6/800XL

Beitrag von Mathy »

.
Hallo Burkhard

Den Schaltplan für die (Tastatur des) XEGS gibt es hier bei mir.

Tschüß

Mathy
Schreibe nicht der Absicht zu, was man mit Dummheit oder Ignoranz erklären kann.

Burkhard
Beiträge: 507
Registriert: 03.06.2021 21:29
Has thanked: 10 times
Been thanked: 41 times
Kontaktdaten:

Re: Unterschiede Tastatur 1200XL <-> 6/800XL

Beitrag von Burkhard »

Mathy hat geschrieben:
08.09.2024 20:46
.
Hallo Burkhard

Den Schaltplan für die (Tastatur des) XEGS gibt es hier bei mir.

Tschüß

Mathy
Danke, aber ich benötige keinen. Ich habe ja eine Original Tastatur! Aber ich habe trotzdem mal die Seite besucht. Ich finde dort keinen Link zu einem Schaltplan zur Tastatur der XEGS - nur einen zu einem (1 Blatt) Schaltbild der Konsole! Ich habe ganze "Schaltplanmappe" zur XEGS gefunden, bin mir aber jetzt nicht mehr ganz sicher, ob auch die Tastatur dabei war oder ob ich die extra fand ...

Es geht hier aber ja auch gar nicht um die XEGS, sondern um die Unterschiede der XL Serie. Bevor ich im Internet unterwegs war, dachte ich immer, die 600/800XL waren zuerst auf den Markt und die 1200/14x0XL(D) sei aus dem 800XL entstanden mit diversen Erweiterungen. Heute bin ich informiert, daß es wohl - zumindest bezüglich 1200XL - eher umgekehrt ist.

Benutzeravatar
mega-hz
Beiträge: 1832
Registriert: 03.11.2021 11:23
Has thanked: 573 times
Been thanked: 636 times

Re: Unterschiede Tastatur 1200XL <-> 6/800XL

Beitrag von mega-hz »

schau mal hier:
https://www.atarimuseum.de/computerwelt.htm
Da kann man die Geschichte gut nachlesen!
keine PN's mehr! Bitte per email kontaktieren! atari1450xld©mega-hz.de

Antworten

Wer ist online?

Mitglieder in diesem Forum: Bing [Bot] und 1 Gast