Überlegungen zum Einblenden von 2k ROM für PBI-Geräte

Moderatoren: Sleeπ, andymanone

Antworten
Benutzeravatar
Kveldulfur
Beiträge: 1104
Registriert: 17.08.2021 02:32
Has thanked: 573 times
Been thanked: 511 times
Kontaktdaten:

Überlegungen zum Einblenden von 2k ROM für PBI-Geräte

Beitrag von Kveldulfur »

Hallo Leute!

Vorab: Das was ich hier schreibe ist nur eine Überlegung und ich weiß nicht, ob es richtig ist! Hoffentlich blamiere ich mich nicht :-)

Ich habe in verschiedenen Postings nach Schaltplänen gesucht, z. B. für parallele und serielle Schnittstellen. Im Zuge dessen habe ich erfahren, dass der ATARI Geräte-IDs für Erweiterungen am PBI nutzen kann, um so einen 2KB großen ROM pro Gerät zur Verfügung zu stellen. Diese 2KB werden im Bereich $D800 bis $DFFF eingeblendet.

Die Verwaltung findet über $D1FF statt: Wird auf $D1FF geschrieben, kann das Gerät am PBI erkennen, ob sein BIT gesetzt wurde. Wenn ja, blendet es den eigenen ROM ein. Wird auf $D1FF gelesen, muss mein Gerät mitteilen, ob es einen IRQ ausgelöst hat.

$D1FF ist aber eine Hardware-Adresse, dort gibt es kein RAM. Wie kann ich also lesend oder schreibend darauf zugreifen? Jedes Gerät am PBI muss dabei genau ein BIT beobachten bzw. zur Verfügung stellen. So langsam ahnte ich, dass man selbst den Adressbus prüfen und entsprechend auf R/W reagieren muss.

Wie erhalte ich eigentlich die Information, dass auf $D1FF zugegriffen wird? Welche Signale liegen am PBI an? Unter anderem der Adressbus, der Datenbus, das R/W-Signal, das /MPD-Signal (MathePack des OS abschalten), das /EXTSEL-Signal (RAM abschalten), das IRQ-Signal und weitere...

Wie selektiere ich nun $D1FF? Binär wäre die Zahl 1101000111111111, was wichtig ist, da wir nur mit Bits (einzelnen Leitungen A0 bis A15) arbeiten. Die Leitungen A13, A11, A10, A9 sind LOW, der Rest ist HIGH. Hier könnte man einen 74LS260 nutzen, der mir ein HIGH signalisiert, wenn alle 5 Eingänge LOW sind. Da wir nur 4 Leitungen haben, müssen wir den 5. Eingang einfach auf GND setzen (LOW). Wenn also A13, A11, A10 und A9 LOW sind, habe ich am 74LS260 (2x 5-fach NOR-Gatter) ein Signal von +5V (HIGH).

Jetzt muss ich noch die restlichen Leitungen prüfen. Dafür nehme ich einen 74LS21, der 2x 4 Eingänge hat und, wenn die jeweils alle HIGH sind, mir auch ein HIGH signalisiert (2x 4-fach AND-Gatter). Also gehen A15, A14, A12 und A8 an ein Gatter. Sind alle 4 HIGH, ist der Ausgang dazu auch HIGH. Nun nehme ich einen zweiten 74LS21 und schiebe dort noch A0 bis A7 rein und bekomme ebenfalls 2x HIGH als Signal. Diese 4 Antworten schiebe ich in den letzten freien 4-fach AND-Gatter und sollte nun ein HIGH erhalten, wenn genau $D1FF auf dem Adressbus anliegt. Nennen wir dieses letzte Signal DS (DeviceSelect). Drei Chips, um diese Aufgabe zu lösen.

2x 74LS21, 1x 74LS260

Nun wird auf diese Adresse geschrieben, das heißt, R/W wird auf LOW gesetzt. Wenn also R/W LOW ist und DS HIGH, müssen wir uns merken, was an die Adresse $D1FF geschrieben wird... aber nur das BIT, das für unser Gerät zuständig ist. Sagen wir also, unser Gerät hat die ID 7, damit müssen wir BIT 7 überwachen... oder anders ausgedrückt die Leitung D7 (vom Datenbus D0-D7).

Was nun an D7 anliegt (0/1), müssen wir uns merken. Merken kann man sich etwas in einem Flip-Flop wie dem 74LS74. Wenn am Flip-Flop der Clock gesetzt ist, wird an DataIn das BIT im Flip-Flop gespeichert und an Q ausgegeben. DataIn ist eindeutig unser D7. Aber die Clock? Im Prinzip müsste das DS kombiniert mit R/W sein. Dafür müssen wir diese beiden Signale wieder verknüpfen. Wir müssen aus dem R/W LOW ein HIGH machen, das mit dem HIGH des DS per AND verknüpft wird, und erhalten dann das Clock-Signal (CLK).

Das kann man mit einem 4x 2-fach NAND-Gatter (74LS00) machen. Das R/W-Signal wird an beide Eingänge eines Gatters gelegt und somit invertiert. Nun haben wir ein HIGH. Dem nächsten Gatter führen wir das invertierte R/W-Signal zu und das DS-Signal, und nun haben wir LOW, welches wir wieder invertieren, indem wir dieses LOW an ein drittes Gatter an beiden Eingängen setzen und dann das invertierte Signal erhalten, was unserem CLK entspricht.

Kleine Anmerkung: Man muss immer HIGH-Signale bei einem AND/NAND-Gatter vergleichen. H AND H = H, alles andere L bzw. H NAND H = L, alles andere H. Jetzt steht im Flip-Flop unser D7 und bleibt dort, bis erneut etwas auf die Adresse $D1FF geschrieben wird. Nennen wir das Signal RA (RomActive)

1x 74LS74, 1x 74LS00

Okay, nun müssen wir aber auch noch bei einem Lesezugriff mitteilen, ob der IRQ von uns kam. Ein IRQ wird durch ein LOW-Signal mitgeteilt. An der Adresse $D1FF sollen wir im Falle eines IRQ aber ein HIGH liefern. Außerdem wird das Programm die Adresse $D1FF erst abfragen, nachdem ein IRQ ausgelöst wurde; dann ist das Signal aber schon längst nicht mehr auf LOW. Okay, wir müssen uns also merken, wenn wir einen IRQ ausgelöst haben. Den 74LS74 haben wir schon, und er bietet 2 Flip-Flops an... supi.

Aber wie bekommen wir nun den IRQ in das Flip-Flop? Die IRQ-Leitung wird zudem auch von den anderen IRQs genutzt. Ich muss also irgendwie den IRQ meines Chips an die IRQ-Leitung weitergeben... aber nur in eine Richtung, damit ich selbst erkennen kann, dass mein Chip den IRQ ausgelöst hat. Dafür eignet sich ein Tri-State-Buffer. Wenn man ihn per LOW-Signal aktiviert, gibt er den Eingang an den Ausgang weiter. Wenn er deaktiviert ist, ist der Ausgang hochohmig.

Da mein IRQ ein LOW-Signal ist, muss ich meinen IRQ also an den Tri-State-Eingang und an den Tri-State-Einschalter liefern. Der Tri-State-Ausgang ist mit der IRQ-Leitung verbunden. Der Flip-Flop möchte aber nun mein IRQ-Signal invertiert haben... hier greifen wir diesmal auf ein NOT-Gatter (74LS04) zurück. Der IRQ unseres Gerätes geht also (vorm Tri-State-Buffer) direkt in unser NOT-Gatter an den DataIn des Flip-Flops.

Nun muss auch noch das CLK-Signal bedient werden. Wann genau soll CLK immer ausgelöst werden? Immer wenn ein IRQ stattfindet. Egal von welchem Gerät. Also geht die IRQ-Leitung ebenfalls an unser NOT-Gatter und dann an CLK. Nun wird unser Flip-Flop auf HIGH gesetzt, wenn unser Chip den IRQ ausgelöst hat, und auf LOW, wenn es ein fremder Chip war. Fertig... naja, nicht ganz. Ich brauche noch einen Pull-Up-Widerstand, der das eigene IRQ-Signal standardmäßig auf HIGH hält.

1x 74LS125, 1x 74LS04, 1x 3k Widerstand

Das Signal DS ist also HIGH, R/W ist HIGH, dann möchten wir wissen, was das Flip-Flop sich gemerkt hat. Das heißt, Q (DataOut) muss nun an D7 gelegt werden... aber nur, wenn wir den Lesezugriff haben! Perfekt, den Tri-State haben wir ja schon, und er bietet noch 3 weitere Buffer. Q des Flip-Flops verbinden wir mit dem Eingang des Tri-State. Unser DS- und R/W-Signal kombinieren wir mit dem letzten NAND des 74LS00, und dieses Ergebnis können wir direkt am Tri-State zur Aktivierung der Ausgabe nutzen.

Okay, an der Stelle haben wir es geschafft, die Adresse $D1FF zu bedienen, und nutzen 7 Chips und einen Widerstand.

Nun möchten wir den Zugriff auf unser ROM erlauben.

An unserem ersten Flip-Flop erkennen wir, ob unser (EP)ROM aktiv oder inaktiv sein soll. Nun müssen wir aber wissen, ob überhaupt auf den Bereich $D800 zugegriffen wird. $D800 ist 1101100000000000, die unteren 11 Bits interessieren uns nicht, also bleibt über 11011. $E000 ist 1110000000000000, uns interessieren wieder die unteren Bits nicht: 11100. Also ein Zugriff zwischen $D800 bis $DFFF hat die obere Bit-Sequenz 11011.

Da nutzen wir doch glatt wieder einen 74LS21. A15, A14, A12 und A11 gehen in den 4-fach AND rein und ergeben HIGH, wenn alles HIGH war. A13 invertieren wir mit unserem NOT-Gatter. Nun haben wir 2x HIGH vorliegen, wenn $D800-$DFFF adressiert ist. Unser Flip-Flop liefert auch ein HIGH, wenn das ROM aktiv ist. Diese 3 Signale führen wir wieder in den 74LS21 (das vierte Signal wird auf +5V gesetzt) und erhalten ein HIGH, wenn der Adressbereich stimmt und unser Chip selektiert werden soll :-) Mit einem NOT-Gatter invertieren wir es und haben ein sauberes LOW (nennen wir es RS = RomSelect), wenn unser ROM aktiv sein soll.

1x 74LS21

Das (EP)ROM hat einen Eingang ChipSelect und einen Eingang OutputEnable, die beide LOW sein müssen, damit vom ROM gelesen werden kann. Dort wird unser Signal-RS hin verbunden. Nun ist unser ROM aktiv!

ABER wir müssen das MathPack des OS abschalten und auch aufpassen, dass nicht das RAM unter dem ROM aktiv ist. /MPD und /EXTSEL müssen also auf LOW gezogen werden... aber nur in diesem Fall. Da hilft uns wieder der Tri-State-Buffer, dessen Eingang wir mit GND verbinden und dessen Aktivierungsleitung mit unserem RS-Signal. Der Ausgang wird mit /MPD und /EXTSEL verbunden.

Diese Schaltung hat nun folgende Bauteile:

3x 74LS21, 1x 74LS260, 1x 74LS74, 1x 74LS00, 1x 74LS125, 1x 74LS04 und 1x 3k Widerstand

8 Chips zuzüglich des (EP)ROMs und einem Widerstand.

Wie ich schon mehrfach geschrieben habe, kann ich keine Erweiterungen entwerfen und weiß auch nicht, ob dieser theoretische Ansatz richtig ist. Vielleicht ist alles einfach falsch!
Natürlich könnte man einiges der Logik durch einen GAL-Baustein ersetzen, aber das wäre der nächste Schritt und hier nicht relevant.

Die Frage ist: Bin ich auf dem Holzweg?
Getestet ist die Schaltung natürlich nicht, da es nur eine Überlegung ist, wie man das Problem lösen kann.

Grüße
Janko
ROMamPBI.png
ROMamPBI.png (174.1 KiB) 8947 mal betrachtet
Meine Projekte findest Du hier...

Benutzeravatar
DjayBee
Beiträge: 1218
Registriert: 17.08.2021 04:02
Has thanked: 931 times
Been thanked: 489 times
Kontaktdaten:

Re: Überlegungen zum Einblenden von 2k ROM für PBI-Geräte

Beitrag von DjayBee »

Schau mal, ob dir in Bezug auf die IRQ-Sache die Doku von Brian Reifsnyder weiterhilft. Wenn ich sie richtig überflogen habe, befindet sich nichts zur Selektion der Karten darin.

https://forums.atariage.com/topic/31837 ... nt=5524797

Er verweist darin häufig auf Avery's Hardware Reference Manual.
Die aktuelle Version ist unterhalb der Downloads für Altirra und den Acid-Test verlinkt.

https://www.virtualdub.org/altirra.html

Es gibt auch noch 1090XL Technical Notes, die die Erweiterung beschreiben.

https://forums.atariage.com/topic/10875 ... nt=3017548

Benutzeravatar
Sleeπ
Beiträge: 2237
Registriert: 18.06.2021 20:58
Has thanked: 327 times
Been thanked: 597 times
Kontaktdaten:

Re: Überlegungen zum Einblenden von 2k ROM für PBI-Geräte

Beitrag von Sleeπ »

Also es geht auch mit zwei PIAs:
P1100487.JPG
P1100487.JPG (3.93 MiB) 8930 mal betrachtet
In der ROMdisk waren neben den EPROMs mit den userspezifischen Daten nur zwei PIAs und ein Eprom mit der FW.

Ich habe leider keinen Schaltplan.

Aber es müßten noch unbestückte Platinen & der Dump des Eproms da sein. ;-)
Sleeπ

Benutzeravatar
dl7ukk
Beiträge: 672
Registriert: 25.08.2021 23:03
Has thanked: 141 times
Been thanked: 175 times
Kontaktdaten:

Re: Überlegungen zum Einblenden von 2k ROM für PBI-Geräte

Beitrag von dl7ukk »

.
Sleeπ hat geschrieben:
07.09.2024 17:28
Ich habe leider keinen Schaltplan.
.
War es Erhard, der die RomDisk (ohne durchgeschleiften PBI) für den Abbuc noch mal gebaut hat ?

Also warten bis Atreju wieder im Lande ist. :D


dl7ukk

Benutzeravatar
Kveldulfur
Beiträge: 1104
Registriert: 17.08.2021 02:32
Has thanked: 573 times
Been thanked: 511 times
Kontaktdaten:

Re: Überlegungen zum Einblenden von 2k ROM für PBI-Geräte

Beitrag von Kveldulfur »

Hallo!

Okay, es geht hier nicht darum irgendeinen Speicher am PBI zur Verfügung zu stellen, sondern es geht darum, dass das ATARI OS Gerätetreiber automatisch aus einem 2kb ROM holen kann, den man pro PBI-Gerät definieren kann.
Nehmen wir den Geräte-Treiber "R:" an.
Normal lädt man den Treiber in den Speicher.. ggf. ab $0600. Jedoch verliert man so den Speicher für andere Dinge und ausserdem muss man den Treiber von der Diskette laden.
Der PBI-ROM wird vom Betriebssystem automatisch abgefragt und geschaut, ob ein Geräte-Treiber vorhanden ist.
Angenommen ich habe dort einen R:-Händler im ROM. Nun wird das OS automatisch immer mein ROM aktivieren, wenn auf R: zugegriffen wird.
Oder es wird ein IRQ ausgelöst; Nun wird das OS prüfen, ob der IRQ-Flag von meinem PBI-Gerät gesetzt ist und wenn ja, wird das ROM aktiviert und die IRQ-Routine von mir aufgerufen.
Das kann man nicht mit einer ROM-Disk vergleichen, weil es ein ganz anderer Anwendungszweck ist.
Da $D1FF von verschiedenen Erweiterungen gleichzeitig zur Verfügung gestellt wird, darf man da auch nicht einfach eine PIA einblenden.

Grüße
Janko
Meine Projekte findest Du hier...

Benutzeravatar
mega-hz
Beiträge: 1832
Registriert: 03.11.2021 11:23
Has thanked: 573 times
Been thanked: 636 times

Re: Überlegungen zum Einblenden von 2k ROM für PBI-Geräte

Beitrag von mega-hz »

Das klingt schonmal alles gut!
Da hast Du Dich richtig gut schon informiert!
Ich habe nur einen Versuch Ende der 80er mit meinem verstorbenen Freund Jörg gemacht,
es ist eine kleine Lochrasterplatine mit Adressdekoder und 2K EPROM.
Wir hatten es soweit hinbekommen das das Rom eingeblendet wurde.
Weiteres sollte folgen, es kam aber nie dazu.
Das Lustige ist: Die Hardware, also diese Lochrasterplatine, habe ich noch, den Schaltplan evt. auch noch, finde den jedoch nicht.
Meine Atari-Partition muss unbedingt aufgeräumt und sortiert werden....

Wenn Du aber planst ein internes PBI Gerät zu bauen, benutze doch D1XX von der MMU !
So wie der 1400/1450XLD es gemacht haben!
Als Adressdecoder würde ich heute eher einen 74XX688 benutzen.
Ein IC mit voller Dekodierung. (8Bit Vergleicher)
keine PN's mehr! Bitte per email kontaktieren! atari1450xld©mega-hz.de

Benutzeravatar
Mathy
Beiträge: 1976
Registriert: 18.06.2021 11:13
Wohnort: Heerlen, NL
Has thanked: 980 times
Been thanked: 601 times
Kontaktdaten:

Re: Überlegungen zum Einblenden von 2k ROM für PBI-Geräte

Beitrag von Mathy »

.
Hallo Janko

Es war einmal, vor vielen, vielen Jahren... im ABBUC Magazin eine dreiteilige Serie von Roland Scholz ("chaos" hier in Forum) zu diesem Thema. Es handelt sich um die Magazine 60, 61 und 62.

Tschüß

Mathy

PS das Teil von Klaus Peters ist wahrscheinlich nicht PBI-kompatibel bzw. hält sich nicht an die Spielregeln.
Schreibe nicht der Absicht zu, was man mit Dummheit oder Ignoranz erklären kann.

Benutzeravatar
Kveldulfur
Beiträge: 1104
Registriert: 17.08.2021 02:32
Has thanked: 573 times
Been thanked: 511 times
Kontaktdaten:

Re: Überlegungen zum Einblenden von 2k ROM für PBI-Geräte

Beitrag von Kveldulfur »

Mathy hat geschrieben:
08.09.2024 02:42
.
Es handelt sich um die Magazine 60, 61 und 62.
Hallo!

Vielen Dank für den Hinweis. Ich habe gleich einmal den Artikel überflogen und habe gesehen, dass er auch FlipFlop, Tri-State-Buffer und Co nutzt. So weit schein ich also gar nicht daneben zu liegen.
Allerdings nutzt er auch PHI2 für das Timing... dass muss ich mir genauer ansehen ;)

Super
Janko
Meine Projekte findest Du hier...

Benutzeravatar
Kveldulfur
Beiträge: 1104
Registriert: 17.08.2021 02:32
Has thanked: 573 times
Been thanked: 511 times
Kontaktdaten:

Re: Überlegungen zum Einblenden von 2k ROM für PBI-Geräte

Beitrag von Kveldulfur »

mega-hz hat geschrieben:
07.09.2024 20:50
Wenn Du aber planst ein internes PBI Gerät zu bauen, benutze doch D1XX von der MMU !
...
Als Adressdecoder würde ich heute eher einen 74XX688 benutzen.
Hallo!

Die Leitung D1XX wollte ich auch erst nutzen, aber da mein Beispiel für den PBI-Port sein sollte, musste ich darauf verzichten.
Danke für den Hinweis zum 74XX688, denn schaue ich mir genauer an ;)

Grüße
Janko
Meine Projekte findest Du hier...

Benutzeravatar
mega-hz
Beiträge: 1832
Registriert: 03.11.2021 11:23
Has thanked: 573 times
Been thanked: 636 times

Re: Überlegungen zum Einblenden von 2k ROM für PBI-Geräte

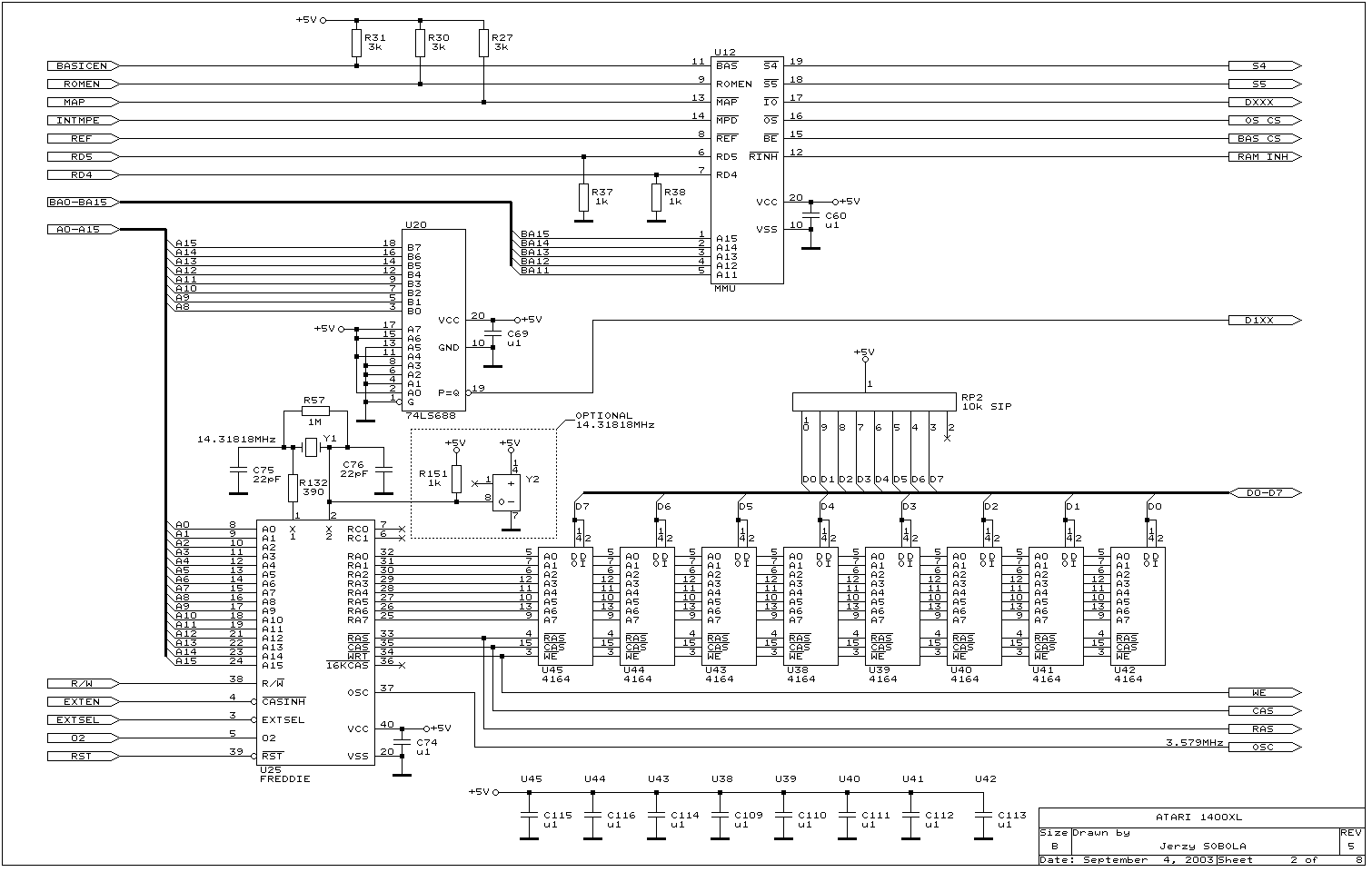
Beitrag von mega-hz »

Schau mal ins CompyShopMagazin 11/1989, dort hatte ich eine kleine Grundschaltung sowie Assemblercode fürs PBI eingestellt!
Immerwieder schön dieses alte Magazin zu lesen...

Den 74LS688 (8Bit Vergleicher) findet man übrigens auch im 1400XL Schaltplan!
Dort wird D1XX decodiert.
Warum man dort nicht D1XX der MMU benutzt hat, weiss ich nicht.
Kann nur vermuten das es da irgendwelche Timing Probleme gab.
1400_2.gif
1400_2.gif (29.98 KiB) 8760 mal betrachtet
keine PN's mehr! Bitte per email kontaktieren! atari1450xld©mega-hz.de

Benutzeravatar
Sleeπ
Beiträge: 2237
Registriert: 18.06.2021 20:58
Has thanked: 327 times
Been thanked: 597 times
Kontaktdaten:

Re: Überlegungen zum Einblenden von 2k ROM für PBI-Geräte

Beitrag von Sleeπ »

dl7ukk hat geschrieben:
07.09.2024 17:41
War es Erhard, der die RomDisk (ohne durchgeschleiften PBI) für den Abbuc noch mal gebaut hat ?
Nein, Erhard war es nicht. ;) Ich hab´ damals allerdings keine weiterführenden Unterlagen bekommen (außer denen, die bei meiner selbst bei K.P. gekauften ROMdisk dabei waren. Nur einen Rutsch Platinen und imho ein paar Bauteile. Ich habe die Unterlagen (Anleitung) dann aufbereitet und auf Anfrage / für den Shop damals die Platinen nach meinem Muster bestückt. Da war a) kein Schaltplan bei und b) war der zum Nachbau (bei fünf Bauteilen) auch nicht sooo wichtig. :mrgreen:
Sleeπ

Erhard
Beiträge: 1277
Registriert: 04.11.2021 15:52
Has thanked: 155 times
Been thanked: 404 times
Kontaktdaten:

Überlegungen zum Einblenden von 2k ROM für PBI-Geräte

Beitrag von Erhard »

Hallo,

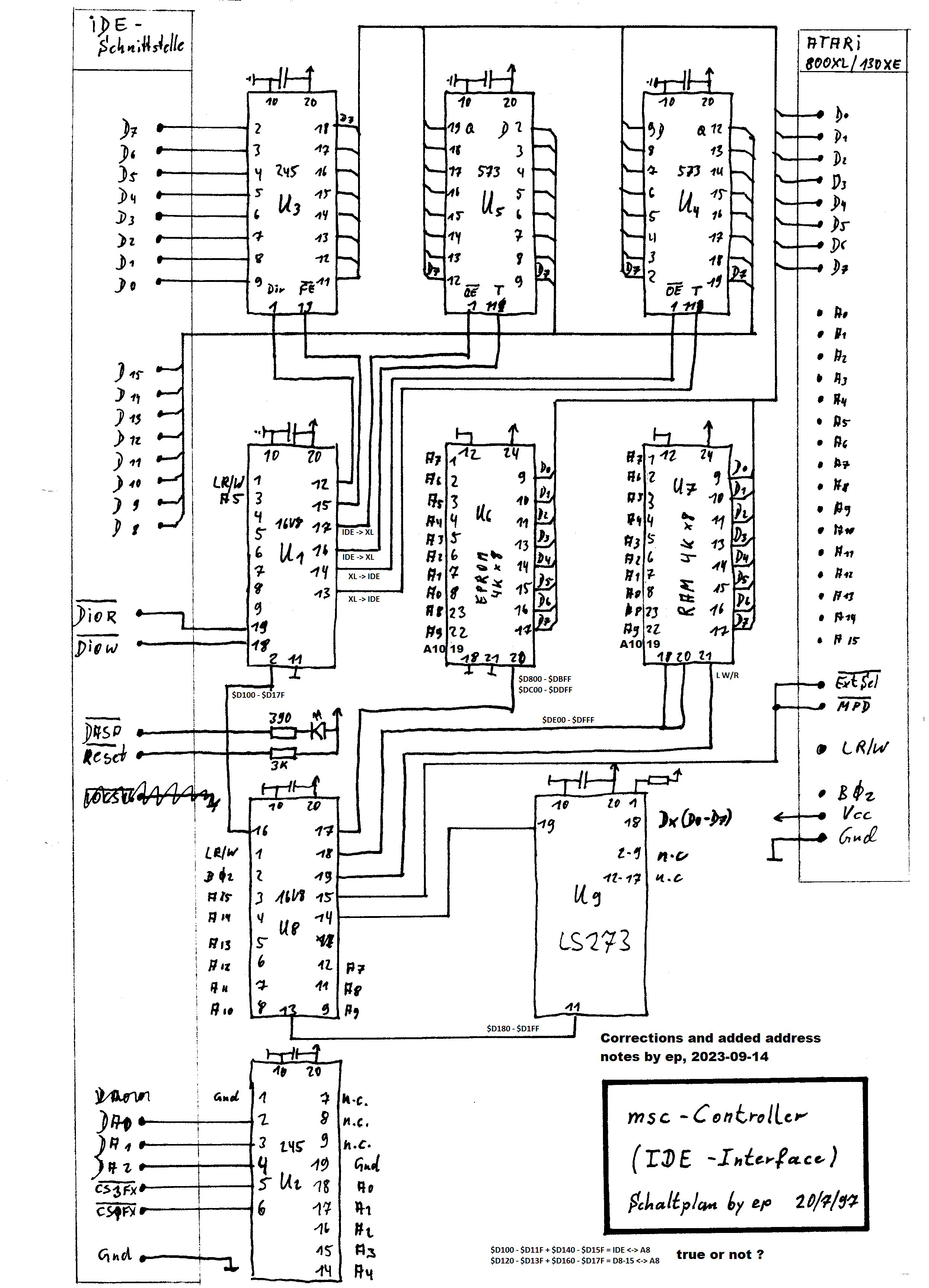
schau Dir einfach mal den Schaltplan des alten MSC IDE Interfaces an.
msc ide diagram ep - 2023-09-14.png
msc ide diagram ep - 2023-09-14.png (259.96 KiB) 8435 mal betrachtet
Auf der Platine gibt es eine 2x8 Pin Jumperleister, mit der die ID des Gerätes festgelegt wird. Ist kein Jumper gesteckt erkennt das Atari OS, daß kein Gerät angeschlossen ist.

Wird ein Gerät scheinbar gefunden so müssen an bestimmten Stellen des eingeblendeten ROMs noch ein paar bestimmte Bytes gesetzt sein, damit es als gültiges PBI Gerät verwendet wird.

Vielleicht hilft das ja weiter.

Und dann noch:

Code: Alles auswählen

    =D100       0423 PDVIN        =     $D100
    =D100       0424 PDVOUT       =     $D100
    =D101       0425 PDVRST       =     $D101
    =D101       0426 PDVSTA       =     $D101
    =D1FF       0427 PDVS         =     $D1FF

C90C A901       1590 NINIT        LDA   #$01             ;Paralleler Bus - Geräteabfrage *******************
C90E 8D4802     1591              STA   SHPDVS           ;mit Nr. 1 anfangen.
C911 AD4802     1592 NINIT1       LDA   SHPDVS           ;Bit 0-7 -> Gerät 0-7
C914 8DFFD1     1593              STA   PDVS             ;Gerät selektieren
C917 AD03D8     1594              LDA   PDID1            ;Sind die 2 Kennungsbytes des
C91A C980       1595              CMP   #$80             ;ausgesuchten Gerätes
C91C D00A       1596              BNE   L0185            ;in Ordnung ? Nein ->
C91E AD0BD8     1597              LDA   PDID2
C921 C991       1598              CMP   #$91
C923 D003       1599              BNE   L0185            ;Nein ->
C925 2019D8     1600              JSR   PDVV+12          ;Ja, Gerät initialisieren.
C928 0E4802     1601 L0185        ASL   SHPDVS           ;Nächstes Gerät, falls
C92B D0E4       1602              BNE   NINIT1           ;noch nicht alle durch sind.
C92D A900       1603              LDA   #$00             ;Gerät ausschalten
C92F 8DFFD1     1604              STA   PDVS
C932 60         1605              RTS   
Erhard
Jede Info, die zu Hause auf meinem Rechner liegt habe ich unterwegs nicht verfügbar.
Jede Info, die im Netz liegt finde ich nicht wieder, wenn ich sie benötige.

Benutzeravatar
Kveldulfur
Beiträge: 1104
Registriert: 17.08.2021 02:32
Has thanked: 573 times
Been thanked: 511 times
Kontaktdaten:

Re: Überlegungen zum Einblenden von 2k ROM für PBI-Geräte

Beitrag von Kveldulfur »

Hallo!

Vielen Dank für den Schaltplan.
Die Software-Seite wird sehr gut im ATARI Profi-Buch beschrieben.
Die Hardware-Seite habe ich aus den Beiträgen des ABBUC-Magazin.

Jetzt muss ich es nur noch testen :-)

Grüße
Janko
Meine Projekte findest Du hier...

Benutzeravatar
pancio
Beiträge: 318
Registriert: 31.08.2021 07:31
Has thanked: 304 times
Been thanked: 307 times
Kontaktdaten:

Re: Überlegungen zum Einblenden von 2k ROM für PBI-Geräte

Beitrag von pancio »

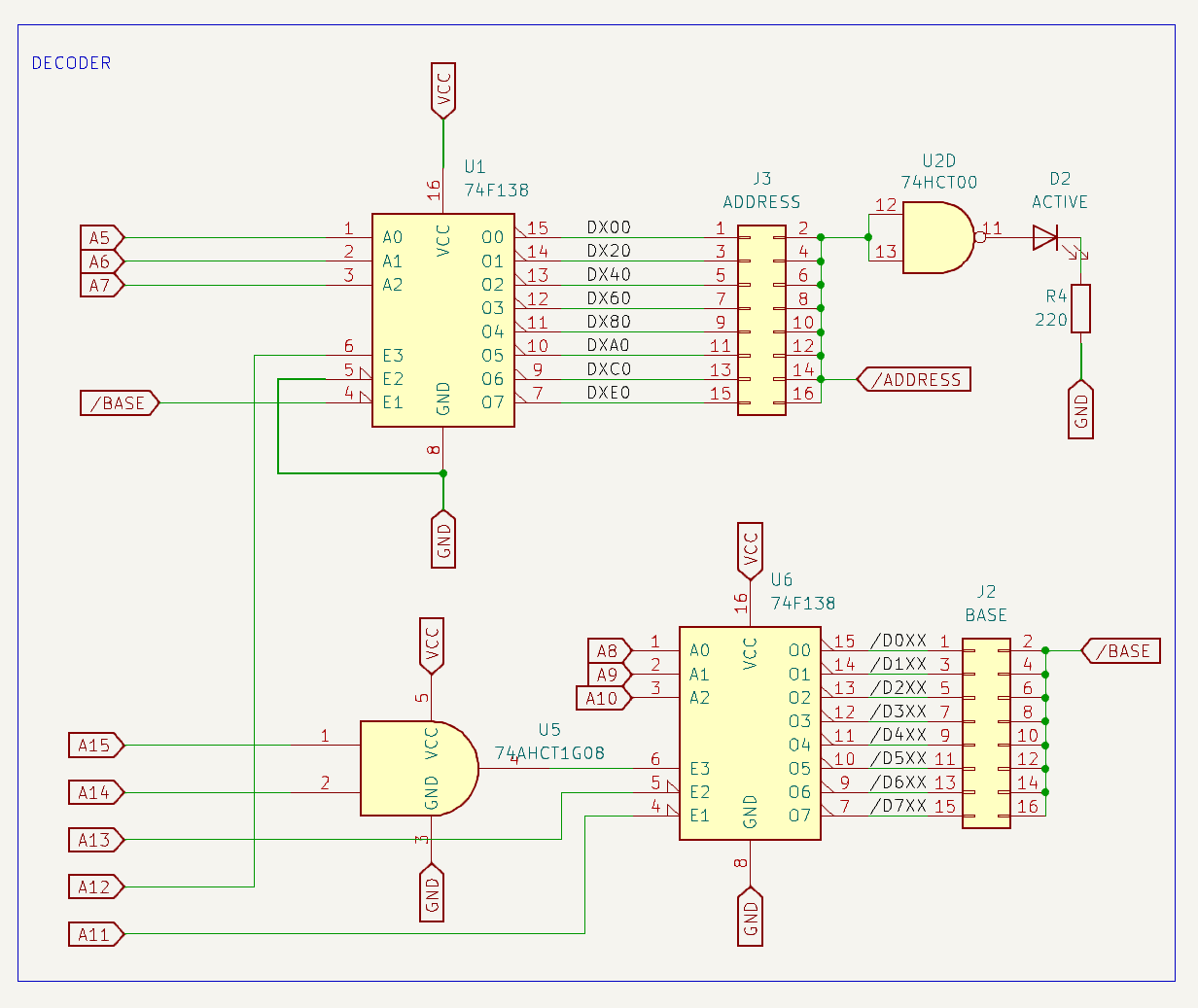
Hi,

You may use e.g. 2x 74HC/HCT688 (8-bit comparator) instead many ICs to achieve direct address or build your own decoder e.g. using 74xxx138 chips like this:
Decoder
Decoder
decoder.png (91.56 KiB) 8405 mal betrachtet
this decoder can select $20 addresses window from whole addresses space.

Very good practice is to use CPLD like shown by Erhard, GALs are still available in the market :-)

I'm very interested how you will do your device, especially I'm still thinking to build device using PBI mechanisms :-)

BR,
pancio

https://systemembedded.eu
PTODT / A.B.B.U.C. Member

Benutzeravatar
pancio
Beiträge: 318
Registriert: 31.08.2021 07:31
Has thanked: 304 times
Been thanked: 307 times
Kontaktdaten:

Re: Überlegungen zum Einblenden von 2k ROM für PBI-Geräte

Beitrag von pancio »

Sleeπ hat geschrieben:
07.09.2024 17:28
Also es geht auch mit zwei PIAs:

P1100487.JPG

In der ROMdisk waren neben den EPROMs mit den userspezifischen Daten nur zwei PIAs und ein Eprom mit der FW.

Ich habe leider keinen Schaltplan.

Aber es müßten noch unbestückte Platinen & der Dump des Eproms da sein. ;-)
Very interested and rare device! Do you remember how it was addressed? Is it duplicate for PORT B (realized as PIA)? How banks were chosen?

RB,
pancio

https://systemembedded.eu
PTODT / A.B.B.U.C. Member

Benutzeravatar
GoodByteXL
Beiträge: 347
Registriert: 18.08.2021 12:10
Has thanked: 9 times
Been thanked: 111 times
Kontaktdaten:

Re: Überlegungen zum Einblenden von 2k ROM für PBI-Geräte

Beitrag von GoodByteXL »

Sleeπ hat geschrieben:
07.09.2024 17:28
Also es geht auch mit zwei PIAs:
In der ROMdisk waren ...

Ich habe leider keinen Schaltplan.
Der Entwurf von Ralf David sieht so aus:
romdisk_sp.png
romdisk_sp.png (614.32 KiB) 8396 mal betrachtet
Kann man sicher zum SP entwickeln.

Antworten

Wer ist online?

Mitglieder in diesem Forum: 0 Mitglieder und 1 Gast