Spannungs-Versorgung Atari 400
Moderatoren: Sleeπ, andymanone
- Olix
- Beiträge: 2415
- Registriert: 17.08.2021 07:06
- Has thanked: 365 times
- Been thanked: 1743 times
- Kontaktdaten:
Spannungs-Versorgung Atari 400
Ich bin gerade dabei einen 400er wieder zu beleben.
Auf der Spannungs-Versorgung hatte der 5 Vol. Regulator (7805) die 12 Volt auf den Ausgang durchgeschaltet.
Noch weiß ich nicht, was das für Schäden auf der Hauptplatine verursacht hat. Ich repariere erst mal die Power-Platine.
Ich habe den 7805 gegen einen neuen getauscht und habe jetzt aber statt 5V knapp über 6V am Ausgang und an den 5v Abgriffpunkten.
Die +12V und die -5V sind sauber vorhanden.
Kondensatoren sind OK, habe ich geprüft.
Was ich nicht verstehe ist folgender Schaltungsteil:
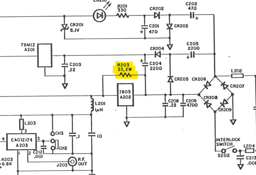
Beim 7805 liegt ein dicker 33 Ohm/2Watt Widerstand zwischen Ausgang und Eingang. Für was ist der gut?
Wenn ich den entferne, dann habe ich nämlich 5V an den Abgriffspunkten. Ist er vorhanden dann sind es knapp über 6 Volt. Gehört das so?
Falls mir jemand den Sinn dieses Widerstandes erklären könnte wäre ich sehr dankbar.
Hinweis: Die Messungen erfolgen in ausgebautem Zustand, die Power Supply Platine hat also keinen Kontakt zur Hauptplatine.
Auf der Spannungs-Versorgung hatte der 5 Vol. Regulator (7805) die 12 Volt auf den Ausgang durchgeschaltet.
Noch weiß ich nicht, was das für Schäden auf der Hauptplatine verursacht hat. Ich repariere erst mal die Power-Platine.
Ich habe den 7805 gegen einen neuen getauscht und habe jetzt aber statt 5V knapp über 6V am Ausgang und an den 5v Abgriffpunkten.
Die +12V und die -5V sind sauber vorhanden.
Kondensatoren sind OK, habe ich geprüft.
Was ich nicht verstehe ist folgender Schaltungsteil:
Beim 7805 liegt ein dicker 33 Ohm/2Watt Widerstand zwischen Ausgang und Eingang. Für was ist der gut?
Wenn ich den entferne, dann habe ich nämlich 5V an den Abgriffspunkten. Ist er vorhanden dann sind es knapp über 6 Volt. Gehört das so?
Falls mir jemand den Sinn dieses Widerstandes erklären könnte wäre ich sehr dankbar.
Hinweis: Die Messungen erfolgen in ausgebautem Zustand, die Power Supply Platine hat also keinen Kontakt zur Hauptplatine.
- Olix
- Beiträge: 2415
- Registriert: 17.08.2021 07:06
- Has thanked: 365 times
- Been thanked: 1743 times
- Kontaktdaten:
Re: Spannungs-Versorgung Atari 400
Nachtrag: Manchmal muss man dann doch einfach nur länger suchen. Ich auf folgenden, noch gar nicht so alten, AtariAge Artikel gestoßen:
https://forums.atariage.com/topic/30053 ... nt=4731684
Der 33 Ohm Widerstand ist wohl eine einfache Lösung um höhere Ströme zuzulassen, als der 7805 normalerweise erlauben würde.
Eein Resultat dieser Schaltung ist aber, dass die 5V nur unter Last stabil vorhanden sind. Da ich die Platine ohne Last betreibe scheinen die >6V wohl normal zu sein.
Also teste ich jetzt mal in zusammengebautem Zustand.....
https://forums.atariage.com/topic/30053 ... nt=4731684
Der 33 Ohm Widerstand ist wohl eine einfache Lösung um höhere Ströme zuzulassen, als der 7805 normalerweise erlauben würde.
Eein Resultat dieser Schaltung ist aber, dass die 5V nur unter Last stabil vorhanden sind. Da ich die Platine ohne Last betreibe scheinen die >6V wohl normal zu sein.
Also teste ich jetzt mal in zusammengebautem Zustand.....
Online
- andymanone
- Beiträge: 4587
- Registriert: 17.08.2021 12:34
- Wohnort: Berlin - Suburban
- Has thanked: 1192 times
- Been thanked: 1980 times
- Kontaktdaten:
Re: Spannungs-Versorgung Atari 400
Im Notfall, falls es noch mehr Probleme auf der "Spannungsseite" gibt - hätte ich für Dich eine komplette, funktionierende 400´er NT -Platine übrig..
Gtx.,
andY
Gtx.,
andY
Ressortleiter Hardware - Save the past and use the future!© andYManOne / Demozoo / Brandnew: Live 24/7 Stream - Industrial - Chiptune/Covers - Vocal Dream - EDM - Indie - own tracks
- Olix
- Beiträge: 2415
- Registriert: 17.08.2021 07:06
- Has thanked: 365 times
- Been thanked: 1743 times
- Kontaktdaten:
Re: Spannungs-Versorgung Atari 400
Danke,
ist wie immer super nett von Dir.
Fürs erste geht mal alles.
Falls es aber doch noch Probleme gibt, komme ich gerne auf das Angebot zurück.
ist wie immer super nett von Dir.
Fürs erste geht mal alles.
Falls es aber doch noch Probleme gibt, komme ich gerne auf das Angebot zurück.
Online
- andymanone
- Beiträge: 4587
- Registriert: 17.08.2021 12:34
- Wohnort: Berlin - Suburban
- Has thanked: 1192 times
- Been thanked: 1980 times
- Kontaktdaten:
Re: Spannungs-Versorgung Atari 400
Na klar, immer gerne doch
!
Aber wenn Du es selber wieder zum Laufen kriegst, wäre das natürlich perfekt
.
Gtx.,
andY
Aber wenn Du es selber wieder zum Laufen kriegst, wäre das natürlich perfekt
Gtx.,
andY
Ressortleiter Hardware - Save the past and use the future!© andYManOne / Demozoo / Brandnew: Live 24/7 Stream - Industrial - Chiptune/Covers - Vocal Dream - EDM - Indie - own tracks
- Olix
- Beiträge: 2415
- Registriert: 17.08.2021 07:06
- Has thanked: 365 times
- Been thanked: 1743 times
- Kontaktdaten:
Re: Spannungs-Versorgung Atari 400
So, Reparatur und Umbau abgeschlossen.
Atari 400 läuft wider und hat jetzt die SuperColorCPU Karte (SCCC) von TF_HH und eine moderne 48K RAM-Card mit statischem RAM und 4fach-ROM-Switch, ebenfalls von TF_HH Jetzt habe ich endlich auch einen Rechner auf dem ich M.U.L.E mit 4 Spielern spielen kann.
Die beiden Erweiterungen hatte ich ja schon lange, aber ich wollte nicht meinen bis Dato einzigen 400er zerbasteln, zumal das noch der Original Rechner ist, den mein Bruder und Ich uns 1982 gekauft haben.
Die Bildqualität über S-Video ist wirklich richtig gut. Noch ein paar Infos zur Tastatur:
Das Tastenlayout ist etwas gewöhnungsbedürftig: QWERTX und ZYCVBN
Die Tasten selbst sind offene Cherry M8 wie sie auch in Typ2 Tastaturen verbaut werden (https://forums.atariage.com/topic/10517 ... nt=3416654)
Diese Tasten sind extrem schwer zu bekommen, ich habe erst vo wenigen Monaten eine XL Tastatur mit den Cherry M8 repariert und musste lange suchen. Aber hier sind noch alle Taster komplett und Funktionieren.
Die Tastenkappem sind flache einfarbige Kappen mit aufgeklebten Buchstaben.
Atari 400 läuft wider und hat jetzt die SuperColorCPU Karte (SCCC) von TF_HH und eine moderne 48K RAM-Card mit statischem RAM und 4fach-ROM-Switch, ebenfalls von TF_HH Jetzt habe ich endlich auch einen Rechner auf dem ich M.U.L.E mit 4 Spielern spielen kann.
Die beiden Erweiterungen hatte ich ja schon lange, aber ich wollte nicht meinen bis Dato einzigen 400er zerbasteln, zumal das noch der Original Rechner ist, den mein Bruder und Ich uns 1982 gekauft haben.
Die Bildqualität über S-Video ist wirklich richtig gut. Noch ein paar Infos zur Tastatur:
Das Tastenlayout ist etwas gewöhnungsbedürftig: QWERTX und ZYCVBN
Die Tasten selbst sind offene Cherry M8 wie sie auch in Typ2 Tastaturen verbaut werden (https://forums.atariage.com/topic/10517 ... nt=3416654)
Diese Tasten sind extrem schwer zu bekommen, ich habe erst vo wenigen Monaten eine XL Tastatur mit den Cherry M8 repariert und musste lange suchen. Aber hier sind noch alle Taster komplett und Funktionieren.
Die Tastenkappem sind flache einfarbige Kappen mit aufgeklebten Buchstaben.
Online
- andymanone
- Beiträge: 4587
- Registriert: 17.08.2021 12:34
- Wohnort: Berlin - Suburban
- Has thanked: 1192 times
- Been thanked: 1980 times
- Kontaktdaten:
Re: Spannungs-Versorgung Atari 400
Mensch Olix,
da warst Du aber wieder fleißig
!
Da hat der Kleine ja ein neues, zweites Leben geschenkt bekommen
!
Sehr schön! Gut gemacht
!
Gtx.,
andY
da warst Du aber wieder fleißig
Da hat der Kleine ja ein neues, zweites Leben geschenkt bekommen
Sehr schön! Gut gemacht
Gtx.,
andY
Ressortleiter Hardware - Save the past and use the future!© andYManOne / Demozoo / Brandnew: Live 24/7 Stream - Industrial - Chiptune/Covers - Vocal Dream - EDM - Indie - own tracks
- Mathy
- Beiträge: 1976
- Registriert: 18.06.2021 11:13
- Wohnort: Heerlen, NL
- Has thanked: 980 times
- Been thanked: 601 times
- Kontaktdaten:
Re: Spannungs-Versorgung Atari 400
.
Hallo Oliver
Tschüß
Mathy
Hallo Oliver
Das geht auch mit 'nem XL oder XE. Man braucht dann halt nur ein Multijoy Interface und die gepatchte Version vom Maultier.
Tschüß
Mathy
Schreibe nicht der Absicht zu, was man mit Dummheit oder Ignoranz erklären kann.
- Olix
- Beiträge: 2415
- Registriert: 17.08.2021 07:06
- Has thanked: 365 times
- Been thanked: 1743 times
- Kontaktdaten:
Re: Spannungs-Versorgung Atari 400
... das weiß ich doch.
Aber davon habe ich damals in der Jugend immer geträumt denn mein 400er hatte nur 16k
Und jetzt konnte ich mir den Traum endlich erfüllen.
Aber davon habe ich damals in der Jugend immer geträumt denn mein 400er hatte nur 16k
Und jetzt konnte ich mir den Traum endlich erfüllen.
-
Erhard
- Beiträge: 1277
- Registriert: 04.11.2021 15:52
- Has thanked: 155 times
- Been thanked: 404 times
- Kontaktdaten:
Spannungs-Versorgung Atari 400
Hi,
CU, Erhard
ich hab die Datei, die läuft aber nicht. Wenn Du da was zu sagen kannst, bitte per PN oder eMail weil hier OT.
CU, Erhard
Jede Info, die zu Hause auf meinem Rechner liegt habe ich unterwegs nicht verfügbar.
Jede Info, die im Netz liegt finde ich nicht wieder, wenn ich sie benötige.
Jede Info, die im Netz liegt finde ich nicht wieder, wenn ich sie benötige.
-
Erhard
- Beiträge: 1277
- Registriert: 04.11.2021 15:52
- Has thanked: 155 times
- Been thanked: 404 times
- Kontaktdaten:
Spannungs-Versorgung Atari 400
Hallo Olix,
was hast Du denn nun mit der Spanungsversorgung gemacht?
So ein Tracopower 5V 4A als Ersatz wäre ja glaube ich dezent unerschwinglich ...
Aber ein LM 1084 IT5,0 mit 5 Ampere für 3€ ...
CU, Erhard
was hast Du denn nun mit der Spanungsversorgung gemacht?
So ein Tracopower 5V 4A als Ersatz wäre ja glaube ich dezent unerschwinglich ...
Aber ein LM 1084 IT5,0 mit 5 Ampere für 3€ ...
CU, Erhard
Jede Info, die zu Hause auf meinem Rechner liegt habe ich unterwegs nicht verfügbar.
Jede Info, die im Netz liegt finde ich nicht wieder, wenn ich sie benötige.
Jede Info, die im Netz liegt finde ich nicht wieder, wenn ich sie benötige.
- Olix
- Beiträge: 2415
- Registriert: 17.08.2021 07:06
- Has thanked: 365 times
- Been thanked: 1743 times
- Kontaktdaten:
Re: Spannungs-Versorgung Atari 400
... ich habe jetzt wieder die Originalbeschaltung wie aus dem Schaltplan.
Kaputt war ja der 7805. Hatte die 12V durchgereicht
Nachdem ich den gegen einen neuen getauscht habe (1,5 A) war ich ja zunächst irritiert, dass am Ausgang 6,2 V anlagen statt der erwarteten 5V.
Dies lag aber daran, dass ich die Powerplatine des 400er in ausgebautem Zustand gemessen habe, also komplett ohne Last.
Sobald die Platine eingebaut war und auf der 5V Schiene auch etwas Strom fließt stellt sich dann auch wirklich 5V ein.
Laut Erklärung aus AtariAge, ist das ein Effekt der durch den 33 Ohm / 2 Watt Widerstand erzeugt wird, der zwischen Eingang und Ausgang des 7805 geschaltet ist.
Das gehört also so. Sinn soll wohl sein, dass auch größere Ströme den 7805er nicht zerstören.
Ich habe mir aber tatsächlich auch überlegt einen Leistungsstärkeren 5V Regler zu verwenden und auf diese seltsame Schaltung mit dem Widerstand zu verzichten.
Verstanden habe ich das technisch nämlich nicht und in den Dokumentations-Blättern zu diversen 7805 konnte ich auch keine solche Beispielschaltung mit Erklärung finden.
Aber in den späte 70er Jahren war man wohl sehr kreativ und da es jetzt funktioniert, werde ich es erst mal so belassen.
- Olix
- Beiträge: 2415
- Registriert: 17.08.2021 07:06
- Has thanked: 365 times
- Been thanked: 1743 times
- Kontaktdaten:
Re: Spannungs-Versorgung Atari 400
Nachtrag für Erhard:
Jürgen "TF_HH" hat ja auf der SCCC Steckkarte für den 400/800 Atari auch die Original-Schaltung des UVA verwendet für die Bild-Erzeugung. Im Gegensatz zu Santos hat er aber wohl alles richtig gemacht, denn das Bild ist gestochen scharf und ohne Zickzack-Muster oder andere Störungen.
Jürgen "TF_HH" hat ja auf der SCCC Steckkarte für den 400/800 Atari auch die Original-Schaltung des UVA verwendet für die Bild-Erzeugung. Im Gegensatz zu Santos hat er aber wohl alles richtig gemacht, denn das Bild ist gestochen scharf und ohne Zickzack-Muster oder andere Störungen.
-
Erhard
- Beiträge: 1277
- Registriert: 04.11.2021 15:52
- Has thanked: 155 times
- Been thanked: 404 times
- Kontaktdaten:
Spannungs-Versorgung Atari 400
Hi Olix,
die Erläuterung mit dem Widerstand und so hatte ich schon beim ersten mal gelesen. Ich wollte nur wissen, ob Du die Schaltung geändert hast. Hast Du also nicht.
Wenn man in den A400 jetzt ein Modul rammt oder dem eine old-school Speichererweiterung spendiert steigt der Strombedarf, womit der Ausgang des Widerstands auf unter 5V fallen dürfte. Das könnte dann der 7805 abfangen.
Vermutlich gab es damals keinen leistungsstärkeren integrierten 5V Regler und die hätten das diskret mit einem Leistungstransistor mit Kühlung aufbauen müssen. Das wäre sicher teurer geworden, als da einen Widerstand vor sich hin glühen zu lassen.
Ich könnte meinen A400 ja auch mal aufrüsten, die guten Teile von TF_HH hatte ich mir vor geraumer Zeit sicherheitshabler schon mal an Land gezogen. Aber der A400 steht in einem der unteren Kartons (vermutlich in Folie mit Gelpack) in einem sehr engen Keller ...
CU, Erhard
die Erläuterung mit dem Widerstand und so hatte ich schon beim ersten mal gelesen. Ich wollte nur wissen, ob Du die Schaltung geändert hast. Hast Du also nicht.
Ohne das genauer zu recherchieren würde ich raten, daß der original verbaute 7805 einfach zu schlapp ist. Wie hoch da die Eingangsspannung ist weiß ich nicht, aber je mehr Strom fließt desto heißer wird das Teil. Mit dem Widerstand nimmt man dem 7805 einen Teil der Arbeit (und der Wärmeabfuhr) ab. Da muß der Widerstand von den Ohms her natürlich so dimensioniert worden sein, daß er bei dem Stromverbrauch durch den A400 und einer Eingangsspannung von X am Ausgang auf möglichst genau 5V kommt.
Wenn man in den A400 jetzt ein Modul rammt oder dem eine old-school Speichererweiterung spendiert steigt der Strombedarf, womit der Ausgang des Widerstands auf unter 5V fallen dürfte. Das könnte dann der 7805 abfangen.
Vermutlich gab es damals keinen leistungsstärkeren integrierten 5V Regler und die hätten das diskret mit einem Leistungstransistor mit Kühlung aufbauen müssen. Das wäre sicher teurer geworden, als da einen Widerstand vor sich hin glühen zu lassen.
Ich könnte meinen A400 ja auch mal aufrüsten, die guten Teile von TF_HH hatte ich mir vor geraumer Zeit sicherheitshabler schon mal an Land gezogen. Aber der A400 steht in einem der unteren Kartons (vermutlich in Folie mit Gelpack) in einem sehr engen Keller ...
CU, Erhard
Jede Info, die zu Hause auf meinem Rechner liegt habe ich unterwegs nicht verfügbar.
Jede Info, die im Netz liegt finde ich nicht wieder, wenn ich sie benötige.
Jede Info, die im Netz liegt finde ich nicht wieder, wenn ich sie benötige.
- Olix
- Beiträge: 2415
- Registriert: 17.08.2021 07:06
- Has thanked: 365 times
- Been thanked: 1743 times
- Kontaktdaten:
Re: Spannungs-Versorgung Atari 400
Dann werde ich wohl bei meiner nächsten Kleinteile-Bestellung einen LM 1084 mit 5A bestellen. Das sollte ja locker reichen.
Der TRACO TSR 2-2450 mit 2 Ampere sollte ja eigentlich auch reichen, aber der kostet momentan über 10 Euro !!!
Und TRACOs mit mehr wie 2 Ampere sind eh nicht Pin-Kompatibel zu den 78xx (Der TSR 3.... gibt es nur im SIP 5 Gehäuse mit 5 Beinchen und dafür zusätzlicher negativer Spannung und kostet über 30 Euro !!!)
Die beiden Steckkarten von Jürgen für den 400er kann ich Dir nur empfehlen, wenn Du die eh hast. Bei mir lagen die jetzt aber auch schon ein paar Jahre in meiner Bastelkiste.
Der Einbau ist vom Aufwand aber echt überschaubar. 2-3 Stunden sollten reichen. Da ist vermutlich die Suche nach dem richtigen Karton mit dem 400er das größere Hindernis
Der TRACO TSR 2-2450 mit 2 Ampere sollte ja eigentlich auch reichen, aber der kostet momentan über 10 Euro !!!
Und TRACOs mit mehr wie 2 Ampere sind eh nicht Pin-Kompatibel zu den 78xx (Der TSR 3.... gibt es nur im SIP 5 Gehäuse mit 5 Beinchen und dafür zusätzlicher negativer Spannung und kostet über 30 Euro !!!)
Die beiden Steckkarten von Jürgen für den 400er kann ich Dir nur empfehlen, wenn Du die eh hast. Bei mir lagen die jetzt aber auch schon ein paar Jahre in meiner Bastelkiste.
Der Einbau ist vom Aufwand aber echt überschaubar. 2-3 Stunden sollten reichen. Da ist vermutlich die Suche nach dem richtigen Karton mit dem 400er das größere Hindernis
- Mathy
- Beiträge: 1976
- Registriert: 18.06.2021 11:13
- Wohnort: Heerlen, NL
- Has thanked: 980 times
- Been thanked: 601 times
- Kontaktdaten:
Re: Spannungs-Versorgung Atari 400
.
Hallo Erhard
Tschüß
Mathy
Hallo Erhard
Da Ich MULE gar nicht mag, interessiert es mich auch kaum. Aber ich habe gesehen dass auf mehreren Treffen MULE gespielt wurde. Ich kann mir nicht vorstellen dass auf jedem dieser Treffen einen 400er/800er stand. Ich habe aber gerade geschaut in den Bildern die ich von der letzten Fuji habe, und da war tatsächlich einen 800er anwesend.
Tschüß
Mathy
Schreibe nicht der Absicht zu, was man mit Dummheit oder Ignoranz erklären kann.
-
monument69
- Beiträge: 9
- Registriert: 27.12.2024 12:47
- Has thanked: 5 times
- Kontaktdaten:
Re: Spannungs-Versorgung Atari 400
Hallo, ich habe mich soeben angemeldet, da sich hier meines Erachtens die richtigen Leute befinden, die mir sicher weiterhelfen können.
Ich habe einen Atari 400, der jahrelang (defekt, macht keinen Mucks) in meinem Schrank gelegen hat. Da ich außer dem 400er selbst keinerlei Zubehör mehr habe, habe ich das Netzteil der 1050er Floppy (nach einiger Recherche sollte dieses passen) verwendet. Es tat sich aber so gar nichts, alles abolut tot. Wie das manchmal so ist, und einen Retroflash bekommt, wie ich zuletzt, habe ich angefangen, meinen 800XL + 1050er Floppy rauszukramen und mich wie vor über 40 Jahren vor den Fenseher zu setzen, um Spiele zu spielen.
Danach wollte ich halt meinen 400er ebenfalls nochmal in Aktion sehen. Ich schraubte ihn also auseinander (zuletzt damals, als ich die 48k Erweiterung eingebaut hatte, also auch mindestens 40 Jahre her), guckte mir YouTube Videos an, wo 400er repariert und durchgemessen wurden, und probierte mit meinem Multimeter, Spannungen nachzumessen. Dazu nutzte ich nur die Power Platine, was wohl nicht ganz richtig ist, weil dann keine Last (Mainboard) vorhanden ist.
Da ich nicht der Fachmann für solche Dinge bin (Multimeter mal in der Ausbildung gekauft und genutzt, danach nie wieder benutzt) wollte ich schon wieder aufgeben. Als ich dann allerdings die rote Power LED (ich habe vermutlich einen Kondensator durch das Messen aufgeladen (?)) kurzzeitig zum Leuchten bringen konnte (beim Ausschalten wurde ich langsam dunkel und flackerte dann nochmals kurz auf (dadurch schließe ich auf einen defekten Kondensator..?), und diese ja nach so langer Zeit den Geist aufgeben, habe ich bei Ebay ein Capacitor Pack gefunden, wo man aber die Voltangaben nicht erkennen kann und auch nicht weiter beschrieben sind. Da es aus den UK versandt wird, und somit die Versandkosten plus Einfuhrsteuer mehr als die Bauteile kosten, bin ich bei der weiteren Suche auf dieses Forum gestoßen. Zuvor habe ich bei Reichelt z.B. einen 2200µF Kondensator mit 16, 25 und 63 Volt gefunden.
Vielleicht mag mir hier ein erfahrener Techniker und Atari Nostalgiker helfen, und weiß die genauen Daten für die passnenden Bauteile.
Ich würde den 400er gern möglichst original belassen, also nichts austauschen, was nicht unbedingt sein muß. Ich nehme an, das dieses Capacitor Pack bei Ebay alle relevanten Bauteile enthält (siehe Bild).
Vielen Dank im Voraus für Eure Hilfe!
Viele Grüße
Roland
P.S. Einen 410er Programmrekorder habe ich mir auch noch bei Ebay ersteigert
dafür habe ich ein passendes Netzteil, allerdings mit Hohl-Stecker. Gibt es da mehrere Versionen (Länge,Durchmesser) eines passenden Klinkensteckers? Ich denke, es muß ein Mono-Stecker sein, richtig? Kenne die nur noch aus dem Audiobereich, heute sind Netzteile ja nur noch mit Hohlsteckern bestückt.
Ich habe einen Atari 400, der jahrelang (defekt, macht keinen Mucks) in meinem Schrank gelegen hat. Da ich außer dem 400er selbst keinerlei Zubehör mehr habe, habe ich das Netzteil der 1050er Floppy (nach einiger Recherche sollte dieses passen) verwendet. Es tat sich aber so gar nichts, alles abolut tot. Wie das manchmal so ist, und einen Retroflash bekommt, wie ich zuletzt, habe ich angefangen, meinen 800XL + 1050er Floppy rauszukramen und mich wie vor über 40 Jahren vor den Fenseher zu setzen, um Spiele zu spielen.
Danach wollte ich halt meinen 400er ebenfalls nochmal in Aktion sehen. Ich schraubte ihn also auseinander (zuletzt damals, als ich die 48k Erweiterung eingebaut hatte, also auch mindestens 40 Jahre her), guckte mir YouTube Videos an, wo 400er repariert und durchgemessen wurden, und probierte mit meinem Multimeter, Spannungen nachzumessen. Dazu nutzte ich nur die Power Platine, was wohl nicht ganz richtig ist, weil dann keine Last (Mainboard) vorhanden ist.
Da ich nicht der Fachmann für solche Dinge bin (Multimeter mal in der Ausbildung gekauft und genutzt, danach nie wieder benutzt) wollte ich schon wieder aufgeben. Als ich dann allerdings die rote Power LED (ich habe vermutlich einen Kondensator durch das Messen aufgeladen (?)) kurzzeitig zum Leuchten bringen konnte (beim Ausschalten wurde ich langsam dunkel und flackerte dann nochmals kurz auf (dadurch schließe ich auf einen defekten Kondensator..?), und diese ja nach so langer Zeit den Geist aufgeben, habe ich bei Ebay ein Capacitor Pack gefunden, wo man aber die Voltangaben nicht erkennen kann und auch nicht weiter beschrieben sind. Da es aus den UK versandt wird, und somit die Versandkosten plus Einfuhrsteuer mehr als die Bauteile kosten, bin ich bei der weiteren Suche auf dieses Forum gestoßen. Zuvor habe ich bei Reichelt z.B. einen 2200µF Kondensator mit 16, 25 und 63 Volt gefunden.
Vielleicht mag mir hier ein erfahrener Techniker und Atari Nostalgiker helfen, und weiß die genauen Daten für die passnenden Bauteile.
Ich würde den 400er gern möglichst original belassen, also nichts austauschen, was nicht unbedingt sein muß. Ich nehme an, das dieses Capacitor Pack bei Ebay alle relevanten Bauteile enthält (siehe Bild).
Vielen Dank im Voraus für Eure Hilfe!
Viele Grüße
Roland
P.S. Einen 410er Programmrekorder habe ich mir auch noch bei Ebay ersteigert
- Dateianhänge
-
- capacitor pack.jpg (64.65 KiB) 12255 mal betrachtet
Re: Spannungs-Versorgung Atari 400
Das mit dem Widerstand ist natürlich keine schöne Lösung...
Aber der Grund, warum ein 78xx stirbt ist meistend beim Ausschalten zu suchen!
Was die Spannungsregler nämlich überhaupt nicht gut mögen ist,
wenn die Spannung auf der Ausgangsseite höher ist, als die Eingangsspannung!
Wie kann sowas passieren?
Durch die verbauten Elkos auf der 5V Seite!
Schaltet man das Netzteil aus, sinkt die Eingangsspannung richtung Null, aber die Elkos auf der 5V Seite können
noch immer geladen sein!
Daher gibt es eine ganz einfache Schutzschaltung mittels einer Diode!
Dies sorgt dafür, das die Spannung aus den 5V Elkos am 78xx "vorbei"-geleitet wird!
kostet fast nix, schützt aber sehr gut.
Siehe auch hier z.B.:
https://elektro.turanis.de/html/prj234/circuit2.png
https://elektro.turanis.de/html/prj234/index.html
Aber der Grund, warum ein 78xx stirbt ist meistend beim Ausschalten zu suchen!
Was die Spannungsregler nämlich überhaupt nicht gut mögen ist,
wenn die Spannung auf der Ausgangsseite höher ist, als die Eingangsspannung!
Wie kann sowas passieren?
Durch die verbauten Elkos auf der 5V Seite!
Schaltet man das Netzteil aus, sinkt die Eingangsspannung richtung Null, aber die Elkos auf der 5V Seite können
noch immer geladen sein!
Daher gibt es eine ganz einfache Schutzschaltung mittels einer Diode!
Dies sorgt dafür, das die Spannung aus den 5V Elkos am 78xx "vorbei"-geleitet wird!
kostet fast nix, schützt aber sehr gut.
Siehe auch hier z.B.:
https://elektro.turanis.de/html/prj234/circuit2.png
https://elektro.turanis.de/html/prj234/index.html
keine PN's mehr! Bitte per email kontaktieren! atari1450xld©mega-hz.de
Re: Spannungs-Versorgung Atari 400
was mir gerade auch auffällt:
Es kann gut sein bei dem Alter das C209 mit seinen 4700µF den Geist aufgegeben hat und viel weniger an Kapazität nun hat!
Denn normalerweise sollten 4700µF diesen Effekt Ausgangs-Elkos haben mehr als EingangsElkos - loker wettmachen.
Wenn der aber in die Jahre gekommen ist kann es gut sein, daß der nur noch ein drittel oder weniger an Kapazitäät hat.
Besser austauschen!
Dann kann der Effekt auftreten!
Trotzdem, die Diode ist für den 78xx ein Heilmittel!
Es kann gut sein bei dem Alter das C209 mit seinen 4700µF den Geist aufgegeben hat und viel weniger an Kapazität nun hat!
Denn normalerweise sollten 4700µF diesen Effekt Ausgangs-Elkos haben mehr als EingangsElkos - loker wettmachen.
Wenn der aber in die Jahre gekommen ist kann es gut sein, daß der nur noch ein drittel oder weniger an Kapazitäät hat.
Besser austauschen!
Dann kann der Effekt auftreten!
Trotzdem, die Diode ist für den 78xx ein Heilmittel!
keine PN's mehr! Bitte per email kontaktieren! atari1450xld©mega-hz.de
-
monument69
- Beiträge: 9
- Registriert: 27.12.2024 12:47
- Has thanked: 5 times
- Kontaktdaten:
Re: Spannungs-Versorgung Atari 400
Hallo @mega-hz, die 2. Antwort war an mich gerichtet, oder? Ich würde die Kondensatoren ja austauschen, wenn ich wüsste, welche genau. Es gibt ja mehrere mit unterschiedlichen Spannungen, wie bei dem Beispiel des 2200µF, den es mit 16, 25 oder 63 Volt zu kaufen gibt. Dies geht bei keinem der in dem Bild angegebenen Kondensatoren hervor.
Viele Grüße
Roland
Viele Grüße
Roland
-
monument69
- Beiträge: 9
- Registriert: 27.12.2024 12:47
- Has thanked: 5 times
- Kontaktdaten:
Re: Spannungs-Versorgung Atari 400
Ok, gestern ist mein aus UK bestellter 410P eingetroffen. Leider ist auch dieser "tot", soll heißen, der Motor läuft noch nicht einmal an, hatte ja damit gerechnet, das die Antriebsriemen getauscht werden müssen, aber man kann noch nicht einmal spulen (Motor läuft gar nicht an)...
Daher habe ich auch dafür nach Ersatzteilen wie Kondensatoren gesucht und bin dabei auf das Service Manual des 410 gestossen, wo sämtliche Bauteile penibel mit allen Daten aufgeführt sind.
Danach suchte ich dann nach einem Service Manual für den 400er und bin auch da fündig geworden. Demnach haben alle Kondensatoren 16V und sich meine Eingangsfrage praktisch erledigt.
Ich wäre natürlich weiterhin an Meinungen von den alten Hasen hier interessiert, die mir etwas über die Wahrscheinlichkeit weiterer (?) Bauteile, die ausgetauscht werden müssten, Auskunft geben können. Beim 410er war mein erster Gedanke, das es ebenfalls die Kondensatoren sind, weil das Fehlerbild (das sich nämlich gar nichts tut) an Selbigen liegen könnte.
Viele Grüße
Roland
Daher habe ich auch dafür nach Ersatzteilen wie Kondensatoren gesucht und bin dabei auf das Service Manual des 410 gestossen, wo sämtliche Bauteile penibel mit allen Daten aufgeführt sind.
Danach suchte ich dann nach einem Service Manual für den 400er und bin auch da fündig geworden. Demnach haben alle Kondensatoren 16V und sich meine Eingangsfrage praktisch erledigt.
Ich wäre natürlich weiterhin an Meinungen von den alten Hasen hier interessiert, die mir etwas über die Wahrscheinlichkeit weiterer (?) Bauteile, die ausgetauscht werden müssten, Auskunft geben können. Beim 410er war mein erster Gedanke, das es ebenfalls die Kondensatoren sind, weil das Fehlerbild (das sich nämlich gar nichts tut) an Selbigen liegen könnte.
Viele Grüße
Roland
Re: Spannungs-Versorgung Atari 400
bei den Elkos kannst Du auch ruhig welche mit mehr als 16V an Spannung nehmen!
Nur nicht weniger.
Meistens sind die Elkos mit höherer Spannung aber auch etwas größer.
Nur nicht weniger.
Meistens sind die Elkos mit höherer Spannung aber auch etwas größer.
keine PN's mehr! Bitte per email kontaktieren! atari1450xld©mega-hz.de
-
FlorianD
- Beiträge: 444
- Registriert: 19.08.2021 00:18
- Has thanked: 88 times
- Been thanked: 189 times
- Kontaktdaten:
Re: Spannungs-Versorgung Atari 400
Hallo monument69,
da die Elkos nicht viel kosten, solltest Du folgende tauschen
C209: 4.700µF (oder mehr V) radial
C204,205: 2.200µF/16V (oder mehr V) axial
C201,202 470µF/16V (oder mehr V) axial
C210: 22µF/16 (oder mehr V) axial
C207: 10µF/16V (oder mehrV) axial
Alle Werte am Original nochmal verifizieren! Einen nach dem anderen ausbauen und ersetzen/einbauen, damit man nicht durcheinander kommt.
danach prüfe das Power Supply board, auch ohne Mainboard. Es fehlt dann zwar die Last und die Werte sind etwas höher als Sollwerte, aber lieber so als ggf das Mainboard frittieren.
da die Elkos nicht viel kosten, solltest Du folgende tauschen
C209: 4.700µF (oder mehr V) radial
C204,205: 2.200µF/16V (oder mehr V) axial
C201,202 470µF/16V (oder mehr V) axial
C210: 22µF/16 (oder mehr V) axial
C207: 10µF/16V (oder mehrV) axial
Alle Werte am Original nochmal verifizieren! Einen nach dem anderen ausbauen und ersetzen/einbauen, damit man nicht durcheinander kommt.
danach prüfe das Power Supply board, auch ohne Mainboard. Es fehlt dann zwar die Last und die Werte sind etwas höher als Sollwerte, aber lieber so als ggf das Mainboard frittieren.
-
monument69
- Beiträge: 9
- Registriert: 27.12.2024 12:47
- Has thanked: 5 times
- Kontaktdaten:
Re: Spannungs-Versorgung Atari 400
Vielen Dank @mega-hz und @FlorianD, werde ich machen und melde mich die Tage dann, ob es geholfen hat. Werde auch die Kondensatoren für den 410er gleich mit austauschen. Die insgesamt vier Antriebsriemen sind scheinbar nur in den USA zu finden.
Viele Grüße
Roland
Viele Grüße
Roland
-
FlorianD
- Beiträge: 444
- Registriert: 19.08.2021 00:18
- Has thanked: 88 times
- Been thanked: 189 times
- Kontaktdaten:
Re: Spannungs-Versorgung Atari 400
ich muss mich korrigieren!
C209: 4.700µF / 25V radial (25V!)
Den 78M12 (Bauteil A201) würde ich vorsichtshalber mit bestellen, der könnte auch hin sein, sowie (A202) LM340T (kann durch 7805 ersetzt werden).
Aber erstmal die Elkos, wenn dann keine richtigen Spannungen sind, die 78xx.
WICHTIG: wenn Du die Spannungen testest, drücke den Schalter S202 zu! Sonst geht gar nichts.
Danach kämen dann die Dioden und Kondensatoren dran. Selten, dass die kaputt gehen, aber kann auch passieren.
C209: 4.700µF / 25V radial (25V!)
Den 78M12 (Bauteil A201) würde ich vorsichtshalber mit bestellen, der könnte auch hin sein, sowie (A202) LM340T (kann durch 7805 ersetzt werden).
Aber erstmal die Elkos, wenn dann keine richtigen Spannungen sind, die 78xx.
WICHTIG: wenn Du die Spannungen testest, drücke den Schalter S202 zu! Sonst geht gar nichts.
Danach kämen dann die Dioden und Kondensatoren dran. Selten, dass die kaputt gehen, aber kann auch passieren.
Re: Spannungs-Versorgung Atari 400
Es gibt Antriebsriemen-Sets, vielleicht passt da ja was von:monument69 hat geschrieben: ↑30.12.2024 09:21Vielen Dank @mega-hz und @FlorianD, werde ich machen und melde mich die Tage dann, ob es geholfen hat. Werde auch die Kondensatoren für den 410er gleich mit austauschen. Die insgesamt vier Antriebsriemen sind scheinbar nur in den USA zu finden.
Viele Grüße
Roland
https://www.amazon.de/MWUMRCM-Cassette- ... 144&sr=8-8
oder Vierkantriemen:
https://www.amazon.de/VYZUTR-quadratisc ... 144&sr=8-6
keine PN's mehr! Bitte per email kontaktieren! atari1450xld©mega-hz.de
- Olix
- Beiträge: 2415
- Registriert: 17.08.2021 07:06
- Has thanked: 365 times
- Been thanked: 1743 times
- Kontaktdaten:
Re: Spannungs-Versorgung Atari 400
Wie aus meinem Original-Beitrag in diesem Thread zu lesen ist, hatte ich ja ein ganz ähnliches Fehlerbild.
Bei mir war es tatsächlich nur der A202 (7805)
Ich habe zur Fehlersuche übrigens auch die Netzteil-Platine herausgenommen und separat gemessen.
Wie bereits erwähnt nicht wundern: ohne Last liegen am Ausgang des A202 nicht 5 Volt sondern etwas über 6 Volt an.
Ich hatte erst überlegt den 7805 durch ein Modell zu ersetzen, das auch 2A abkann und auf den R203 zu verzichten.
Hab es dann aber doch nicht gemacht. War mir da einfach zu unsicher, ob man das so machen kann.
Bei mir war es tatsächlich nur der A202 (7805)
Ich habe zur Fehlersuche übrigens auch die Netzteil-Platine herausgenommen und separat gemessen.
Wie bereits erwähnt nicht wundern: ohne Last liegen am Ausgang des A202 nicht 5 Volt sondern etwas über 6 Volt an.
Ich hatte erst überlegt den 7805 durch ein Modell zu ersetzen, das auch 2A abkann und auf den R203 zu verzichten.
Hab es dann aber doch nicht gemacht. War mir da einfach zu unsicher, ob man das so machen kann.
-
monument69
- Beiträge: 9
- Registriert: 27.12.2024 12:47
- Has thanked: 5 times
- Kontaktdaten:
Re: Spannungs-Versorgung Atari 400
Oh Mist, hätte ich doch noch warten sollen, mit der Bestellung. Aber den 7805 habe ich einfach mal mitbestellt, nur der 4700µF Radial nicht mit 25V, sondern mit 16V...ist das zu wenig? Im Service Manual ist der mit 16V angegeben?
Mit den Antriebsriemen für dern 410er warte ich noch, allerdings sollen die aus China nicht so toll sein, habe da ein 4er Set bei console5.com gefunden. Möchte aber zuerst die beiden Kondensatoren 220µF und 2200µF tauschen. Wenn es die nicht sind und der Motor nicht läuft, weiß ich nicht, wie ich das Problem beheben könnte, habe dazu nichts gefunden, immer nur Videos für den Austausch der Riemen.
Ist ja noch jemandem was bekannt drüber? War so eine Idee mit den Kondensatoren, da der 400er ja genauso keinen Mucks von sich gab.
Viele Grüße und Danke für die Hilfe!
Roland
Mit den Antriebsriemen für dern 410er warte ich noch, allerdings sollen die aus China nicht so toll sein, habe da ein 4er Set bei console5.com gefunden. Möchte aber zuerst die beiden Kondensatoren 220µF und 2200µF tauschen. Wenn es die nicht sind und der Motor nicht läuft, weiß ich nicht, wie ich das Problem beheben könnte, habe dazu nichts gefunden, immer nur Videos für den Austausch der Riemen.
Ist ja noch jemandem was bekannt drüber? War so eine Idee mit den Kondensatoren, da der 400er ja genauso keinen Mucks von sich gab.
Viele Grüße und Danke für die Hilfe!
Roland
-
monument69
- Beiträge: 9
- Registriert: 27.12.2024 12:47
- Has thanked: 5 times
- Kontaktdaten:
Re: Spannungs-Versorgung Atari 400
Im eingebauten Zustand kann man die Kondensatoren nicht messen, richtig? Dachte mir, wenn ich die dafür ausbauen muss, kann ich sie auch gleich ersetzen.Olix hat geschrieben: ↑30.12.2024 11:53Wie aus meinem Original-Beitrag in diesem Thread zu lesen ist, hatte ich ja ein ganz ähnliches Fehlerbild.
Bei mir war es tatsächlich nur der A202 (7805)
Ich habe zur Fehlersuche übrigens auch die Netzteil-Platine herausgenommen und separat gemessen.
Wie bereits erwähnt nicht wundern: ohne Last liegen am Ausgang des A202 nicht 5 Volt sondern etwas über 6 Volt an.
Ich hatte erst überlegt den 7805 durch ein Modell zu ersetzen, das auch 2A abkann und auf den R203 zu verzichten.
Hab es dann aber doch nicht gemacht. War mir da einfach zu unsicher, ob man das so machen kann.
Werde dann halt zuerst nur den 7805 tauschen und sehen, ob der 400er (so leicht) wieder zum Leben erweckt werden kann.
Viele Grüße
Roland
-
FlorianD
- Beiträge: 444
- Registriert: 19.08.2021 00:18
- Has thanked: 88 times
- Been thanked: 189 times
- Kontaktdaten:
Re: Spannungs-Versorgung Atari 400
einen 4.700µF/25V/105°C habe ich hier noch rumliegen. Kannst Du für Portoersatz (1,60€) haben - bei Interesse bitte PN
Tausch die Elko ruhig mal aus, die sind 40 Jahre alt und trocknen irgendwann aus und haben dann Kurzschluss oder vorher schon Kapazitätsprobleme.
Tausch die Elko ruhig mal aus, die sind 40 Jahre alt und trocknen irgendwann aus und haben dann Kurzschluss oder vorher schon Kapazitätsprobleme.
-
monument69
- Beiträge: 9
- Registriert: 27.12.2024 12:47
- Has thanked: 5 times
- Kontaktdaten:
Re: Spannungs-Versorgung Atari 400
Hallo und ein Frohes Neues Jahr!
Heute sind die Bauteile eingetroffen und ich habe mit dem 410er angefangen und die beiden Kondensatoren C126 und C127 ausgetauscht, die sich direkt am Antriebsmotor befinden. Hat leider nichts gebracht, er ist immer noch tot.
Daraufhin habe ich beim 400er erstmal nicht die Kondensatoren getauscht, sondern den A202 (7805), weil dieser bei Olix bei gleichem Fehlerbild ja defekt war und sein 400er nach dem Austausch wieder funktionierte.
Mit dem Austausch habe ich mich sehr schwer getan, weil ich den neuen nicht ohne weiteres in die Platine reinbekommen habe. Keine Ahnung, ob die Beinchen dicker sind (konnte ich so eigentlich nicht erkennen), da ich aber auch keine Entlötpumpe habe, war vielleicht auch noch Lötzinn im Weg. Am Ende hat es aber auch nichts gebracht, der 400er ist ebenso weiterhin tot. Kann der neue 7805 beim Einbau eventuell schon wieder kaputtgegangen sein?
Und ist es eigentlich normal, das die neuen Kondensatoren alle kleiner sind, als die alten? Am meisten fällt das bei dem C209 (4700 µF) auf, der neue ist noch nicht einmal halb so groß. Und ich meine auch von unten auf der Platine zu sehen, das der alte 3 Beinchen hat?
Bin gerade etwas am Boden zerstört, weil ich mir das erstens einfacher vorgestellt hatte und ich zumindest bei einem Teil gehofft hatte, das es wieder läuft.
Habe jedenfalls heute keine Lust mehr, die Kondensatoren aus dem 400er zu tauschen, auch weil ich nicht weiß, ob es überhaupt daran liegt.
VG
Roland
Heute sind die Bauteile eingetroffen und ich habe mit dem 410er angefangen und die beiden Kondensatoren C126 und C127 ausgetauscht, die sich direkt am Antriebsmotor befinden. Hat leider nichts gebracht, er ist immer noch tot.
Daraufhin habe ich beim 400er erstmal nicht die Kondensatoren getauscht, sondern den A202 (7805), weil dieser bei Olix bei gleichem Fehlerbild ja defekt war und sein 400er nach dem Austausch wieder funktionierte.
Mit dem Austausch habe ich mich sehr schwer getan, weil ich den neuen nicht ohne weiteres in die Platine reinbekommen habe. Keine Ahnung, ob die Beinchen dicker sind (konnte ich so eigentlich nicht erkennen), da ich aber auch keine Entlötpumpe habe, war vielleicht auch noch Lötzinn im Weg. Am Ende hat es aber auch nichts gebracht, der 400er ist ebenso weiterhin tot. Kann der neue 7805 beim Einbau eventuell schon wieder kaputtgegangen sein?
Und ist es eigentlich normal, das die neuen Kondensatoren alle kleiner sind, als die alten? Am meisten fällt das bei dem C209 (4700 µF) auf, der neue ist noch nicht einmal halb so groß. Und ich meine auch von unten auf der Platine zu sehen, das der alte 3 Beinchen hat?
Bin gerade etwas am Boden zerstört, weil ich mir das erstens einfacher vorgestellt hatte und ich zumindest bei einem Teil gehofft hatte, das es wieder läuft.
Habe jedenfalls heute keine Lust mehr, die Kondensatoren aus dem 400er zu tauschen, auch weil ich nicht weiß, ob es überhaupt daran liegt.
VG
Roland
-
FlorianD
- Beiträge: 444
- Registriert: 19.08.2021 00:18
- Has thanked: 88 times
- Been thanked: 189 times
- Kontaktdaten:
Re: Spannungs-Versorgung Atari 400
Hallo,
lass den Kopf nicht hängen. Das wird schon wieder! Die Geräte sind hervorragend reparierbar, alles diskret aufgebaut au stabilen Platinen.
Die neuen Kondensatoren sind kleiner als die alten, das ist einfach Technologiefortschritt.
Wo wohnst Du? Ich frage, weil ggf Hilfe von anderen ABBUC-lern zielführender ist, als wenn Du da allein weitermachst. Etwas Spezialwerkzeug und Erfahrung helfen.
Viele Grüße,
FD
lass den Kopf nicht hängen. Das wird schon wieder! Die Geräte sind hervorragend reparierbar, alles diskret aufgebaut au stabilen Platinen.
Die neuen Kondensatoren sind kleiner als die alten, das ist einfach Technologiefortschritt.
Wo wohnst Du? Ich frage, weil ggf Hilfe von anderen ABBUC-lern zielführender ist, als wenn Du da allein weitermachst. Etwas Spezialwerkzeug und Erfahrung helfen.
Viele Grüße,
FD
-
monument69
- Beiträge: 9
- Registriert: 27.12.2024 12:47
- Has thanked: 5 times
- Kontaktdaten:
Re: Spannungs-Versorgung Atari 400
Danke, ich wohne in Köln, da hier noch alles rumliegt, würde ich dann eventuell doch die Kondensatoren tauschen. Kann es denn sein, das der 7805 durch den Einbau gleich schon kaputtgegangen ist, da er eventuell zu heiß geworden ist?
Wenn das der Fall sein sollte, würde ich die alten Kondensatoren (die ja eigentlich noch gut aussehen, und das beim 410er ja auch nichts gebracht hat) erstmal drin lassen und einen neuen 7805 bestellen. Gibt da ja auch noch einen weiteren Spannungsregler für die 12V, villeicht ist ja auch der kaputt?
Vermutlich wäre mir auch schon geholfen, wenn mir jemand erklären könnte, wie man das alles ausmessen und somit eingrenzen kann, was kaputt ist.
VG
Roland
Wenn das der Fall sein sollte, würde ich die alten Kondensatoren (die ja eigentlich noch gut aussehen, und das beim 410er ja auch nichts gebracht hat) erstmal drin lassen und einen neuen 7805 bestellen. Gibt da ja auch noch einen weiteren Spannungsregler für die 12V, villeicht ist ja auch der kaputt?
Vermutlich wäre mir auch schon geholfen, wenn mir jemand erklären könnte, wie man das alles ausmessen und somit eingrenzen kann, was kaputt ist.
VG
Roland
-
FlorianD
- Beiträge: 444
- Registriert: 19.08.2021 00:18
- Has thanked: 88 times
- Been thanked: 189 times
- Kontaktdaten:
Re: Spannungs-Versorgung Atari 400
Sleepπ wohnt auch in oder bei Köln, der kann Dir bestimmt helfen.
Es ist etwas schwierig, alle möglichen Messungen hier zu erklären, bzw eine Strategie, wie man das defekte Bauteil eingrenzt. In der Schaltung messen ist meist nicht möglich, da dort Spannung/Strom "hintenrum" oder auf anderen Wegen das Bauteil kurzschließen und die Messung verfälschen. Eine Seite auslöten ist da meist am besten, setzt aber entsprechende Werkzeuge und Erfahrung voraus, damit das einigermassen zügig voran geht.
Elkos haben eine + und eine - Seite, die müssen richtig herum eingelötet werden. Nur als Hinweis, falls das nicht bekannt ist.
Der 7805 kann kaputt gehen beim Einbau, ist aber eher unwahrscheinlich, es sei denn man brät da mit zu viel Leistung/Watt zu lange daran herum. Ein 50W Lötkolben sollte für solche Schaltungen dicke ausreichen. Alles darüber ist schon grenzwertig.
Es ist etwas schwierig, alle möglichen Messungen hier zu erklären, bzw eine Strategie, wie man das defekte Bauteil eingrenzt. In der Schaltung messen ist meist nicht möglich, da dort Spannung/Strom "hintenrum" oder auf anderen Wegen das Bauteil kurzschließen und die Messung verfälschen. Eine Seite auslöten ist da meist am besten, setzt aber entsprechende Werkzeuge und Erfahrung voraus, damit das einigermassen zügig voran geht.
Elkos haben eine + und eine - Seite, die müssen richtig herum eingelötet werden. Nur als Hinweis, falls das nicht bekannt ist.
Der 7805 kann kaputt gehen beim Einbau, ist aber eher unwahrscheinlich, es sei denn man brät da mit zu viel Leistung/Watt zu lange daran herum. Ein 50W Lötkolben sollte für solche Schaltungen dicke ausreichen. Alles darüber ist schon grenzwertig.
-
monument69
- Beiträge: 9
- Registriert: 27.12.2024 12:47
- Has thanked: 5 times
- Kontaktdaten:
Re: Spannungs-Versorgung Atari 400
Danke für die Infos. Das meinte ich mit dem 7805. möglicherweise ist der was heiß geworden, da hatte ich ja die Probleme beim Einbau. Der Lötkolben ist ein ERSA mit 25W, ich glaube, MultiTip 30 heißt der, ist noch aus den 80ern, genau wie mein Metex 3800 Digital Multimeter und das dazugehörige Wissen aus der Ausbildung. Letzteres ist dementsprechend verloren gegangen, da ich nie groß was mit Elektronik-Bastelei gemacht habe.
Und da ich halt ungeduldig bin, habe ich gerade doch sämtliche Kondensatoren, also C201+202, C204+205, C207, C209+210 ausgetauscht. (Das mit + und - bei Kondensatoren ist mir bekannt). Weiterhin absolut nichts, wenn ich den 400er einschalte.
Der Witz ist, das es sich mit dem 410er genauso verhält. Die meisten haben nur Probleme mit den Antriebsriemen, zumindest der Motor dreht sich, bei mir tut sich da rein gar nichts.
Für den 400er nutze ich das Original Atari Netzteil meiner 1050er Floppy, für den 410er ein Sony Netzteil, welches 6V, 300ma DC ausgibt, daran sollte es also nicht liegen.
VG
Roland
Und da ich halt ungeduldig bin, habe ich gerade doch sämtliche Kondensatoren, also C201+202, C204+205, C207, C209+210 ausgetauscht. (Das mit + und - bei Kondensatoren ist mir bekannt). Weiterhin absolut nichts, wenn ich den 400er einschalte.
Der Witz ist, das es sich mit dem 410er genauso verhält. Die meisten haben nur Probleme mit den Antriebsriemen, zumindest der Motor dreht sich, bei mir tut sich da rein gar nichts.
Für den 400er nutze ich das Original Atari Netzteil meiner 1050er Floppy, für den 410er ein Sony Netzteil, welches 6V, 300ma DC ausgibt, daran sollte es also nicht liegen.
VG
Roland
Re: Spannungs-Versorgung Atari 400
also die Schaltung mit dem 33OHM Widerstand ist wirklich desaströs!
Sowas macht man nicht, es sei denn, mann will nur billig verkaufen!
Ich rate eher dazu diesen zu entfenren und lieber einen 2. 7805 paralell einzulöten.
Und vor allem:
Löte die beschriebene Schutzdiode ein!
Eigentlich bekommt man so einen 7805 nicht kaputt. Ob Kurzschluss oder Übertemperatur, der hält!
Was er aber überhaupt nicht abkann ist Spannung am Ausgan größer als Eingangsspannung!
Daher die Schutzdiode! Kostet nix und hilft ungemein.
Sowas macht man nicht, es sei denn, mann will nur billig verkaufen!
Ich rate eher dazu diesen zu entfenren und lieber einen 2. 7805 paralell einzulöten.
Und vor allem:
Löte die beschriebene Schutzdiode ein!
Eigentlich bekommt man so einen 7805 nicht kaputt. Ob Kurzschluss oder Übertemperatur, der hält!
Was er aber überhaupt nicht abkann ist Spannung am Ausgan größer als Eingangsspannung!
Daher die Schutzdiode! Kostet nix und hilft ungemein.
keine PN's mehr! Bitte per email kontaktieren! atari1450xld©mega-hz.de
Re: Spannungs-Versorgung Atari 400
Wer jetzt bedenken hat wegen 2x 7805 in paralell:
Laut Datenblatte sollten die dann mit 0.1Ohm oder aus seperiert werden am Ausgang.
Ich hatte in den 90ern einen Pentium 1 /133 in meinem Auto und brauchte eine stabile 5V Spannung,
hatte damals auf ein Alu 4Kantrohr 12x 7805 angeschraubt und alle komplett paralell geschaltet.
Zwar wurde das Rohr warm (heizte die Heckscheibe
) aber es lief Jahrelang ohne Probleme.
Und KFZ und Spannungsprobleme liegen ganz dicht zusammen!
Der 33 Ohm Widerstand jedoch sorgt dafür, das bei wenig Stromaufnahme der Rest mehr als 5V bekommt.
Nicht gerade gesund, auch in Betracht zu ziehen das man Ersatz-Chips nur schwer bekommt!
Nur so mein Rat !!!
Laut Datenblatte sollten die dann mit 0.1Ohm oder aus seperiert werden am Ausgang.
Ich hatte in den 90ern einen Pentium 1 /133 in meinem Auto und brauchte eine stabile 5V Spannung,
hatte damals auf ein Alu 4Kantrohr 12x 7805 angeschraubt und alle komplett paralell geschaltet.
Zwar wurde das Rohr warm (heizte die Heckscheibe
Und KFZ und Spannungsprobleme liegen ganz dicht zusammen!
Der 33 Ohm Widerstand jedoch sorgt dafür, das bei wenig Stromaufnahme der Rest mehr als 5V bekommt.
Nicht gerade gesund, auch in Betracht zu ziehen das man Ersatz-Chips nur schwer bekommt!
Nur so mein Rat !!!
keine PN's mehr! Bitte per email kontaktieren! atari1450xld©mega-hz.de
- DjayBee
- Beiträge: 1218
- Registriert: 17.08.2021 04:02
- Has thanked: 931 times
- Been thanked: 489 times
- Kontaktdaten:
Re: Spannungs-Versorgung Atari 400
Urgs.
Hast du Geldspielautomaten ausgetrickts und geplündert oder einen intelligenten Radarwarner gebaut?
Wer ist online?
Mitglieder in diesem Forum: 0 Mitglieder und 1 Gast