Atari 800XL PCB Remake - Erfahrungsaustauch

Moderatoren: Sleeπ, andymanone

Benutzeravatar
Olix
Beiträge: 2465
Registriert: 17.08.2021 07:06
Has thanked: 375 times
Been thanked: 1796 times
Kontaktdaten:

Atari 800XL PCB Remake - Erfahrungsaustauch

Beitrag von Olix »

Soeben sind meine 800XL Grundplatinen aus China eingetroffen. es handelt sich dabei nicht um ein erweitertes oder minimierte Design wie beim 567NUC, 1088XEL oder 1088XLD sondern um ein originalgetreues Remake eines XL Boards ( CO61851 REV D ).

Jetzt kommt natürlich die Frage: Welchen Mehrwert soll das bringen.
Antwort: Gar keinen ...ABER:

Ich habe einen ziemlich verbastelten 800 XL erstanden. So richtig schön Oldschool erweitert mit Huckepack DRAM und Lochrasterplatine und duzenden von einzelnen Drähten Kreuz und Quer verlegt und auf zum Teil hochgeboene IC-Pins verlötet. Ich denke ihr wisst von was ich rede ;-)

Ein sauberer Rückbau dieser Erweiterungen ist kaum möglich, aber der Rechner funktioniert. Nun hätte ich aber gerne wieder einen Rechner im Originalzustand und da dieser in ein Plexiglasgehäuse kommt auch ein möglichst schönes Board.

Und genau jetzt kommt das oben beschriebene Remake ins Spiel. Ein schönes sauberes neues Board, welches ich komplett mit neuen Bauteilen bestücken kann und nur die Custom-ICs aus dem zerbastelten Spender XL nutzen werde.

... mal ganz davon abgesehen von dem Spaß, einen kompletten Computer selbst zusammen zu löten :-)

Da die für Herstellung der Platine benötigten Gerber-Files frei zugänglich sind, kann sich jeder selbst diese schönen XL-Boards machen lassen.

Mehr Infos zu meinem "kleinen" Bastelprojekt hier in Kürze....
800XL_Remake.jpg
... ist echt schön geworde, in Blau mit vergoldeten Kontakten :mrgreen:

Benutzeravatar
Olix
Beiträge: 2465
Registriert: 17.08.2021 07:06
Has thanked: 375 times
Been thanked: 1796 times
Kontaktdaten:

Re: Atari 800XL PCB Remake - Erfahrungsaustauch

Beitrag von Olix »

Als erstes vorab: Herzlichen Dank an "marek (AT) ezcontents dot org" für die tolle Arbeit. Die Quelldateien für das Motherboard können im Übrigen hier abgerufen werden:

https://github.com/marekl123/atari800xl

... und sind unter folgenden Lizenzbedingungen veröffentlicht:

https://www.creativecommons.org/license ... .0/deed.de

Bevor ihr mit dem Zusammenbau des neuen 800 XL Boards beginnt, solltet ihr aber auf jeden Fall die 3 Blogbeiträge von Marek durchlesen:

https://ezcontents.org/atari-800xl-pcb-remake
https://ezcontents.org/atari-800xl-bill-materials-bom
https://ezcontents.org/atari-800xl-pcb- ... leshooting
https://atariage.com/forums/topic/29986 ... -it-exist/

Und hier noch einige Ergänzungen von mir:

Ich habe das Board nicht bei der von Marek erwähnten Firma machen lassen sondern bei jlcpcb.com in China. Als einzige Option neben der Standardausführung habe ich vergoldete Kontakte gewählt. (Sieht einfach etwas edler aus, besonders in der Verbindung mit dem blauen Platinenlayout).

Die Quellen für die benötigten Bauteile habe ich nochmals in einer eigenen BOM-Exceldatei zusammengefasst. Die meisten Teile bekommt man hier einfach bei Reichelt.de aber leider nicht alle. Gerade die axialen Kondensatoren sind hier in Deutschland nicht zu bekommen. Diese bekommt man aber bei mouser.de

Die Bestellung bei mouser.de wird zwar über die USA versendet, da die Firma aber ein Office in Deutschland hat übernimmt sie komplett die Verzollung und die Sendung ist (sofern alles Lieferbar ist) bereits nach zwei Tagen bei mir gewesen. Ich habe dann auch gleich die meisten Bauteile bei Mouser bestellt, da ab einem Warenwert von 50 Euro die Bestellung komplett Porto und Gebührenfrei ist.

Ein paar Bauteile habe ich dann aber doch bei Reichelt bestellt, da bei Mouser nicht lieferbar oder nicht verfügbar. Daneben gibt es noch ein paar Bauteile die aus ganz anderen Quellen zu beschaffen sind und einige, wie natürlich die Custom-ICs, müssen von einem Atari-Spenderboard entnommen werden. Auf diese Bauteile gehe ich noch extra ein.

In der BOM-Datei habe ich für alle Bauteile sowohl die Bestellbezeichnung von Mouser wie auch als Alternative die von Reichelt hinterlegt (Falls verfügbar).

Um das Bestücken zu vereinfachen habe ich auch noch eine zweite Exceltabelle erstellt in der alle Bauteile mit der Boardbezeichnung dem Bauteiltyp zugeordnet sind. So lässt sich dann leicht das jeweilige Bauteil dem jeweiligen Wert zuordnen (z.B. R1 = 2K2 / C1 = 470 uF ....)

Zusätzlich noch Grafiken des Motherboards, der Leiterbahnen und der Bauteillage auf dem Board. Auch der von Marek genutzte überarbeitete Schaltplan ist angefügt.

Alles zusammengefasst in einer ZIP-Datei, die ich diesem Artikel anhefte.

WARNUNG: Ich habe alle Listen nach bestem Wissen erstellt und geprüft, trotzdem kann ich nicht garantieren, dass sich da mal ein Fehler eingeschlichen hat. Also bitte nicht einfach blind draufloslöten, sondern immer auch noch mitprüfen.

Ich werde jetzt auf jeden Fall gleich mal mit der Bestückung loslegen und weiter berichten ....

P.S. Wer im alten Forumsbeitrag Interesse an einem Board angemeldet hat, bekommt in den nächsten Tagen von mir eine PM
Dateianhänge
800XL_NG_Unterlagen.zip
(4.98 MiB) 568-mal heruntergeladen

Benutzeravatar
CharlieChaplin
Beiträge: 1169
Registriert: 18.06.2021 22:59
Has thanked: 369 times
Been thanked: 426 times
Kontaktdaten:

Re: Atari 800XL PCB Remake - Erfahrungsaustauch

Beitrag von CharlieChaplin »

Hallo Oli,

ich habe schlechte Augen und noch viel schlechtere Hardware-Kenntnisse, erinnere mich aber, dass ich a) 800XL-Boards mit zwei von der Fabrik installierten Drähten und b) 800XL-Boards ohne diese Drähte besitze. Man hatte bei den Boards mit Drähten schlicht und ergreifend ein oder zwei Leitungen vergessen. Habe dazu mal zwei Bilder angehängt (die Leitungen gehen ganz rechts von den großen Chips Richtung OS und Basic). Auf der blauen Platine kann ich nicht wirklich erkennen, ob diese Leitungen dort vorhanden sind oder ob sie da auch fehlen... ich hoffe jedoch nicht, denn es wäre blöde, wenn ich da die zwei Drähte selber drauflöten müsste...

ohne Drähte
ohne Drähte
mit Drähten
mit Drähten

Benutzeravatar
Olix
Beiträge: 2465
Registriert: 17.08.2021 07:06
Has thanked: 375 times
Been thanked: 1796 times
Kontaktdaten:

Re: Atari 800XL PCB Remake - Erfahrungsaustauch

Beitrag von Olix »

... also da das Board nicht von mir entworfen wurde und ich es auch noch nicht bestückt habe kann ich nur mutmaßen:

Es handelt sich bei der Vorlage für das Board um die Revision D des CO61851 Modells. Das war nach meinen Nachforschungen das letzte Design vor den Freddy Modellen. Ein großer erkennbarer Unterschied kann man auch an den am rechten Rand verbauten Widerstands Arrays anstatt der einzelnen aufrecht stehenden Widerständen erkennen. Der Ersteller des Remakes hat ja in seinem Blogbeitrag den Aufbau beschrieben. Dort gab es zwar zwei oder drei kleine Designfehler, diese sind aber wohl in dieser Auflage korrigiert. In seinem Blog tauchen weder im Text noch auf den Bildern die von Dir gezeigten Leitungen auf.

Ich gehe also davon aus, dass da nichts mehr mit Drähten nachgezogen werden muss. Aber das ist erst mal nur meine Einschätzung. Genaueres kann ich erst sagen, sobald mein Board bestückt und getestet ist.

Wichtig ist aber, dass sich Marek beim Design an den original Schaltplänen orientiert hat. Somit hat man auch kein Chroma-Signal am Videoausgang generell auch die verbesserungswürdige Video-Signal Schaltung. Aber da hat man ja jetzt die Möglichkeit die diversen Video Mods direkt zu bestücken. Ich überlege noch ob ich sogar den Videoteil unbestückt lasse und direkt ein UAV integriere. Den RF-Modulator lasse ich auf jeden Fall weg.

Benutzeravatar
Olix
Beiträge: 2465
Registriert: 17.08.2021 07:06
Has thanked: 375 times
Been thanked: 1796 times
Kontaktdaten:

Re: Atari 800XL PCB Remake - Erfahrungsaustauch

Beitrag von Olix »

Erstes Board bestückt: Funktioniert auf Anhieb :mrgreen:
Funktion_OK.jpg
Damit hatte ich ehrlich gesagt nicht gerechnet. Nach dem Auflöten von rund 350 Bauteilen hatte ich nach dem ersten Einschalten bereits volle Funktion!
Bin echt zufrieden. Jetzt habe ich einen komplett runderneuerten 800XL. Alles neu, mit Ausnahme der Custom Chips. Selbst sämtliche Buchsen und Schalter sind Neuware.
Da es sich ja um ein Original-Layout handelt, hat es auch noch eine verbesserungswürdige Videosektion und kein Chroma Signal für das S-Video Signal. Das wird als nächstes korrigiert.
Zunächst durch die üblichen Korrekturen und wenn ich dann noch nicht zufrieden bin durch ein UAV Modul. Danach kommt als Erweiterungen nur noch eine aktuelle SRAM 512 KB rein, der Pokey wird durch ein PokeyMax ersetzt und dann kommt das Board in ein durchsichtiges Plexiglasgehäuse. Das gibt dann mein Wohnzimmer-Spiele-Atari.

Noch zum Vergleich die beliebten Vorher/Nachher Bilder:
800XL_ALT.jpg
Vorher
---
800XL_NEU.jpg
Nachher

Benutzeravatar
Olix
Beiträge: 2465
Registriert: 17.08.2021 07:06
Has thanked: 375 times
Been thanked: 1796 times
Kontaktdaten:

Re: Atari 800XL PCB Remake - Erfahrungsaustauch

Beitrag von Olix »

So, Projekt abgeschlossen :mrgreen:

Mein "Farbik-Neues" XL-Motherboard wurde noch mit folgenden Erweiterungen aufgepimpt:
  • 512KB Statisches RAM von TF_HH (V4.4)
  • Stereo mit Pokeymax 2 (Stereo + Covox)
  • 4in1 OS auf 512K EPROM (Original V2 OS, QMEG, MyBIOS, HIAS HighSpeed OS )
  • S-VIDEO Mod. V2.1 (Mit Schalter um Verbindung über C54 zu unterbrechen)
  • Acrylglas-Gehäuse
Das gibt jetzt mein Wohnzimmer-Spielerechner - ist einfach zu Schade für die Vitrine.

Hier noch ein par Bilder:
Board-Final1.jpg
Final2.jpg
Final3.jpg
Numen.jpg
Numen3.jpg
... jetzt kann ich mich endlich meinem 400rt widmen. Der wartet seit nun 40 Jahren darauf von mir eine Speichererweiterung und ein AV Anschluss zu bekommen ... aber das ist eine andere Geschichte ;)

Ukl
Beiträge: 38
Registriert: 17.08.2021 00:09
Has thanked: 13 times
Been thanked: 1 time
Kontaktdaten:

Re: Atari 800XL PCB Remake - Erfahrungsaustauch

Beitrag von Ukl »

Das sieht so klasse aus und du hast tolle Arbeit geleistet. Mein Board von dir ist gestern angekommen, jetzt muss ich mich an die Beschaffung der einzelnen Komponenten machen.

Gibt es aus deiner Erfahrung eine bestimmte Reihenfolge die man bei der Bestückung einhalten sollte? :-)

Benutzeravatar
Olix
Beiträge: 2465
Registriert: 17.08.2021 07:06
Has thanked: 375 times
Been thanked: 1796 times
Kontaktdaten:

Re: Atari 800XL PCB Remake - Erfahrungsaustauch

Beitrag von Olix »

Schau mal in der ersten Mail von mir. Da gibt es einen Anhang tipps.txt. Da steht unter anderem folgendes:

Ich bin bei der Bestückung so vorgegangen:

zunächst die flachen Bauteile: Dioden, Kondensatoren Widerstände und Spulen,
dann die IC-Sockel und Widerstandsgatter und Poti
jetzt Transistoren, Elkos und Quarze
zunächst noch Powerschalter und Netzteilbuchse -> jetzt schon mal 5V-Spannungen, Massepunkte und Takt prüfen (um deb Systemtakt mit Oszi zu messen muss U21 gesteckt sein. Sonst können noch alle ICs draussen bleiben)

nun die Monitorbuchse -> wenn man es nicht erwarten kann, schon mal alle ICs einsetzen und einschalten! (Hoffentlich kommt ein Ready - falls das Ready kommt, aber der HIntergrund grün anstatt blau ist, dann am Poti nachjustieren. Meist muss er fast ganz auf Anschlag)
und wenn alles gut ist, die restlichen Buchsen einlöten.

Die beiden Kondensatoren C77 und C78 sollte man weg lassen, da dadurch das SIO Signal bei höheren Geschwindigkeiten versaut wird.
Infos: http://sio2sd.gucio.pl/wiki/HighSpeed_en

Den Elko C98 (beim Pokey) würde ich ligend einbauen, dann gibt es keine Probleme, wenn ein Stereo-Pokeyboard, TK-II oder PokeyMax nachgerüstet wird. Sonst steht die Huckepackplatine auf dem Elko auf und man muss ihn hässlich umbiegen. (Hab ich bei mir leider nicht berücksichtigt)

Ach ja, den RF-Modulator habe ich gleich von vornerein weg gelassen. Zum einen benötige ich kein Antennensignal und zum anderen kann man den Platz gut verwenden, wenn man mal eine Erweiterung einbauen möchte.

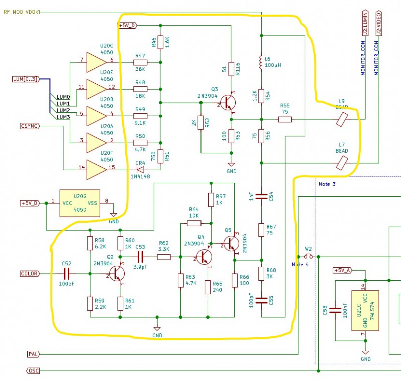
Da ja das ein Original-Nachbau ist, sind auch einige verbesserungswürdige Schaltungsteile vorhanden. Allem voran natürlich der Videoteil.
Zur Verbesserung der Bildqualität und um das Farbsignal für S-Video nachzurüsten kann der klassische Supervideo 2.1 Hack eingebaut werden.
Dazu folgende Komponenten ändern (Macht ja wenig Sinn erst das Original einzubauen und dann direkt wieder zu ersetzen, also falls geplant, dann gleich folgende Komponenten verwenden):

R52 (2k0) wird ersetzt durch 2,7K
R53 (100) wird ersetzt durch 75 Ohm
R66 (100) wird ersetzt durch 75 Ohm
R116 (51) wird ersetzt durch 4,7 Ohm (oder 2,2 Ohm)
C50 (10 uF Elko) wird durch 100uF Elko ersetzt
L5 ersetzen durch 0 Ohm Brücke, Ferrit-Perle oder 22uH Spule
(Ich hab mich für die Ferrit Beat entschlossen).
Für das fehlende Chroma Signal muss natürlich auf der Unterseite der Platine an der richtigen Stelle eine Leitung über einen 75 Ohm Widerstand zum Monitorbuchse geführt werden.

Das mit Abstand beste Bild erhält man wenn man auf das Composite (FBAS) Signal verzichten kann und nur SVideo Nutzt, dann einfach C54 weg lassen (oder mit Schalter abschaltbar machen; das habe ich gemacht).....

Benutzeravatar
Mathy
Beiträge: 2032
Registriert: 18.06.2021 11:13
Wohnort: Heerlen, NL
Has thanked: 1017 times
Been thanked: 619 times
Kontaktdaten:

Re: Atari 800XL PCB Remake - Erfahrungsaustauch

Beitrag von Mathy »

.
Hallo Oli, Leute

Olix hat geschrieben:
24.12.2021 22:41
(oder mit Schalter abschaltbar machen; das habe ich gemacht).....
Da gab es doch eine bessere Lösung. Wenn Ich mich nicht irre von Jürgen.

Tschüß

Mathy
Schreibe nicht der Absicht zu, was man mit Dummheit oder Ignoranz erklären kann.

Benutzeravatar
Olix
Beiträge: 2465
Registriert: 17.08.2021 07:06
Has thanked: 375 times
Been thanked: 1796 times
Kontaktdaten:

Re: Atari 800XL PCB Remake - Erfahrungsaustauch

Beitrag von Olix »

... ja, mit einer Shottky Diode. Hat bei mir aber nicht den gewünschten Effekt gebracht. Siehe hier:

viewtopic.php?f=3&t=345

Oder natürlich ein UAV Modul. Aber eigentlich bin ich mit dem jetzigen Ergebnis zufrieden.

Benutzeravatar
Olix
Beiträge: 2465
Registriert: 17.08.2021 07:06
Has thanked: 375 times
Been thanked: 1796 times
Kontaktdaten:

Re: Atari 800XL PCB Remake - Erfahrungsaustauch

Beitrag von Olix »

Ich habe jetzt nochmal einige der XL-Platinen nachmachen lassen.
Falls Interesse besteht, siehe Forenbeitrag in "Marktplatz": viewtopic.php?f=17&t=350

Mein neubestücktes Board hat inzwischen einen Ehrenplatz im Wohnzimmer erhalten und verträgt sich auch sehr gut mit der Switch meiner Frau :D :
800XL-Acryl.jpg

Benutzeravatar
Olix
Beiträge: 2465
Registriert: 17.08.2021 07:06
Has thanked: 375 times
Been thanked: 1796 times
Kontaktdaten:

Re: Atari 800XL PCB Remake - Erfahrungsaustauch

Beitrag von Olix »

NEUN WARENKÖRBE FÜR BAUTEILE

Ich habe mal die BOM etwas überarbeitet und zwei öffentliche Warenkörbe erstellt.

1. bei Mouser
https://www.mouser.com/ProjectManager/P ... 366df8e1b5

Wer es sich einfach machen will und nicht aufs Geld schaut, der kann einfach diesen kompletten Warenkorb bestellen.
Es fehlen dann nur noch die speziellen Bauteile, die es weder bei Reichelt noch bei Mouser gibt. (siehe unten) - Bei Reichelt muss dann gar nix bestellt werden.
ACHTUNG: Es kann sein, dass das eine oder andere Bauteil inzwischen nicht mehr lieferbar ist, dann muss man auf einen Ersatz ausweichen oder doch sein Glück bei Reichelt versuchen.

2. bei Reichelt
https://www.reichelt.de/my/1923011

Dieser Warenkorb beinhaltet alle Bauteile, welche es bei Reichelt gibt. Was ihr hier definitiv nicht findet sind die axialen Keramik Kondensatoren. Aber sonst fast alles. Im großen und Ganzen ist bei Reichelt ziemlich alles etwas billiger. Problem man bekommt eben NICHT alles und man sollte bei Mouser über 50 Euro kommen für kostenlosen Versand - sonst 20 Euro Porto!!! Bei Reichelt kommt aber auch immer 5,95 Porto drauf. Muss man halt mal schauen und rechnen....

Wie Ihr nun die Bestellungen kombiniert überlasse ich Euch.


Weder bei Reichelt oder Mouser:

SIO Port 4,50 + 9 Euro Porto bei biuro@sikorsoft.waw.pl

Bei restore-store.de:
Joystick Buchse 0,90
Power-Buchse 1,22
Video Buchse 1,12
+ 5,95 Porto

Was dann noch fehlt :

Sally, Antic, GTIA, Pokey, PIA, MMU, DelayLine
Quarz 3.546894MHz , 24 pol. Tastaturbuchse, Kunststoffschacht um den Modulport

Benutzeravatar
Olix
Beiträge: 2465
Registriert: 17.08.2021 07:06
Has thanked: 375 times
Been thanked: 1796 times
Kontaktdaten:

Re: Atari 800XL PCB Remake - Erfahrungsaustauch

Beitrag von Olix »

Ich habe eben mein zweites 800XL Board erfolgreich fertig bestückt und diesmal ein UAV eingebaut.
Funktioniert wunderbar. Wobei ich im direkten Vergleich sagen muss, dass beim sorgfältigen Einbau eines SVideo-Mods das Bild ohne UAV kaum schlechter ist. Zumindest das SVideo Bild bei entferntem C54 (also ohne Compositesignal.
UAV-XL.jpg
Aus Spaß habe ich mal den kompletten Videopart auf dem Board unbestückt belassen, also alles ab dem 4050 und der Colorsignal-Aufbereitung:
Videoschaltung.jpg

Mark
Beiträge: 88
Registriert: 17.08.2021 12:09
Has thanked: 6 times
Been thanked: 10 times
Kontaktdaten:

Re: Atari 800XL PCB Remake - Erfahrungsaustauch

Beitrag von Mark »

Hallo allerseits,
Ich hab da mal ne Frage.Das Board ist soweit zusammen gelötet bis auf die Delay-Line habe ich alles.
Als ich alles zusammen gelötet hatte ,habe ich die Spannung an den IC`s durchgemessen(Ohne IC).
Hatte überall 5,2 Volt ausser bei U1(LM358) und U20(4050) da hatte ich nur 4,43 Volt.
Ist das Normal ?

gruss Mark

Benutzeravatar
Olix
Beiträge: 2465
Registriert: 17.08.2021 07:06
Has thanked: 375 times
Been thanked: 1796 times
Kontaktdaten:

Re: Atari 800XL PCB Remake - Erfahrungsaustauch

Beitrag von Olix »

Also ich denke, wenn keine ICs eingesteckt sind, dann sollte an den 5V Punkte auch überall die 5V vorhanden sein. 4,43V scheint mir da etwas wenig.
Ich glaube ich hatte auch an allen Messpunkten den identischen Wert gemessen (auch so knapp über 5V)

Hier meine Messpunkte (wie gesagt: KEIN IC gesteckt):

Code: Alles auswählen

	5V	GND	

U17	27	2	GTIA	
U7	21	1	ANTIC
U8	8	1	SALLY
U23	20	1	PIA
U22	17	1	POKEY

U1	8	4	LM358
U2	16	8	LS138
U3	20	10	MMU
U4	24	12	BASIC
U5	28	14	OS

U9-16	8	16	RAM

U18	14	7	LS08
U19	14	7	LS14
U20	1	8	4050
U21	14	7	LS74

U26	16	8	LS158
U27	16	8	LS158
U28	16	8	LS375
U29	14	7	DelayLine
U30	14	7	LS51

J8	19	18	KeyCon
Ich messe das heute Abend mal nach....

Benutzeravatar
Olix
Beiträge: 2465
Registriert: 17.08.2021 07:06
Has thanked: 375 times
Been thanked: 1796 times
Kontaktdaten:

Re: Atari 800XL PCB Remake - Erfahrungsaustauch

Beitrag von Olix »

.... OK - Ich habe mal den Schaltplan angeschaut und gesehen, dass der LM358 und der 4050 über die 5V_D Schiene versorgt wird, der auch den Videoteil versorgt. Diese 5V-Trasse läuft durch eine Induktion (L5) mit 820 uH und die zieht die Spannung so runter. Das ist normal.

Allerdings wird in den diversen VideoMODs eh empfohlen, genau aus diesem Grund, die Spule durch einen kleineren Wert (z.B: 22 uH) oder sogar durch eine Drahtbrücke (0 Ohm) zu ersetzen. Ich perönlich ersetze diese meistens durch eine Ferrit-Perle so wie in den anderen 5V-Versorgungswegen (wie L1, L2 und L3), dadurch hatte ich diesen Spannungsabfall nicht gemessen.
5V_D.jpg

Mark
Beiträge: 88
Registriert: 17.08.2021 12:09
Has thanked: 6 times
Been thanked: 10 times
Kontaktdaten:

Re: Atari 800XL PCB Remake - Erfahrungsaustauch

Beitrag von Mark »

Hi,
Vielen Dank für die Antwort.
Gruss Mark

Erhard
Beiträge: 1346
Registriert: 04.11.2021 15:52
Has thanked: 163 times
Been thanked: 433 times
Kontaktdaten:

Atari 800XL PCB Remake - Erfahrungsaustauch

Beitrag von Erhard »

So, meins nähert sich auch der Fertigstellung, siehe Bild.

PS: die Platine ist nicht wirklich so krumm, aber ich bin zu ungeschickt, um mit dem SmartPhone ein nicht verzerrtes Abbild der Wirklichkeit zu erzeugen.
IMG_20220304_123639.png
Jede Info, die zu Hause auf meinem Rechner liegt habe ich unterwegs nicht verfügbar.
Jede Info, die im Netz liegt finde ich nicht wieder, wenn ich sie benötige.

Online
Benutzeravatar
andymanone
Beiträge: 4670
Registriert: 17.08.2021 12:34
Wohnort: Berlin - Suburban
Has thanked: 1237 times
Been thanked: 2053 times
Kontaktdaten:

Re: Atari 800XL PCB Remake - Erfahrungsaustauch

Beitrag von andymanone »

Sieht doch gut aus 8-) !

Ach, und alten Männern, mit schlechten Augen fällt das gar nicht auf,
wenn Du nicht extra darauf hinweist ;) .

Gtx.,
andY

Erhard
Beiträge: 1346
Registriert: 04.11.2021 15:52
Has thanked: 163 times
Been thanked: 433 times
Kontaktdaten:

Atari 800XL PCB Remake - Erfahrungsaustauch

Beitrag von Erhard »

andymanone hat geschrieben:
04.03.2022 21:27
Sieht doch gut aus 8-) !

Die Platine schon, das Foto nicht :-)

War eigentlich schon immer ein fotografiertes Rechteck spährisch verzogen oder "schafft" das nur die Handy-Fotografie?
Jede Info, die zu Hause auf meinem Rechner liegt habe ich unterwegs nicht verfügbar.
Jede Info, die im Netz liegt finde ich nicht wieder, wenn ich sie benötige.

Benutzeravatar
Olix
Beiträge: 2465
Registriert: 17.08.2021 07:06
Has thanked: 375 times
Been thanked: 1796 times
Kontaktdaten:

Re: Atari 800XL PCB Remake - Erfahrungsaustauch

Beitrag von Olix »

Also falls dich das tröstet: Ich schaffe es auch nie mit dem Handy etwas Rechteckiges zu fotografieren ohne dass es danach ein Trapez ist.
Wenn man senkrecht von oben fotografiert hat man entweder Schatten oder Reflexionen und wenn man etwas von der Seite knipst, dann wird eben alles verzerrt. :(

Benutzeravatar
Mathy
Beiträge: 2032
Registriert: 18.06.2021 11:13
Wohnort: Heerlen, NL
Has thanked: 1017 times
Been thanked: 619 times
Kontaktdaten:

Re: Atari 800XL PCB Remake - Erfahrungsaustauch

Beitrag von Mathy »

.
Hallo Leute

Deswegen suche Ich noch eine modernen Scanner mit dem man auch 3D Objekte scannen kann und nicht nur Flaches. Vor Jahrzehnte hatte man Scanner, damit hat man sehr schön bestückte Platinen scannen können. Keine Reflektionen, keine Schatten. Aber die gibt es wohl heute nicht mehr für noch einigermaßen vertretbare Preise.

Tschüß

Mathy
Schreibe nicht der Absicht zu, was man mit Dummheit oder Ignoranz erklären kann.

Erhard
Beiträge: 1346
Registriert: 04.11.2021 15:52
Has thanked: 163 times
Been thanked: 433 times
Kontaktdaten:

Atari 800XL PCB Remake - Erfahrungsaustauch

Beitrag von Erhard »

Ich habe schon einen Scan von einem 800 XL Board gesehen, wo offenbar scheibchenweise fotografiert und dann die Scheiben zusammengesetzt wurden.

Also: |A|B|C|D|... -> ABCD
Jede Info, die zu Hause auf meinem Rechner liegt habe ich unterwegs nicht verfügbar.
Jede Info, die im Netz liegt finde ich nicht wieder, wenn ich sie benötige.

Benutzeravatar
Mathy
Beiträge: 2032
Registriert: 18.06.2021 11:13
Wohnort: Heerlen, NL
Has thanked: 1017 times
Been thanked: 619 times
Kontaktdaten:

Re: Atari 800XL PCB Remake - Erfahrungsaustauch

Beitrag von Mathy »

.
Hallo Erhard

Das kann mittlerweile jedes moderne Handy. "Panorama" heisst der Modus. Problem dabei ist das man eine ruhige Hand braucht. Hab's mehrmals draussen benutzt um ein Gebäude zu Photographieren, funktioniert meistens. Habe Ich letztens drinnen probiert um die Schnittstellen eines Autoradios zu Photographieren, hat nur bedingt geklappt.

Tschüß

Mathy
Schreibe nicht der Absicht zu, was man mit Dummheit oder Ignoranz erklären kann.

Benutzeravatar
Olix
Beiträge: 2465
Registriert: 17.08.2021 07:06
Has thanked: 375 times
Been thanked: 1796 times
Kontaktdaten:

Re: Atari 800XL PCB Remake - Erfahrungsaustauch

Beitrag von Olix »

Kommt jetzt vermutlich für die meisten zu spät, aber falls doch noch jemand eines der 800XL Remake Boards bestücken möchte:

Ich habe jetzt ein durchsuchbares PDF der Bestückungsseite erstellt.
Damit kann dann einfach per Textsuche (bei den meisten PDF Programmen Strg+F) nach einem bestimmten Bauteil (z.B. R105, C22 oder L12 ...) gesucht werden.
Das macht dann das Auffinden der Position eines Bauteiles auf der Platine einfacher.
PCB_Durchsuchbar.pdf
(529.44 KiB) 475-mal heruntergeladen

Erhard
Beiträge: 1346
Registriert: 04.11.2021 15:52
Has thanked: 163 times
Been thanked: 433 times
Kontaktdaten:

Atari 800XL PCB Remake - Erfahrungsaustauch

Beitrag von Erhard »

Das ist ja mal cool!

War bestimmt viel Arbeit.

Apropos Arbeit - dem Remake hätten zwei Erweiterungen nicht geschadet: die Stromversorgung am Parallelen Bus und das Chroma-Signal an der Buchse. Das auf so einer schönen Platine nachträglich zu verdrahten grenzt an ein Verbrechen ...

CU, Erhard
Jede Info, die zu Hause auf meinem Rechner liegt habe ich unterwegs nicht verfügbar.
Jede Info, die im Netz liegt finde ich nicht wieder, wenn ich sie benötige.

Cossi
Beiträge: 117
Registriert: 31.08.2021 12:24
Has thanked: 14 times
Been thanked: 18 times
Kontaktdaten:

Re: Atari 800XL PCB Remake - Erfahrungsaustauch

Beitrag von Cossi »

Hallöchen
Ich Kram den Thread nochmal raus ;)

Habe mein Board nu auch endlich fertig gestellt …die Custom Chips kamen aus einen Defekten Atari .
Beim ersten einschalten lief auch gleich alles auf Anhieb …aber :D
Nach 30 min ist das Board eingefroren ..dabei is mir aufgefallen das der(die) Sally extrem heiß wird ( kan man keine 3 sek anfassen).
Beim 2ten Test lief das Board 1h durch aber Sally wurde immer noch heiß :shock:

Wie heiss wird die CPU im standbye?! Kans sein das die putt is ?.

Grüße
Frank

Online
Benutzeravatar
andymanone
Beiträge: 4670
Registriert: 17.08.2021 12:34
Wohnort: Berlin - Suburban
Has thanked: 1237 times
Been thanked: 2053 times
Kontaktdaten:

Re: Atari 800XL PCB Remake - Erfahrungsaustauch

Beitrag von andymanone »

Cossi hat geschrieben:
15.08.2022 19:10
Hallöchen
Ich Kram den Thread nochmal raus ;)

Habe mein Board nu auch endlich fertig gestellt …die Custom Chips kamen aus einen Defekten Atari .
Beim ersten einschalten lief auch gleich alles auf Anhieb …aber :D
Nach 30 min ist das Board eingefroren ..dabei is mir aufgefallen das der(die) Sally extrem heiß wird ( kan man keine 3 sek anfassen).
Beim 2ten Test lief das Board 1h durch aber Sally wurde immer noch heiß :shock:

Wie heiss wird die CPU im standbye?! Kans sein das die putt is ?.

Grüße
Frank
Klingt nach der typischen "Mexico" Sally ;).

Entweder,
einen von den kleinen "Aller-Welts"- Alu-Kühlkörpern (die es auch für RPi & Co gibt) drauf setzen, oder nach einer anderen "Nicht-Mexico" Sally gucken.... ;).

Falls Du auch eine RAM-Expansion geplant haben solltest, wäre mein Tipp, sich die Antonia 4MEG Erweiterung von Jacek (Simius) zu besorgen.

Die ersetzt gleichzeitig die "normale" Sally durch eine kompatible W65C816S CPU (mit 24 Bit Adressbus), die bis zu 20 MHz getaktet werden kann.

Bei 1,79MHz wird die nicht mal handwarm :o 8-) !

Habe ich schon in mindestens sechs 8-Bittern von mir verbaut bisher...

Gtx.,
andY

Cossi
Beiträge: 117
Registriert: 31.08.2021 12:24
Has thanked: 14 times
Been thanked: 18 times
Kontaktdaten:

Re: Atari 800XL PCB Remake - Erfahrungsaustauch

Beitrag von Cossi »

Habe mir nun 2 Slovakia Sally’s besorgt :D
Die werden auch nur knapp handwarm … schon komisch .

Den Mexikoding werd ich dan im Winter verheitzen :mrgreen: aber werd ich mal mit Kühlkörpern testen .

Verbauen wollt ich noch die ultimate die hier seit 1 Jahr rumliegt und Sophia wens wieder welche gibt :?

Thx

Online
Benutzeravatar
andymanone
Beiträge: 4670
Registriert: 17.08.2021 12:34
Wohnort: Berlin - Suburban
Has thanked: 1237 times
Been thanked: 2053 times
Kontaktdaten:

Re: Atari 800XL PCB Remake - Erfahrungsaustauch

Beitrag von andymanone »

Cossi hat geschrieben:
17.08.2022 16:09
Habe mir nun 2 Slovakia Sally’s besorgt :D
Die werden auch nur knapp handwarm … schon komisch .

Den Mexikoding werd ich dan im Winter verheitzen :mrgreen: aber werd ich mal mit Kühlkörpern testen .

Verbauen wollt ich noch die ultimate die hier seit 1 Jahr rumliegt und Sophia wens wieder welche gibt :?

Thx
Ahh, cool (im doppelten Sinne :lol: )!

Alles klar,
kannst ja dann die Mexico-CPU einfach als "Teelicht-Ofen" verwenden....
Einfach im Winter dann den umgedrehten Blumentopf, an statt über die Teelichter,
einfach über die Sally hängen und schon wird´s mollig warm zuhause in der Bude 8-) :o :lol:!

Gtx.,
andY

Cossi
Beiträge: 117
Registriert: 31.08.2021 12:24
Has thanked: 14 times
Been thanked: 18 times
Kontaktdaten:

Re: Atari 800XL PCB Remake - Erfahrungsaustauch

Beitrag von Cossi »

Oder an der Wasserleitung anstrapsen als Durchlauferhitzer …. Da eröffnen sich ganz neue Anwendungsbereiche :mrgreen:

Benutzeravatar
Emwee
Beiträge: 307
Registriert: 29.05.2022 14:47
Has thanked: 45 times
Been thanked: 85 times
Kontaktdaten:

Re: Atari 800XL PCB Remake - Erfahrungsaustauch

Beitrag von Emwee »

Ich habe dann auch mal losgelegt... bis ich dann gerade festgestellt habe das mir Teile fehlen.
Die fehlenden Sockel sind im Anflug, die ganze Phalanx an 1nf und 100nF-Kondensatoren habe ich - aber nur stehende... mal schauen ob ich die da vertrödelt bekomme - oder doch schauen muss ob ich irgendwo die passenden anderen bekomme.
Atari_79_Atari800XL_Replica_07.jpg

Cossi
Beiträge: 117
Registriert: 31.08.2021 12:24
Has thanked: 14 times
Been thanked: 18 times
Kontaktdaten:

Re: Atari 800XL PCB Remake - Erfahrungsaustauch

Beitrag von Cossi »

Mh …weiß ist eine schöne Farbe :D

Benutzeravatar
Olix
Beiträge: 2465
Registriert: 17.08.2021 07:06
Has thanked: 375 times
Been thanked: 1796 times
Kontaktdaten:

Re: Atari 800XL PCB Remake - Erfahrungsaustauch

Beitrag von Olix »

Ja, in weiß gefällt mir das auch recht gut.
Hatte ich erst für meine zweite Serie überlegt, mich dann aber doch wieder für das blau entschieden.

Ich sehe gerade, Du hast den Conrad Schalter eingebaut. Möchtest Du einen Original-Schalter? Ich habe nochmal einen ganzen Schwung davon besorgt, zu einem guten Preis.

Benutzeravatar
Emwee
Beiträge: 307
Registriert: 29.05.2022 14:47
Has thanked: 45 times
Been thanked: 85 times
Kontaktdaten:

Re: Atari 800XL PCB Remake - Erfahrungsaustauch

Beitrag von Emwee »

Cossi hat geschrieben:
06.09.2022 16:19
Mh …weiß ist eine schöne Farbe :D
Jaaaaa und harmoniert dann auch ganz hervorragend mit den Erweiterungen von Lotharek :D
Olix hat geschrieben:
06.09.2022 16:22
Ja, in weiß gefällt mir das auch recht gut.
Hatte ich erst für meine zweite Serie überlegt, mich dann aber doch wieder für das blau entschieden.

Ich sehe gerade, Du hast den Conrad Schalter eingebaut. Möchtest Du einen Original-Schalter? Ich habe nochmal einen ganzen Schwung davon besorgt, zu einem guten Preis.
Mir könnte das Schwarze nochmal gefährlich werden - aber... da wage ich erst drüber nachzudenken wenn dieses Board komplett ist ;)

Och, ja, so ein Original-Schalter in neu wäre nicht verkehrt, da würde ich glatt den hier direkt wieder auslösen :D

Benutzeravatar
Olix
Beiträge: 2465
Registriert: 17.08.2021 07:06
Has thanked: 375 times
Been thanked: 1796 times
Kontaktdaten:

Re: Atari 800XL PCB Remake - Erfahrungsaustauch

Beitrag von Olix »

Emwee hat geschrieben:
06.09.2022 17:25

Och, ja, so ein Original-Schalter in neu wäre nicht verkehrt, da würde ich glatt den hier direkt wieder auslösen :D
... PM ist auf dem Weg!

Benutzeravatar
Emwee
Beiträge: 307
Registriert: 29.05.2022 14:47
Has thanked: 45 times
Been thanked: 85 times
Kontaktdaten:

Re: Atari 800XL PCB Remake - Erfahrungsaustauch

Beitrag von Emwee »

Soooo, Board ist fertig!

Funktioniert auch soweit, nur die Tastatur will nicht - aber ich denke das ist die Buchse, ich hatte mit Tastaturen schon an dem Rechner aus dem die Buchse kommt Probleme (ging fast gar nicht bis auf die Sondertasten und exakt so verhält es sich nun bei diesem Replika auch).

Morgen werde ich eine andere Buchse einbauen - wobei ich kurz am überlegen war ob ich am Board eine Buchsenleiste einlöte und entsprechend an der Tastatur die Siftleiste auf das Ende der Tastaturfolie (wenn das geht...).

Wie auch immer, so schaut es gerade aus:
Atari_82_Atari800XL_Replica_10.jpg
Atari_83_Atari800XL_Replica_11.jpg

Benutzeravatar
Olix
Beiträge: 2465
Registriert: 17.08.2021 07:06
Has thanked: 375 times
Been thanked: 1796 times
Kontaktdaten:

Re: Atari 800XL PCB Remake - Erfahrungsaustauch

Beitrag von Olix »

Mach mal langsam mit Tastaturbuchse auslöten aus einem weiteren Rechner.
Wenn ich von der Fujiama zurück bin, schicke ich Dir mit deinem neuen Powerschalter auch noch eine neue tastaturleiste mit.
Dann hatte es ja wenigstens etwas gutes, dass ich noch icht dazu gekommen bin dir den Schalter zu schicken. ;)

Benutzeravatar
Emwee
Beiträge: 307
Registriert: 29.05.2022 14:47
Has thanked: 45 times
Been thanked: 85 times
Kontaktdaten:

Re: Atari 800XL PCB Remake - Erfahrungsaustauch

Beitrag von Emwee »

Olix hat geschrieben:
10.09.2022 22:30
Mach mal langsam mit Tastaturbuchse auslöten aus einem weiteren Rechner.
Wenn ich von der Fujiama zurück bin, schicke ich Dir mit deinem neuen Powerschalter auch noch eine neue tastaturleiste mit.
Dann hatte es ja wenigstens etwas gutes, dass ich noch icht dazu gekommen bin dir den Schalter zu schicken. ;)
Oh :) Das wäre natürlich perfekt :) Da halte ich mich doch gerne noch zurück :D

:) Schick mir dafür einfach eine "Rechnung" :)

Benutzeravatar
Olix
Beiträge: 2465
Registriert: 17.08.2021 07:06
Has thanked: 375 times
Been thanked: 1796 times
Kontaktdaten:

Re: Atari 800XL PCB Remake - Erfahrungsaustauch

Beitrag von Olix »

Quatsch mit Rechnung
Ich hab mir mal 10 Stück davon bestellt. Gebe ich gerne eines her. Ist mit der Bezahlung für den Schalter mit bezahlt.

Schicke es an Montag raus

Antworten

Wer ist online?

Mitglieder in diesem Forum: Bing [Bot] und 1 Gast