Hi!
I've very busy last time so need to read tons of article on Abbuc's forum.. but before I start this I would like to show you how to connect Atari to any TV using HDTV cable... I spend a few hours on research in order to find cheap and proper scandoubler... I found RGBS2HDMI device which works very well with VBXE and Sophia. You may see topic on AO: https://atarionline.pl/forum/comments.p ... e=1#Item_3 ... but I want to have good screen without any additional devices, moreover... I don't want to have damaged housing! A few days later I check new device (from the same vendor) called SV2HDMI and results are very good as well! No modifications, No additional holes are needed, anymore :-)
Please see attached screenshots and short movies :-)
Of course, please be patient if you want to see finally solution inside Atari (microHDMI connector in hole after TV modulator).
Proposed solution is capable to transmit audio stereo via HDMI :-)
P.s.
Presented Atari has GTIA chip with bug type 1. Will be replaced soon...
https://www.youtube.com/watch?v=HgKUBMmewjI
https://www.youtube.com/watch?v=RdjfBx3GhN0
BR,
pancio
Easy video mod with HDMI and audio stereo...
Moderatoren: Sleeπ, andymanone
- Olix
- Beiträge: 2415
- Registriert: 17.08.2021 07:06
- Has thanked: 365 times
- Been thanked: 1743 times
- Kontaktdaten:
Re: Easy video mod with HDMI and audio stereo...
Do I understand correctly that the RGBS2HDMI device uses RGB as the input signal and the SV2HDMI uses the normal S_Video signal?
Can I also connect the SV2HDMI directly to the external AV-Din socket at the Atari?
Do you also have a photo or a link to the SV2HDMI device?
Can I also connect the SV2HDMI directly to the external AV-Din socket at the Atari?
Do you also have a photo or a link to the SV2HDMI device?
- pancio
- Beiträge: 318
- Registriert: 31.08.2021 07:31
- Has thanked: 304 times
- Been thanked: 307 times
- Kontaktdaten:
Re: Easy video mod with HDMI and audio stereo...
Correct,
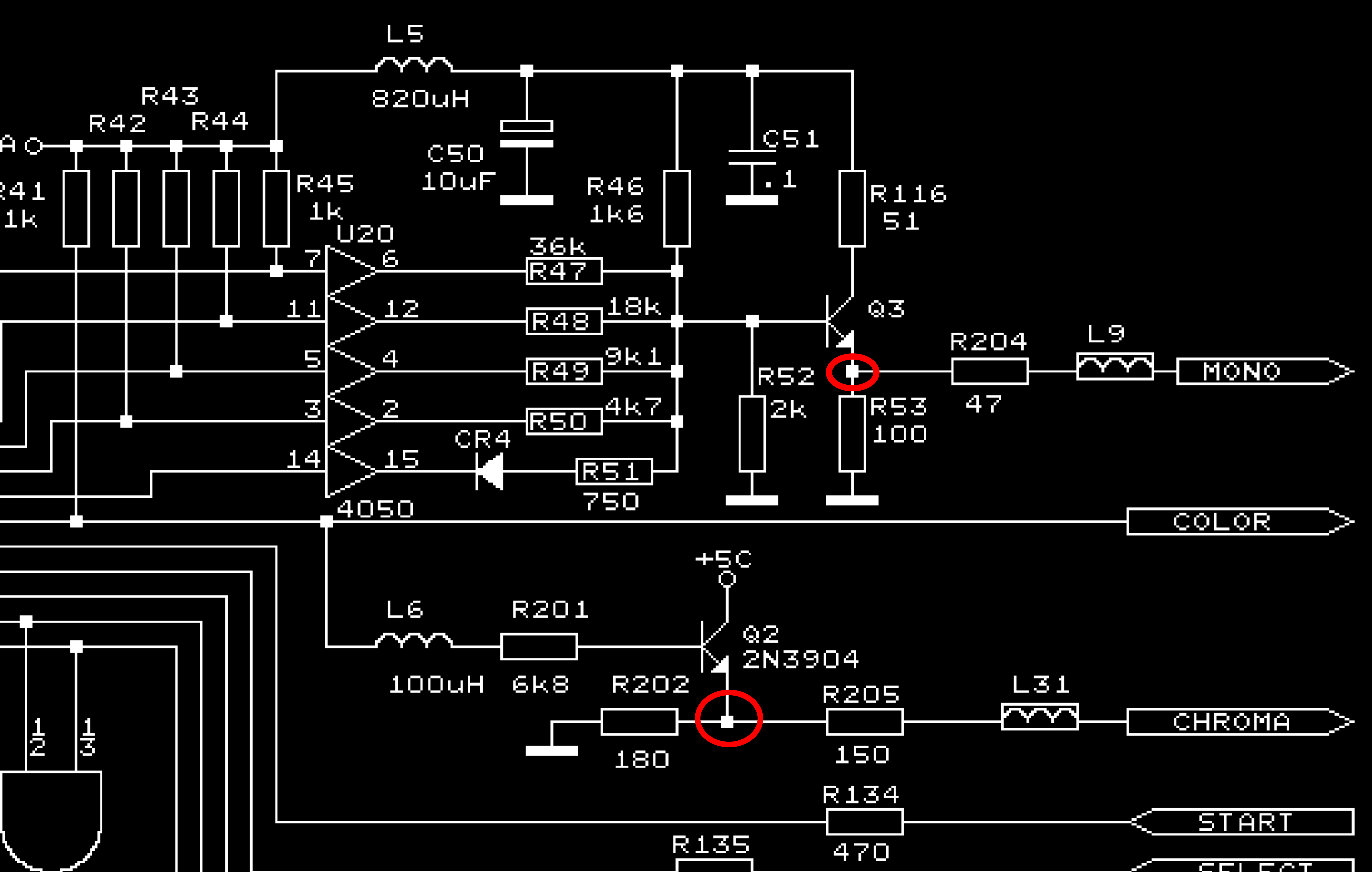
But if you'll connect directly to monitor out you will have so dark/not-synchronized picture, moreover you need to have power for scandoubler, so best method is to drop modulator from Atari then place scandoubler and additional miniHDMI socket in hole after TV modulator. Two video signals are available on transistor's emitters as shown on schematic:
You need to connect +5V/GND and audio to L/R channels (or short link if you have mono only) on the scandoubler's PCB. Additionally I used resistance on Luma (10ohm) and Chroma(27ohm) for better result. I'll prepare more detailed howto soon...
Link to device:
https://www.aliexpress.com/item/1005006 ... pt=glo2pol
But if you'll connect directly to monitor out you will have so dark/not-synchronized picture, moreover you need to have power for scandoubler, so best method is to drop modulator from Atari then place scandoubler and additional miniHDMI socket in hole after TV modulator. Two video signals are available on transistor's emitters as shown on schematic:
You need to connect +5V/GND and audio to L/R channels (or short link if you have mono only) on the scandoubler's PCB. Additionally I used resistance on Luma (10ohm) and Chroma(27ohm) for better result. I'll prepare more detailed howto soon...
Link to device:
https://www.aliexpress.com/item/1005006 ... pt=glo2pol
-
yenzee
- Beiträge: 47
- Registriert: 17.08.2021 08:21
- Has thanked: 174 times
- Been thanked: 13 times
- Kontaktdaten:
Re: Easy video mod with HDMI and audio stereo...
Hi,
this seems to be a clever solution. Could you please show how you connected the grey ribbon cable inside of the 65XE?
Greetings,
Jens.
this seems to be a clever solution. Could you please show how you connected the grey ribbon cable inside of the 65XE?
Greetings,
Jens.
- pancio
- Beiträge: 318
- Registriert: 31.08.2021 07:31
- Has thanked: 304 times
- Been thanked: 307 times
- Kontaktdaten:
Re: Easy video mod with HDMI and audio stereo...
Hi,
I described whole process on my page... Actually the grey ribbon cable is not necessary - you may use the original one cable after cut plug. So it's much easier process :-) My colleague KKRYS is under development special holder for scandoubler's PCB and we ordered a few HDMI sockets for tests...
Moreover... we are working on external version.. based on some kinds of adapter to the original scandoubler (pretty... plug should be changed):
I described whole process on my page... Actually the grey ribbon cable is not necessary - you may use the original one cable after cut plug. So it's much easier process :-) My colleague KKRYS is under development special holder for scandoubler's PCB and we ordered a few HDMI sockets for tests...
Moreover... we are working on external version.. based on some kinds of adapter to the original scandoubler (pretty... plug should be changed):
- pancio
- Beiträge: 318
- Registriert: 31.08.2021 07:31
- Has thanked: 304 times
- Been thanked: 307 times
- Kontaktdaten:
Re: Easy video mod with HDMI and audio stereo...
Small update...
Due to some mechanical issues we decides to change PCB design. Now DIN-6 socket is flipped on the board...
If everything will be okay, project will be available on my page for all people.
Due to some mechanical issues we decides to change PCB design. Now DIN-6 socket is flipped on the board...
If everything will be okay, project will be available on my page for all people.
Wer ist online?
Mitglieder in diesem Forum: 0 Mitglieder und 1 Gast