Frage zu Atari 800XL mit Mods.

Moderatoren: Sleeπ, andymanone

Antworten
yenzee
Beiträge: 47
Registriert: 17.08.2021 08:21
Has thanked: 174 times
Been thanked: 13 times
Kontaktdaten:

Frage zu Atari 800XL mit Mods.

Beitrag von yenzee »

Guten Abend zusammen,
ich habe recht günstig einen ziemlich dreckigen 800XL bekommen. Dieser ist mit 4 Schaltern und intern mit einer kleinen Platine aufgerüstet. Bis jetzt habe ich ihn noch nicht angeschlossen - ich wollte erstmal hier fragen, ob jemand erkennt um was es sich handelt. Ich tippe auf alternative OS - kenne mich damit aber nicht so gut aus. Außerdem sieht der Bereich mit den RAM Bausteinen auch etwas ungewöhnlich aus. Auf den angehängten Bildern sieht man die betreffenden Bereiche.
Hat jemand eine Ahnung, um was es sich handelt?

Vielen Dank und viele Grüße,
Jens.
20240313_190829.jpg
20240313_190818.jpg
20240313_190806.jpg

Benutzeravatar
mega-hz
Beiträge: 1830
Registriert: 03.11.2021 11:23
Has thanked: 573 times
Been thanked: 636 times

Re: Frage zu Atari 800XL mit Mods.

Beitrag von mega-hz »

Die beiden goldenen DRAMs sehen fast aus wie meine die ich noch rumliegen habe :-)
Allerdings sind meine nicht vom Motorola sondern aus EX-DDR Beständen / russisch.

Die Platine auf dem OS Sockel sieht stark nach einer vom Compy-Shop erstellten Platine.
Achtung, da ist ein TBP18S030 drauf!
Das ist ein 1xprogrammierbares Chip mit 32Bytes / 8Bit.
Lässt sich bedingt durch ein GAL ersetzen.
Zum Auslesen braucht man einen einen Arduino oder so.
Auf dem Bibomon vom CompyShop waren auch 2 davon drauf, die hatte ich früher mal mit einer kleinen Schaltung "von Hand" ausgelesen.

Leider kann ich Dir nichts zu der Platine sagen, ich vermute aber mal, daß es sich um mehrere OSse handelt.
Oder eine ganz frühe Version des BiboMons.

Die goldenen DRAMs werden den nächsten Sonnensturm sicher gut überleben!

Gruß,
Wolfram

PS: Steht denn irgendwas an den Schaltern dran? Oder eine Beschriftung auf der Platine?
keine PN's mehr! Bitte per email kontaktieren! atari1450xld©mega-hz.de

Benutzeravatar
pancio
Beiträge: 318
Registriert: 31.08.2021 07:31
Has thanked: 304 times
Been thanked: 307 times
Kontaktdaten:

Re: Frage zu Atari 800XL mit Mods.

Beitrag von pancio »

Die Folie in EEPROM Keine Daten werden verdampfen :-)

Diese beiden anderen Erinnerungen wurden zu ordnungsgemäß gereinigten RAM hinzugefügt (verschiedene Zugangszeiten, die OS ordnungsgemäß reinigen, die RAM beim Start ordnungsgemäß reinigen). Oder sie wurden einfach ersetzt, weil die vorherigen Schaden hatten ...

Starten Sie und zeigen Sie, was los ist!

BR,
pancio

https://systemembedded.eu
PTODT / A.B.B.U.C. Member

Benutzeravatar
Olix
Beiträge: 2415
Registriert: 17.08.2021 07:06
Has thanked: 365 times
Been thanked: 1743 times
Kontaktdaten:

Re: Frage zu Atari 800XL mit Mods.

Beitrag von Olix »

Ich glaube nicht, dass es sich um einen einfachen OS-Umschalter handelt, denn:

1. Das ginge deutlich einfacher
2. Auf der Platine sind 2 Stück 2764 ein einzelne OS braucht aber schon ein 27128er - wäre also ein OS auf zwei EPROMs verteilt (geht natürlich)
3. Für ein einfachen OS-Umschalter braucht man kaum so viele Schalter und Leitungen

Kann es sein, dass die Platine nicht nur im OS Sockel sitzt sondern auch das BASIC-ROM entfernt wurde?
2764 spricht ja eher für die Größe des BASIC Modules.

yenzee
Beiträge: 47
Registriert: 17.08.2021 08:21
Has thanked: 174 times
Been thanked: 13 times
Kontaktdaten:

Re: Frage zu Atari 800XL mit Mods.

Beitrag von yenzee »

Guten Abend,
vielen Dank schonmal für die Rückmeldungen.
Ich habe den Rechner jetzt mal angeschlossen. Habe ihn mit dem s-video/Monitor Kabel meiner anderen XL Rechner angeschlossen. Das Bild ist jedoch nur s/w
Bei sämtlichen Schalterstellungen (bis auf eine) erscheint das normale, weiße "READY" auf blauem (hier natürlich grauem) Hintergrund und der Rechner verhält sich "normal". Bei einer Schalterstellung ist der Hintergrund komplett schwarz und das "READY" weiß....
Ich werde gleich mal die verschiedenen Schalterstellungen mit dem Sys-Check 2.2 durchlaufen lassen...
Anbei noch ein paar weitere Bilder.

Viele Grüße,
Jens.
20240314_190250.jpg
20240314_190217.jpg
20240314_190202.jpg
20240314_190135.jpg

Benutzeravatar
Olix
Beiträge: 2415
Registriert: 17.08.2021 07:06
Has thanked: 365 times
Been thanked: 1743 times
Kontaktdaten:

Re: Frage zu Atari 800XL mit Mods.

Beitrag von Olix »

Dass das Bild nur S/W ist liegt vermutlich daran, dass Du S-Video verwendest. Die allermeisten 800XL, mit Ausnahme der 800 XLF mit Freddie, haben aber am AV Ausgang das Chroma (also das Farb-Signal) nicht beschaltet sondern nur das Luminanz-Signal, also das Signal mit den Helligkeitswerten und den Sync-Signalen. Wenn Du hier ein Farbsignal haben möchtest ist eine kleine, aber leicht umzusetzende Modifikation notwendig.

yenzee
Beiträge: 47
Registriert: 17.08.2021 08:21
Has thanked: 174 times
Been thanked: 13 times
Kontaktdaten:

Re: Frage zu Atari 800XL mit Mods.

Beitrag von yenzee »

Hallo,
so, ich habe den 800XL jetzt mal über den RF Ausgang angeschlossen, damit ich Farben sehe. Das in meinem letzten post benannte "schwarz" ist ein dunkles blau.
Dieses erscheint, wenn ich den Schalter ganz rechts ("ORC") betätige. Bei allen anderen erscheint das "normale" blau.
Das Sys-Check läuft bei allen fehlerfrei durch, außer wenn besagter "ORC" Schalter betätigt ist. Dann wird ein Speicherfehler angezeigt.

@Olix: vielen Dank für den Tip. Hast Du einen Link o.ä. zu einer Anleitung für die kleine Modifikation?

Benutzeravatar
mega-hz
Beiträge: 1830
Registriert: 03.11.2021 11:23
Has thanked: 573 times
Been thanked: 636 times

Re: Frage zu Atari 800XL mit Mods.

Beitrag von mega-hz »

wenn Du die Schalter ausprobierst,
teste doch mal ob was passiert wenn Du SELECT-RESET oder OPTION-RESET drückst!
keine PN's mehr! Bitte per email kontaktieren! atari1450xld©mega-hz.de

Benutzeravatar
Olix
Beiträge: 2415
Registriert: 17.08.2021 07:06
Has thanked: 365 times
Been thanked: 1743 times
Kontaktdaten:

Re: Frage zu Atari 800XL mit Mods.

Beitrag von Olix »

yenzee hat geschrieben:
14.03.2024 20:08
@Olix: vielen Dank für den Tip. Hast Du einen Link o.ä. zu einer Anleitung für die kleine Modifikation?
Ja klar. Kommt spätestens morgen.

yenzee
Beiträge: 47
Registriert: 17.08.2021 08:21
Has thanked: 174 times
Been thanked: 13 times
Kontaktdaten:

Re: Frage zu Atari 800XL mit Mods.

Beitrag von yenzee »

mega-hz hat geschrieben:
14.03.2024 20:09
wenn Du die Schalter ausprobierst,
teste doch mal ob was passiert wenn Du SELECT-RESET oder OPTION-RESET drückst!
Ahhh...bei einer Kombination ("ORC" gemeinsam mit dem Schalter links daneben) erscheint dann:
20240314_202333.jpg

wosch
Beiträge: 817
Registriert: 17.08.2021 21:16
Wohnort: Reutlingen
Has thanked: 1016 times
Been thanked: 305 times
Kontaktdaten:

Re: Frage zu Atari 800XL mit Mods.

Beitrag von wosch »

Na dann war mega-hz Vermutung richtig.
Sollte man eigentlich nicht die Fenster der EEproms zukleben?
Gruß
Wolfgang

Benutzeravatar
Olix
Beiträge: 2415
Registriert: 17.08.2021 07:06
Has thanked: 365 times
Been thanked: 1743 times
Kontaktdaten:

Re: Frage zu Atari 800XL mit Mods.

Beitrag von Olix »

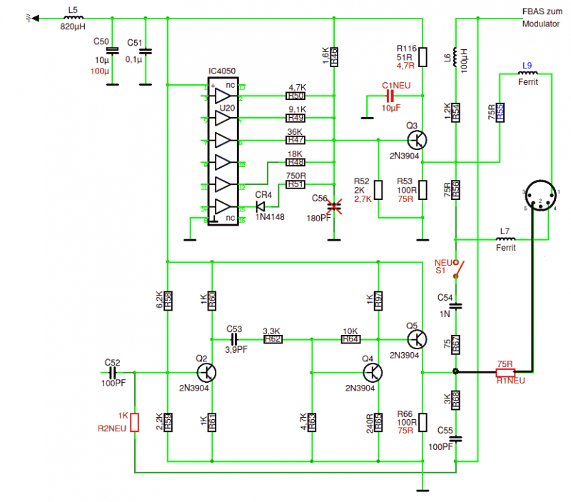
Hier die aller einfachste Methode für ein farbiges S-Video-Bild:

Verbinde mit einer Litze und einem 75 Ohm Widerstand den Pin 5 der AV-Buchse mit dem gemeinsamen Punkt von R67 und R 68.
Screenshot 2024-03-14 205152.png
Am besten auf der Rückseite der Platine an diesen Stellen:
SVideo-Chroma-Verbindung_800XL_2.jpg
Nicht vergessen den 75 Ohm Widerstand zu isolieren, am besten mit Schrumpfschlauch.

Wenn Du gleichzeitig das Bild noch verbessern möchtest gibt es z.B. diesen etwas umfangreicheren Mod:
ATA_SP115i_SV2.1_800.pdf
(26.9 KiB) 215-mal heruntergeladen
Ich würde dir aber raten erst mal einfach nur die Litze mit dem 75 Ohm Widerstand einzubauen. Das reicht eigentlich.

Falls Du aber ein wirklich gutes S-Video-Bild haben möchtest kommst Du um den Einbau von Hardware nicht herum hier gibt es derzeit folgende Varianten:

SpectreAV von Lotharek für rund 21 Euro plus Porto. Kann man hier bestellen: https://www.lotharek.pl/productdetail.php?id=362
Oder das UAV Modul oder das UGV Modul.

Spectre AV und UAV wird statt des 4050 ICs eingesetzt und ist schnell verkabelt.
UGV kommt unter den GTIA und der Einbau ist auch einfach (falls der GTIA gesockelt ist)
Das UGV Modul kann man selber bauen: https://ataribits.weebly.com/ugv.html (Erfordert aber, dass man sich die Platine fertigen lässt und schon etwas Löterfahrung da SMD ICs verbaut sind)
Falls DU daran Interesse hast, ich glaube ich habe noch ein UGV übrig (30 Euro).

Mehr Infos zum UGV:

viewtopic.php?f=3&t=882
und
viewtopic.php?f=3&t=910

Benutzeravatar
DjayBee
Beiträge: 1218
Registriert: 17.08.2021 04:02
Has thanked: 931 times
Been thanked: 489 times
Kontaktdaten:

Re: Frage zu Atari 800XL mit Mods.

Beitrag von DjayBee »

Olix hat geschrieben:
14.03.2024 21:12
UGV kommt unter den GTIA und der Einbau ist auch einfach (falls der GTIA gesockelt ist)
... und es kein PAL 600XL ist weil dort die Platine mit einem Chip der PAL Schaltung räumlich kollidiert.

(Hier irrelevant weil 800XL aber der Vollständigkeit halber.)

wosch
Beiträge: 817
Registriert: 17.08.2021 21:16
Wohnort: Reutlingen
Has thanked: 1016 times
Been thanked: 305 times
Kontaktdaten:

Re: Frage zu Atari 800XL mit Mods.

Beitrag von wosch »

Musste ich da nicht irgendwas tiefer legen :mrgreen:

Benutzeravatar
mega-hz
Beiträge: 1830
Registriert: 03.11.2021 11:23
Has thanked: 573 times
Been thanked: 636 times

Re: Frage zu Atari 800XL mit Mods.

Beitrag von mega-hz »

yenzee hat geschrieben:
14.03.2024 20:25
mega-hz hat geschrieben:
14.03.2024 20:09
wenn Du die Schalter ausprobierst,
teste doch mal ob was passiert wenn Du SELECT-RESET oder OPTION-RESET drückst!
Ahhh...bei einer Kombination ("ORC" gemeinsam mit dem Schalter links daneben) erscheint dann:

20240314_202333.jpg
Super!
Einer der ersten Bibomons mit Hardware!
Ich habe noch eine ältere Version die nur aus einem Eprom besteht!
Solltest Du den Bibomon nicht brauchen, ich hätte Interesse!
keine PN's mehr! Bitte per email kontaktieren! atari1450xld©mega-hz.de

Benutzeravatar
Olix
Beiträge: 2415
Registriert: 17.08.2021 07:06
Has thanked: 365 times
Been thanked: 1743 times
Kontaktdaten:

Re: Frage zu Atari 800XL mit Mods.

Beitrag von Olix »

DjayBee hat geschrieben:
14.03.2024 21:25

... und es kein PAL 600XL ist weil dort die Platine mit einem Chip der PAL Schaltung räumlich kollidiert.

(Hier irrelevant weil 800XL aber der Vollständigkeit halber.)
Auch der Vollständigkeit halber ;) :

Es gibt ein korrigiertes PCB Layout der UGV die auch in den 600 XL passt:
https://forums.atariage.com/topic/33271 ... nt=5404586
image.thumb.png.0ce5bfab44730280f85a552a7f429664.png
image.thumb.png.0ce5bfab44730280f85a552a7f429664.png (480.27 KiB) 18648 mal betrachtet

Benutzeravatar
mega-hz
Beiträge: 1830
Registriert: 03.11.2021 11:23
Has thanked: 573 times
Been thanked: 636 times

Re: Frage zu Atari 800XL mit Mods.

Beitrag von mega-hz »

yenzee hat geschrieben:
14.03.2024 20:25
mega-hz hat geschrieben:
14.03.2024 20:09
wenn Du die Schalter ausprobierst,
teste doch mal ob was passiert wenn Du SELECT-RESET oder OPTION-RESET drückst!
Ahhh...bei einer Kombination ("ORC" gemeinsam mit dem Schalter links daneben) erscheint dann:

20240314_202333.jpg
Was meinst Du mit Kombination "ORC" ?
EDIT: achso, sehe grade das ein Schalter mit ORC beschriftet ist.
Ist wohl Oldos...irgendwas
keine PN's mehr! Bitte per email kontaktieren! atari1450xld©mega-hz.de

yenzee
Beiträge: 47
Registriert: 17.08.2021 08:21
Has thanked: 174 times
Been thanked: 13 times
Kontaktdaten:

Re: Frage zu Atari 800XL mit Mods.

Beitrag von yenzee »

Guten Abend zusammen,
Vielen Dank für die hilfreichen Antworten.
....so, ich habe den 800XL jetzt mal gründliche gereinigt, mit einem UAV versehen und versucht, etwas über das Bibimon 4K heraus zu bekommen...leider etwas mager. Die meisten Infos im Netz waren zu den "neueren" Bibimons (16K, 25K).
Hat hier evtl. jemand eine Anleitung o.ä. - das wäre toll.

Viele Grüße,
Jens

Benutzeravatar
mega-hz
Beiträge: 1830
Registriert: 03.11.2021 11:23
Has thanked: 573 times
Been thanked: 636 times

Re: Frage zu Atari 800XL mit Mods.

Beitrag von mega-hz »

geht mir auch so, für den habe ich absolut nix gefunden.
Viele Befehle kannst Du aber von der 16K-Bibomon Referenzkarte verwenden.
Dateianhänge
Referenzkarte.jpg
keine PN's mehr! Bitte per email kontaktieren! atari1450xld©mega-hz.de

Benutzeravatar
DjayBee
Beiträge: 1218
Registriert: 17.08.2021 04:02
Has thanked: 931 times
Been thanked: 489 times
Kontaktdaten:

Re: Frage zu Atari 800XL mit Mods.

Beitrag von DjayBee »

Blöde Frage:
Hat der 16K Bibomon selbst 16K oder geht's nur darum, dass der 4K Bibomon ein eigenes EPROM für den 800er ist, das genau die 4K von $C000-$CFFF belegt und der 16K Bibomon ein komplettes 16K XL-OS-ROM verwendet?

Im zweiten Fall gehe ich davon aus, dass beide Versionen zu 100% (minus ein paar wahrscheinliche Kompatibilitätsänderungen) identisch sind.

Benutzeravatar
mega-hz
Beiträge: 1830
Registriert: 03.11.2021 11:23
Has thanked: 573 times
Been thanked: 636 times

Re: Frage zu Atari 800XL mit Mods.

Beitrag von mega-hz »

Die Bibomons benutzen alle eine abgeänderte Version vom OLDOS.
XL OS mit Bibomon geht nicht.
Ich denke die haben den Speicherplatz der über ist i.V. zum XL OS für Ihre Zwecke genutzt.
Der Vorgänger von Deinem bestand nur aus einem Eprom als OS Ersatz.
Hiess aber auch 4K. Denke mal weil er den Platz von C000-CFFF benutzt hat der im OLDOS frei ist.
4K oder 16K wohl wegen dem Bankswitching was die u.A. durch diesen seltenen Chip TBP18s030 machen.
Damals waren GALs oder PALs wohl teuerer als der TBP..
Ich habe vor Jahren bereits begonnen den Bibomon (16K) abzuzeichnen.
Muss noch die Logik in ein FPGA bringen und Schritt für Schritt den zu ersetzen.
Tot ist mein Bibomon Projekt noch nicht! :-)

BTW: vor Jahren hatte ich Peter Bee und Erwin Reuss mal kontaktiert und einige Fragen zum Bibomon gestellt,
beide haben geantwortet daß sie sich nicht mehr erinnern und keine Ahnung haben (oder haben wollen)
Vielleicht muss ich es mal erneut versuchen.
Für mich war/ist der Bibomon immer noch Nummer eins, danach erst der Freezer.
keine PN's mehr! Bitte per email kontaktieren! atari1450xld©mega-hz.de

Benutzeravatar
DjayBee
Beiträge: 1218
Registriert: 17.08.2021 04:02
Has thanked: 931 times
Been thanked: 489 times
Kontaktdaten:

Re: Frage zu Atari 800XL mit Mods.

Beitrag von DjayBee »

mega-hz hat geschrieben:
22.03.2024 22:38
Die Bibomons benutzen alle eine abgeänderte Version vom OLDOS.
XL OS mit Bibomon geht nicht.
Da hatte ich mich unklar ausgedrückt.
Mein Punkt war, dass der "16K Bibomon" selbst höchstwahrscheinlich keine 16 KB braucht, sondern diese Größe zur Unterscheidung des verwendeten Chips dient.

Klar ist das ein OLDOS, sonst wäre ja von $C000-$CFFF kein Platz für den Monitor frei.
Die 16 KB bezogen sich auf den verwendeten (EP)ROM-Chip, der im XL einfach anstatt des originalen OS-ROMs verwendet wird und für den 800er als eigene Platine mit eigenem 4 KB EPROM kommt.

Benutzeravatar
mega-hz
Beiträge: 1830
Registriert: 03.11.2021 11:23
Has thanked: 573 times
Been thanked: 636 times

Re: Frage zu Atari 800XL mit Mods.

Beitrag von mega-hz »

ich denke mal die haben einfach den Speicherplatz den sie per Bankswitching benutzen zusammengezählt.
Daher heisst wohl der 25K Bibomon auch dementsprechend.
keine PN's mehr! Bitte per email kontaktieren! atari1450xld©mega-hz.de

Antworten

Wer ist online?

Mitglieder in diesem Forum: Bing [Bot] und 1 Gast