Seite 1 von 1
Atari 800 PWR CO14176 defekt
Verfasst: 02.01.2025 21:57
von BöserWatz
Moin,
meine letzte Erungenschaft wurde wohl mit Kaffee geflutet.
Die Platine für die Stromversorgung ist defekt.
Ich würde nun alle Bauteile erneuern.
Gibt es da eine Liste mit aktuellen Bauteilen? Ggf. einen Mouser-Warenkorb?
Grüße,
Ingo
Re: Atari 800 PWR CO14176 defekt
Verfasst: 03.01.2025 14:00
von BöserWatz
Meine Messungen haben ergeben, dass die 12V und -5V korrekt erzeugt werden.
Die -5V bei J201 PIN 01 sind somit vorhanden und auch PIN 21 bekommt 12V.
Aber, auch am 7805 (A202) wird bei mir 12V angezeigt - sollte ja ca. 5V sein.
Das ist dann wohl ein Fehlerbild wie hier:
Olix hat geschrieben: ↑12.09.2022 21:26
Ist das so ein Bauteil: L7805CV-DG STM (+5V DC mit 1.5A)?
Re: Atari 800 PWR CO14176 defekt
Verfasst: 03.01.2025 14:14
von Olix
Re: Atari 800 PWR CO14176 defekt
Verfasst: 03.01.2025 17:07
von Olix
.
Ich habe hier noch einen 7805 in der Ersatzteilkiste.
Ich habe dir einfach mal einen zu deinen Tastaturbuchsen gelegt.
Geht aufs Haus
Die gehen heute noch zur Post
Re: Atari 800 PWR CO14176 defekt
Verfasst: 03.01.2025 21:04
von BöserWatz
Vielen Dank - etwas zu früh:
Ich habe einen 7805 aus einer 1050 genommen.
Hat das Messbild nicht verändert.
Habe den 7805 aus dem A800 dann in die 1050 eingebaut und der hat sich dort korrekt verhalten.
Also, zieht wohl ein anderes Bauteil den Voltwert hoch.
Hatte schon A203 in Verdacht (war stark verrostet) - habe den Modulator ausgelötet - hat es aber nicht verbessert. Voltwert geht sogar leicht hoch auf 13.8V.
Ich gehe auf meinen ersten Plan und erneuere soviele Bauteile (Kondensatoren, Dioden, Widerstände...) wie ich bekommen kann.
Eine aktuelle Teileliste gibt es wohl nicht - oder?
Und kann ich den A203 einfach raus lassen? Oder, muss ich was überbrücken? Oder, geht das garnicht?
Re: Atari 800 PWR CO14176 defekt
Verfasst: 03.01.2025 21:19
von Olix
Machst du die Messungen an der ausgebauten Powerplatine?
Mess doch mal den R203 nach, das ist der 33Ohm/2Watt Widerstand über den 7805.
Und den C204 würde ich auch mal prüfen.
Re: Atari 800 PWR CO14176 defekt
Verfasst: 03.01.2025 22:56
von wosch
Ist eigentlich eine einfache Schaltung. Aber auch die können ihre Tücken haben.
Hängt der 7805 richtig an der Masse. Also der Mittlere Pin.
Gruß
Wolfgang
Re: Atari 800 PWR CO14176 defekt
Verfasst: 03.01.2025 23:08
von FlorianD
wo Du kannst, miss mal die Leiterbahnen nach, bei ausgebauten Bauteilen. Vielleicht liegt da der berühmte "Hund begraben", will sagen, zu hoher Widerstand oder sogar unterbrochen.
Re: Atari 800 PWR CO14176 defekt
Verfasst: 03.01.2025 23:33
von BöserWatz
Olix hat geschrieben: ↑03.01.2025 21:19
Machst du die Messungen an der ausgebauten Powerplatine?
Ja - ist ausgebaut
Olix hat geschrieben: ↑03.01.2025 21:19
Mess doch mal den R203 nach, das ist der 33Ohm/2Watt Widerstand über den 7805.
Darf ich das so machen? Also, im eingebauten Zustand?

- IMG_3896.JPEG (471.66 KiB) 4916 mal betrachtet
Olix hat geschrieben: ↑03.01.2025 21:19
Und den C204 würde ich auch mal prüfen.
Den Kondensator auch so ok? Also, im verbauten Zustand. Hat nur 1920 - statt 2200 ist das noch in der Toleranz?

- IMG_3897.JPEG (439.2 KiB) 4916 mal betrachtet
wosch hat geschrieben: ↑03.01.2025 22:56
Ist eigentlich eine einfache Schaltung. Aber auch die können ihre Tücken haben.
Hängt der 7805 richtig an der Masse. Also der Mittlere Pin.
Gruß
Wolfgang
Nach meinem Austausch des 7805 sieht das so aus:

- IMG_3891.JPEG (1.06 MiB) 4916 mal betrachtet

- IMG_3893.JPEG (735.28 KiB) 4916 mal betrachtet

- IMG_3895.JPEG (608.36 KiB) 4916 mal betrachtet
Re: Atari 800 PWR CO14176 defekt
Verfasst: 04.01.2025 11:54
von Sleeπ
War in der Platine original ein LM
340T5 drin oder ein LM7805?
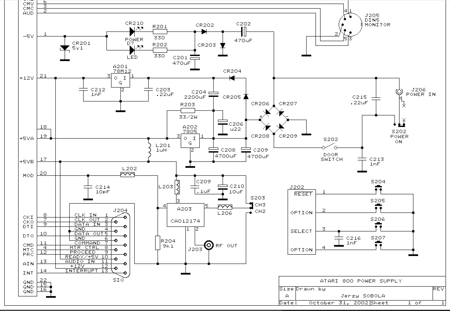
In einem Schaltplan in meinem Archiv ist zumindest ein LM7805 angegeben:

- Bildschirmfoto vom 2025-01-04 11-50-11.png (49.53 KiB) 4886 mal betrachtet
Zwei Gedanken:
1)
Verhält sich der 340T mit dem 33 Ohm-Widerstand über dem Ein- und Ausgang genau wie ein 7805?
Lege den R203 (33R) doch einmal hoch und schaue ob sich die Spannung dann auf 5V einstellt.
Lt. Datenblatt kann der LM340 zwar auch eine Stromspritze bekommen, diese wird aber dort mit einem Transistor realisiert:

- Bildschirmfoto vom 2025-01-04 12-00-56.png (26.14 KiB) 4884 mal betrachtet
Im Datenblatt zum LM7805 ist übrigens eine identische Schaltung mit einem zusätzlichen Transistor angegeben. Die Lösung mit einem einfachen R ist dort nicht dokumentiert.
2)
Werden die 5V bei der Messung belastet?
Hänge mal eine Last (kleine 12 V-Glühbirne, Widerstand um die 5 Ohm (entspricht bei 5 V einem Strom von 1 A -> sollte der Widerstand 5 W verkraften) an die 5V-Schiene. Für eine kurze Messung sollten auch 2W reichen; ein kleiner 1/4 Watt könnte etwas knapp werden.
Re: Atari 800 PWR CO14176 defekt
Verfasst: 04.01.2025 20:58
von mega-hz
also die Schaltung mit dem 33OHM Widerstand ist wirklich desaströs!
Sowas macht man nicht, es sei denn, mann will nur billig verkaufen!
Ich rate eher dazu diesen zu entfenren und lieber einen 2. 7805 paralell einzulöten.
Und vor allem:
Löte die beschriebene Schutzdiode ein!
Eigentlich bekommt man so einen 7805 nicht kaputt. Ob Kurzschluss oder Übertemperatur, der hält!
Was er aber überhaupt nicht abkann ist Spannung am Ausgan größer als Eingangsspannung!
Daher die Schutzdiode! Kostet nix und hilft ungemein.
Re: Atari 800 PWR CO14176 defekt
Verfasst: 04.01.2025 21:03
von mega-hz
Wer jetzt bedenken hat wegen 2x 7805 in paralell:
Laut Datenblatte sollten die dann mit 0.1Ohm oder aus seperiert werden am Ausgang.
Ich hatte in den 90ern einen Pentium 1 /133 in meinem Auto und brauchte eine stabile 5V Spannung,
hatte damals auf ein Alu 4Kantrohr 12x 7805 angeschraubt und alle komplett paralell geschaltet.
Zwar wurde das Rohr warm (heizte die Heckscheibe

) aber es lief Jahrelang ohne Probleme.
Und KFZ und Spannungsprobleme liegen ganz dicht zusammen!
Der 33 Ohm Widerstand jedoch sorgt dafür, das bei wenig Stromaufnahme der Rest mehr als 5V bekommt.
Nicht gerade gesund, auch in Betracht zu ziehen das man Ersatz-Chips nur schwer bekommt!
Nur so mein Rat !!!
Re: Atari 800 PWR CO14176 defekt
Verfasst: 05.01.2025 22:03
von BöserWatz
Sleeπ hat geschrieben: ↑04.01.2025 11:54
War in der Platine original ein LM
340T5 drin oder ein LM7805?
Ja - im Board vom 1050 hat das Teil aus dem Atari 800 dann auch wieder 5v erzeugt.
Im Atari war ein 217 LM340T 5 7805 ist nun im 1050.
Im 1050 war ein 314 LM340T 5 7805 und der ist nun im A800
Re: Atari 800 PWR CO14176 defekt
Verfasst: 06.01.2025 06:48
von Sleeπ
mega-hz hat geschrieben: ↑04.01.2025 20:58
Ich rate eher dazu diesen zu entfenren und lieber einen 2. 7805 paralell einzulöten.
Es gibt auch
S-Varianten der 78er; die 78Sxx-Serie[ist für 2 A ausgelegt.
Wäre es bei dieser Gelegenheit nicht sinnvoll den 78er direkt gegen einen pinkompatiblen Step-Down-Regler mit 2 A tauschen und den 33 Ohm ganz rauszuschmeissen?
Bei der 1050 hat sich das augenscheinlich bewährt (stabiler Betrieb, weniger Verlustwärme). Zumindest habe ich noch von keinen Laufwerken gehört wo der Austausch Probleme bereitet hat.
Re: Atari 800 PWR CO14176 defekt
Verfasst: 07.01.2025 22:26
von BöserWatz
Ich habe mir einen meiner heilen A800 genommen und das Board dort gemessen.
Dort ist an J201 der PIN 18, 19 und 17 auch 12V.
Daher habe ich noch mal alle Kontakte intensiv gereinigt (der A800 war auch ziemlich verschmutzt).
Nun läuft er - es lag also an kordierten/angelaufenen PINs des J201.
Soweit alles gut.
Danke für die Eure Unterstützung