Ersatzschaltung für RF-Modulator im XE

Moderatoren: Sleeπ, andymanone

Antworten
Benutzeravatar
Olix
Beiträge: 2415
Registriert: 17.08.2021 07:06
Has thanked: 365 times
Been thanked: 1743 times
Kontaktdaten:

Ersatzschaltung für RF-Modulator im XE

Beitrag von Olix »

Dass es Gründe gibt den RF-Modulator aus den XL/XE Rechnern zu entfernen wurde ja bereits in einem eigenen Thread diskutiert. Dass der Ausbau aus einem XL unproblematisch ist (mal von dem Entlöten abgesehen) dürfte auch bekannt sein.

Bleibt aber das Problem, dass der RF-Modulator in den XE Systemen neben dem Antennensignal auch das FBAS/Composite Signal generiert. Baut man also das Modul aus, bleibt nur S-Video übrig. Viele neuere Fernseher bieten (wenn überhaupt) aber nur noch ein Composite Eingang als analoge Alternative an. Dieser ist natürlich deutlich schlechter als S-Video, aber besser als nichts.

Stellt sich die Frage: Wie komme ich an ein FBAS Signal, wenn im XE das RF-Modul ausgebaut wurde. Ich habe bisher zwei Schaltungen gefunden, die dies erledigen:

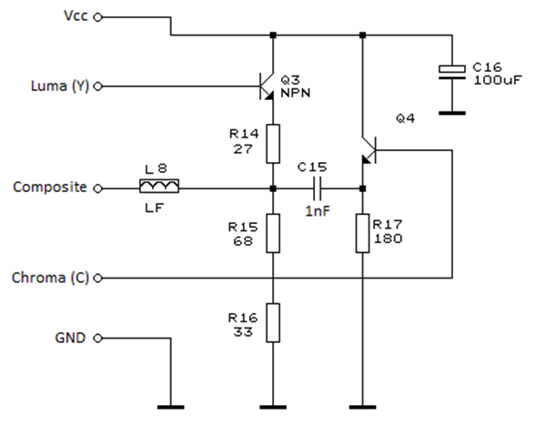
1. Ein Nachbau der Schaltung aus dem RF-Modulator (noch nicht getestet):
Ersatz1.png
Ersatz1.png (33.91 KiB) 1751 mal betrachtet
Q3 und Q4 = NPN 2SC945 oder BC549
R15 und R16 kann auch durch einen 100 Ohm ersetzt werden.

2. Ich bin bei einem Elektronik-Bastelforum auf folgende Schaltung gestoßen. Es handelt sich um einen generellen SVIDEO-FBAS Wandler. Funktioniert aber auch im Atari (von mir getestet):
Ersatz2.jpg
Quelle: http://hobbyelektronik.de/praxis/projek ... s-wandler/
Hier kann man sogar eine kleine unbestückte Platine bestellen.

NACHTEIL: Beide Schaltungen sind etwas "sperrig". Dass das Ganze auch einfacher mit drei Bauteilen geht habe ich bereits auf Fotos gesehen, habe dafür aber keine offiziellen Unterlagen. Vielleicht kann der Entwickler dieser kleinen Schaltung diese hier veröffentlichen, oder das OK geben, dass wir diese hier anzeigen dürfen.

Benutzeravatar
GoodByteXL
Beiträge: 348
Registriert: 18.08.2021 12:10
Has thanked: 9 times
Been thanked: 111 times
Kontaktdaten:

Re: Ersatzschaltung für RF-Modulator im XE

Beitrag von GoodByteXL »

Olix hat geschrieben:
17.11.2021 14:37
Beide Schaltungen sind etwas "sperrig". Dass das Ganze auch einfacher mit drei Bauteilen geht habe ich bereits auf Fotos gesehen, habe dafür aber keine offiziellen Unterlagen.
Vielleicht hilft das:
Heftbeilage zu Magazin # 97, da ist ein kompletter Artikel dazu von Steffen Hoffmann mit Bildern drin.
Das PDF ist auf der '30 Jahre ABBUC'-DVD.

Benutzeravatar
Olix
Beiträge: 2415
Registriert: 17.08.2021 07:06
Has thanked: 365 times
Been thanked: 1743 times
Kontaktdaten:

Re: Ersatzschaltung für RF-Modulator im XE

Beitrag von Olix »

GoodByteXL hat geschrieben:
19.11.2021 13:21
Vielleicht hilft das: Heftbeilage zu Magazin # 97
...vielen Dank für den Tipp. Habe mir das gerade mal angesehen. Aber das ist ja dann doch eher noch aufwändiger. :shock:

Ich bin ja auf der Suche nach einer etwas einfacheren Lösung....

Antworten

Wer ist online?

Mitglieder in diesem Forum: 0 Mitglieder und 1 Gast