Seite 1 von 2
XL Modul Schacht Replacement
Verfasst: 05.04.2024 20:27
von Olix
Auf den XL Boards ist doch um den aufgelöteten Modul Buchsen Sockel das weisse Plastikteil als Modulschacht, das auch die alten braunen Module entriegelt.
Für dieses Plastikteil gibt es ein 3D Modell als Ersatz:
https://www.thingiverse.com/thing:4538634

- medium_preview_Atari_XL_Cartridge_Slot_Shell.png (27.4 KiB) 29083 mal betrachtet
Hat das schon mal jemand nachgedruckt mit seinem 3D Drucker? Falls ja wäre es möglich für mich ein oder besser zwei der Ersatz Schächte nachzudrucken?
Natürlich käme ich für die Unkosten auf.
Oliver
Re: XL Modul Schacht Replacement
Verfasst: 05.04.2024 20:41
von Kveldulfur
Hi!
Mein 3D-Drucker wird von Klebeband zusammengehalten

, aber sollte sich keiner finden, kann ich gerne es Versuchen und Dir 2 Modul-Schächte drucken.
Ich fang einfach Mal an und schaue, was für ein Ergebnis raus kommt
Grüße
Janko
Re: XL Modul Schacht Replacement
Verfasst: 05.04.2024 21:07
von Brechreiz
Hallo,
ja könnte ich dir drucken. Hab mir auch schon ein Exemplar gemacht. Kann aber noch nichts über passgenauigkeit sagen. Den SIO Stecker hab ich gleich mir gemacht. Die Pins dafür gibts bei Mouser. Kleine Platinen dafür sind von JLCPCB unterwegs.
Grüße
Jürgen
Re: XL Modul Schacht Replacement
Verfasst: 05.04.2024 21:32
von mega-hz
Ging das drucken nur MIT Support?
Mir scheint, es müsste auch ohne gehen, kann es aber erst ab Sonntag probieren...
Re: XL Modul Schacht Replacement
Verfasst: 05.04.2024 21:38
von Brechreiz
Geht nur mit Support, ist aber kein Problem ...
Re: XL Modul Schacht Replacement
Verfasst: 05.04.2024 21:53
von mega-hz
ok. verstehe.
Welche Auflösung hast Du gedruckt?
Re: XL Modul Schacht Replacement
Verfasst: 05.04.2024 22:04
von Kveldulfur
Hallo!
Ich habe es auch einmal gedruckt... und es sieht sehr bescheiden aus und passt auch nicht. Man kann kein Modul damit öffnen.
Ich denke, da Jürgen sich schon angeboten hat, sollte er Dir zwei schicke 3D-Drucke machen.
Grüße
Janko
Re: XL Modul Schacht Replacement
Verfasst: 05.04.2024 22:09
von mega-hz
Falls Sven noch mitliest, wäre das nicht was für OpenScad?
Re: XL Modul Schacht Replacement
Verfasst: 05.04.2024 22:15
von Brechreiz
mega-hz hat geschrieben: ↑05.04.2024 21:53
ok. verstehe.
Welche Auflösung hast Du gedruckt?
Ich habe in 0,15 mm gedruckt. Ich drucke morgen noch mal ein paar ...
Jürgen
Re: XL Modul Schacht Replacement
Verfasst: 05.04.2024 22:29
von mega-hz
und deine passen auch?
Re: XL Modul Schacht Replacement
Verfasst: 05.04.2024 22:55
von Olix
Freue mich , dass es doch schon Probedrucke gibt. Das Aussehen ist nicht ganz so wichtig, kommt ja nicht in ein Plexiglas Gehäuse. Mir wäre nur wichtig, dass das Teil gur passt und vor allem die alten braunen Module sauber geöffnet werden.
Re: XL Modul Schacht Replacement
Verfasst: 05.04.2024 22:57
von andymanone
Olix hat geschrieben: ↑05.04.2024 22:55
Freue mich , dass es doch schon Probedrucke gibt. Das Aussehen ist nicht ganz so wichtig, kommt ja nicht in ein Plexiglas Gehäuse. Mir wäre nur wichtig, dass das Teil gur passt und vor allem die alten braunen Module sauber geöffnet werden.
Im Notfall habe ich natürlich - wie immer - auch noch Originale hier
Gtx.,
andY
Re: XL Modul Schacht Replacement
Verfasst: 05.04.2024 23:04
von mega-hz

so kennt man ihn!
Ok, ich bestelle hier mal 50Stück...
Nee im Ernst, wenn sich jemand mit nem CAD Programm gut auskennt, dem sollte es ein Kinderspiel sein so einen Modul-Halter zu entwerfen.
Ich kann nur etwas SCAD. Habe nie so wirklich was mit echten CAD Programmen gemacht, Ausser EAGLE
Re: XL Modul Schacht Replacement
Verfasst: 05.04.2024 23:12
von andymanone
mega-hz hat geschrieben: ↑05.04.2024 23:04

so kennt man ihn!
Ok, ich bestelle hier mal 50Stück...
Hmm, tut mir leid, aber da muss ich dir leider Mindermengenzuschlag berechnen

!
Gtx.,
andY
Re: XL Modul Schacht Replacement
Verfasst: 05.04.2024 23:15
von mega-hz
Re: XL Modul Schacht Replacement
Verfasst: 06.04.2024 08:25
von Olix
@andY: Danke für das Angebot. Aber ich hatte schon mal so ein Teil von Dir für mein Acrylgehäuse bekommen und dachte das ist wie mit den Pokey ICs bei best-ekectronic: "Only one per lifetime"
Ne, Spass beiseite. So ein Nachdruck würde mir völlig reichen. Und nicht vergessen: du brauchst ja auch noch so ein Teil für dein eigenes Remake Board!
Re: XL Modul Schacht Replacement
Verfasst: 06.04.2024 08:30
von Olix
@Jürgen: Also wenn das für dich OK ist und du eh nochmal welche druckst würde ich gerne dein Angebot annehmen. Das auf dem Foto sieht ja richtig gut aus.
Hast du mal ausprobiert ob die beiden Kleinen Streben oben schmal genug sind, dass sie in das Modul greifen und die alten Gehäuse entriegeln?
Re: XL Modul Schacht Replacement
Verfasst: 06.04.2024 08:51
von Brechreiz
Hallo Oliver,
ausprobiert habe ich den Modulschacht noch nicht. Ich habe keine alten Module, nur welche ohne Klappe. Ich schicke dir mal ein paar zu. Wenn sie nicht passen sollten, kannst du sie immer noch entsorgen. Farbe ist Atari, leicht vergilbt.

Also fast wie das Original. Druck läuft ...
VG Jürgen
Re: XL Modul Schacht Replacement
Verfasst: 07.04.2024 22:59
von JoSch
Meine Erfahrung mit schmalen aufrechtenTeilen bei 3D-Drucken ist, dass die gerne abbrechen, weil zuwenig Fläche für Haftung zw. den Ebenen da ist.
Besser ist es, die Modelle dann auf der Seite zu drucken, so dass die Ebenen von unten nach oben in dem schmalen Teilen laufen. Dann brechen die nicht so leicht. Dann braucht man aber wahrscheinlich Stützen.
Re: XL Modul Schacht Replacement
Verfasst: 08.04.2024 11:37
von tfhh
JoSch hat geschrieben: ↑07.04.2024 22:59
Meine Erfahrung mit schmalen aufrechtenTeilen bei 3D-Drucken ist, dass die gerne abbrechen, weil zuwenig Fläche für Haftung zw. den Ebenen da ist.
Besser ist es, die Modelle dann auf der Seite zu drucken, so dass die Ebenen von unten nach oben in dem schmalen Teilen laufen. Dann brechen die nicht so leicht. Dann braucht man aber wahrscheinlich Stützen.
Technisch gesehen absolut korrekt, aber nach etlichen Exkursen in Sachen Filament komme ich mehr zum Schluß, daß dies in erster Linie eine Frage des Filaments (UND natürlich einen vernünftigen Druckers) ist. Ich drucke meine Sys-Check Gehäuse, die auch diese Nasen zum Modul-Öffnen haben, in 0,15mm Schichthöhe auf 0,4er Düse mit Prusament. Bisher (ca. 70 Stück gedruckt & versendet) gab es keine Klagen. Da mal ein Sys-Check Besitzer unbedingt eine Farbe haben wollte, die es von Prusament nicht gibt, habe ich Eryone probiert. Das hat, bei gleichem Setup, keine 10 mal Modul rein und raus überlebt. Ein weiterer Test mit ColorFabb war dann wieder erfolgreich. Das sind eben dann eher die etwas teureren Filamente...
Ich habe gerade mal einen Probedruck angeworfen und werde den etwas quälen, sowie fertig.
Re: XL Modul Schacht Replacement
Verfasst: 08.04.2024 12:11
von JoSch
tfhh hat geschrieben: ↑08.04.2024 11:37
JoSch hat geschrieben: ↑07.04.2024 22:59
Meine Erfahrung mit schmalen aufrechtenTeilen bei 3D-Drucken ist, dass die gerne abbrechen, weil zuwenig Fläche für Haftung zw. den Ebenen da ist.
Besser ist es, die Modelle dann auf der Seite zu drucken, so dass die Ebenen von unten nach oben in dem schmalen Teilen laufen. Dann brechen die nicht so leicht. Dann braucht man aber wahrscheinlich Stützen.
Technisch gesehen absolut korrekt, aber nach etlichen Exkursen in Sachen Filament komme ich mehr zum Schluß, daß dies in erster Linie eine Frage des Filaments (UND natürlich einen vernünftigen Druckers) ist. Ich drucke meine Sys-Check Gehäuse, die auch diese Nasen zum Modul-Öffnen haben, in 0,15mm Schichthöhe auf 0,4er Düse mit Prusament. Bisher (ca. 70 Stück gedruckt & versendet) gab es keine Klagen. Da mal ein Sys-Check Besitzer unbedingt eine Farbe haben wollte, die es von Prusament nicht gibt, habe ich Eryone probiert. Das hat, bei gleichem Setup, keine 10 mal Modul rein und raus überlebt. Ein weiterer Test mit ColorFabb war dann wieder erfolgreich. Das sind eben dann eher die etwas teureren Filamente...
Ich habe gerade mal einen Probedruck angeworfen und werde den etwas quälen, sowie fertig.
Du hast schon recht, aber auch mit einem Bambulab P1S und ordentlichen Filamenten habe ich halt die Erfahrung gemacht, das Schnuppsi auf der Ebene zu drucken, besser hält.
Z.B. habe ich einen Stem für einen Laser128 nachgebaut und ich muss sagen, dass die aufrecht gedruckt sofort zerbrechen und auf Seite gedruckt, wie Bombe halten. Das gleiche mit den Tastenkappen.
Re: XL Modul Schacht Replacement
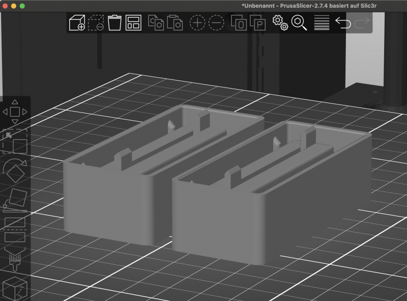
Verfasst: 08.04.2024 20:49
von tfhh
So, ich hab mal zwei Probedrucke gemacht. Beide sind zusammen auf einem Druckblech gedruckt worden, einmal normal, einmal auf die Seite gelegt. 0,15mm Layer, 0,4mm Düse, Qualitäts-Einstellung, Stützen überall aktiv. Filament Prusament PLA Vanilla White (paßt sehr schön zum XL Beige).
Es ist mir trotz maximaler Kraft mit beiden Daumen nicht gelungen, eine der Nase abzubrechen. Weder im "Normal" Druck noch "auf der Seite". Ich habe bis zu 20 mal sehr grob ein BASIC Modul (braunes Cart) eingesteckt, keine Probleme. Das Modell ist robust und sehr genau gezeichnet, ich hatte im "Normal" Druck keinerlei Probleme. Beim "auf der Seite" Modell mußte ich hier und da etwas abfeilen, was durch Reste der Stützen kommt. Aber auch dann keinerlei Probleme. Zum Schluß habe ich eine Zange genommen, damit konnte ich die Nase brechen, mußte aber schon deutlich Kraft anwenden. Wer so rabiat mit seinem Atari umgeht, gehört sowieso geteert und gefedert.
Links: Druck normal (erkennbar an den Schichten), rechts: Auf der Seite gedruckt mit viel Stützen:
In Nahaufnahme das "normale" Modell:
Und das "auf der Seite" gedruckte Modell:
Also rein optisch ist das normale viel ansprechender und die Module lassen sich viel leichter einstecken.
Re: XL Modul Schacht Replacement
Verfasst: 08.04.2024 20:56
von Olix
Also die sehen mal richtig gut aus!
Jürgen hat ja auch welche gemacht und mir zwei zugeschickt. Leider konnte er nicht testen ob die Module geöffnet werden.
Bin mal sehr gespannt.
Re: XL Modul Schacht Replacement
Verfasst: 09.04.2024 18:16
von Olix
@Jürgen: Vielen Dank für die beiden Nodulschächte.
Die sehen wirklich auch super aus. Sowohl von der Struktur als auch von der Farbe wirklich gelungen.
Die beiden Zapfen sind ein klein wenig zu dick, dadurch gehen sie nicht in den Modulschlitz um das Modul zu öffnen.
Ist aber kein Beinbruch. Ich habe sie einfach ein wenig flacher gefeilt. Jetzt passen die Zapfen in das Modul.
Ich habe mal beim Original nachgemessen: Zapfendicke = 1,8 mm
Bei deinem Nachdruck sind es 2,4 mm
Der Schlitz im Modul ist ca. 2,2 mm breit.
Ich würde also grob sagen 2,0 bis maximal 2.1 mm ist die Zapfenstärke OK. Darüber hinaus wird es kritisch.
Die Außenmasse scheinen zu passen, aber genau kann ich es erst sagen, sobald ich das Teil verbaut habe.
Auf jeden Fall nochmal vielen Dank. Du hast mir damit sehr weitergeholfen.
Re: XL Modul Schacht Replacement
Verfasst: 10.04.2024 15:42
von Brechreiz
Olix hat geschrieben: ↑09.04.2024 18:16
@Jürgen: Vielen Dank für die beiden Nodulschächte.
Gern geschehen. Vielleicht könnte ja jemand die stl Datei aus #1 so abändern, dass es ohne feilen passt? Ich kann es leider nicht.
VG Jürgen
Re: XL Modul Schacht Replacement
Verfasst: 10.04.2024 16:08
von skr
Habe es mal eben quick´n´dirty mit LW3D angepasst, aber nach Augenmaß. Mache heute Abend mal einen Testdruck, wer mutig ist, findet die gepatchte STL als ZIP im Anhang.

- Im Slicer sieht´s ok aus.
Re: XL Modul Schacht Replacement
Verfasst: 10.04.2024 22:34
von mega-hz
Huch?
Drucke das gerade...
In der Slicer Vorschau siehts gut aus,
beim drucken hat er aber den Schlitz vergessen und gefüllt!
Zumindest bei 2 Layern...
Nun gehts mit Schlitz weiter..
Na vielleicht gehörte das ja zum Support-Drucken
Re: XL Modul Schacht Replacement
Verfasst: 10.04.2024 23:43
von mega-hz
Die geschlossene Fläche war tatsächlich nur vom Support.
Ich habe es mit transparenten PLA bei High-Speed gedruckt (1Std 10min),
da macht Support dann kein Spaß weil es sich zu stark mit dem eigentlichen Objekt verbindet.
Meine Settings waren:
PLA 230 Grad, Bett 55Grad mit blauer Klebefolie (Mistzeug...)
100% Infill
0.15mm Schichtdicke.
80mm/s, (100%) gedruckt mit 160% Speed,
Travelspeed: 130mm/s (100%)
Die beiden Zapfen öffnen das Modul ohne Probleme!
PCB passt auch durch den Schlitz!
Gut gemacht, SKR! Allerdings hat der Slicer beim einladen erst gemeckert, das Objekt wäre nicht geschlossen. ->reparieren, passt.
EDIT: leider fehlen die beiden seitlichen Laschen die in die eckigen Löcher in der Platine eingreifen.
Vielleicht könnte man die noch einbauen?
Re: XL Modul Schacht Replacement
Verfasst: 11.04.2024 07:50
von Brechreiz
Links alt, rechts neu.
Sieht gut aus und scheint noch stabil genug zu sein. Fehlermeldung vom Cura Slicer kann man ignorieren.
VG Jürgen
PS: Rechts muss der Support noch entfernt werden
Re: XL Modul Schacht Replacement
Verfasst: 11.04.2024 09:28
von Olix
mega-hz hat geschrieben: ↑10.04.2024 23:43
EDIT: leider fehlen die beiden seitlichen Laschen die in die eckigen Löcher in der Platine eingreifen.
Vielleicht könnte man die noch einbauen?
Mit den Laschen wäre natürlich schöner, aber das ist auch zu verschmerzen.
Dafür hat ja der Nachdruck auf der Unterseite Löcher und nicht wie beim Original Zapfen.
Dadurch kann er von unten durch das Motherboard verschraubt werden.
Re: XL Modul Schacht Replacement
Verfasst: 11.04.2024 13:33
von mega-hz
Ja schon,
wenn aber neu konstuiert könnte man es auch gleich so verfeinern das es wie original ist.
Support muss ja sowieso gedruckt werden.
@SKR: wenn Du das kannst, hättest Du nicht Lust das zu erweitern?
Leider kann ich keine STL bearbeiten, ich kann nur etwas mit SCAD machen.
Re: XL Modul Schacht Replacement
Verfasst: 11.04.2024 15:15
von skr
Kümmere mich am Samstag auf dem RENO-Treffen mal drum. Momentan noch Land unter, das Modell war echt nur quick´n´dirty aus der Hüfte geschossen.
Re: XL Modul Schacht Replacement
Verfasst: 12.04.2024 22:18
von mega-hz
Na was so aus Deiner Hüfte rauskommt...

War schon mal gut!
Re: XL Modul Schacht Replacement
Verfasst: 23.05.2024 11:08
von edelro
.
So, Freunde, wie schaut es denn aus, wer druckt den jetzt für den 600XL Remake die Modulschächte ?
Es gibt bestimmt einige die nicht selber drucken können (zB ich) und da ist es schön wenn jemand "hier" schreit

Re: XL Modul Schacht Replacement
Verfasst: 24.05.2024 08:34
von Brechreiz
Hier!
OK, dann werfe ich mal meinen Hut in den Ring. Anbieten kann ich den Druck für 4€ (inkl. Schrauben). Einen passenden Netzschalter kann ich für 3€ beilegen
(z. Zt. 4 vorhanden, mehr müsste ich noch in China bestellen). Der Versand der Schalter aus China ist sehr teuer. Bestünde Interesse? Wenn ja, würde ich einen neuen Beitrag im Marktplatz öffnen.
3D Druck Modulschacht (mit Schrauben) -> 4,00 €
Netzschalter -> 3,00 €
Versand (Warensendung) -> 2,50 €
VG Jürgen
PS: Bei den Netzschaltern weiß ich nicht, ob die bei der Bauteilesammelbestellung dabei sind. Ist ein unverbindliches Angebot von mir.

- Atari047.jpg (486.68 KiB) 28210 mal betrachtet
Re: XL Modul Schacht Replacement
Verfasst: 24.05.2024 09:44
von Kveldulfur
Hallo!
Also ich hätte Interesse an einem Modulschacht mit Schrauben.
Den Netzschalter habe ich schon
Grüße
Janko
Re: XL Modul Schacht Replacement
Verfasst: 24.05.2024 10:50
von Brechreiz
Hallo Janko,
OK, dann haben wie einen Beta Tester und ich weiß, ob sie passen. Hast PM.
VG Jürgen
Re: XL Modul Schacht Replacement
Verfasst: 24.05.2024 12:04
von Olix
Netzschalter wird in der Sammelbestellung dabei sein.
Ebenso Powebuchse, AVBuchse, SIO Port und Joystick Buchsen.
Prima, dass due die Modul Abdeckung beisteuern kannst.
Re: XL Modul Schacht Replacement
Verfasst: 24.05.2024 12:48
von tfhh
Moin,
ich vereinfache das alles mal - vorallem für Oliver
Ich drucke 60 Modulfassungen in passender Farbe (Prusament PLA Vanilla White) und 1a Qualität kostenfrei. Die werde ich Olix zusenden, dann kann er jedem Board eines beilegen.
Einwände?
VG Jürgen
Re: XL Modul Schacht Replacement
Verfasst: 24.05.2024 14:01
von Olix
Super, das ist wirklich sehr spendabel. Vielen Dank.