Seite 1 von 1
XL/XE bus extenders
Verfasst: 13.10.2022 10:22
von Erhard
Hi,
DjayBee hat geschrieben: ↑30.04.2022 18:01
Why don't you split MIDIcar into two boards?
I can imagine people who want to use more than one PBI device simultaneously. For me it is the Freezer plus some eventual device.
So at some point we may need new versions of XE / XL bus extender boards where one can plug in stuff, but
- vertically won't work with a device as huge as the BlackBox, of course and devices like MIDIcar because its cables would go out from the top side in addition to long plugs
- horizontally won't work because if the plugged-in device must pass-through the bus there could be nothing else at the rear side and we could use XRTs with really long tubes again ...
So we will need some very clever design like some small pcb that interfaces all signals into a highspeed fibre connection so some 1090 device that has got the same conversion ...
What do you think?
CU, Erhard
Re: XL/XE bus extenders
Verfasst: 16.10.2022 18:47
von pancio
Hi,
As you said, it's very good to have two or more stacked devices to be more convenient. For example, MIDIcar + IDE2ECI + U1M = very good set and working fine. But if I tried to use external SpartaDosX cartriodge, AVGcart or SIDE2 with verically slot in MIDIcar - ATARI doesn't recognice it. I'm very frustarted because MIDIcar hasn't any components in conflict with listed above devices. So, only one thing which I should consider: Power and signals distribution... Probably used by me wires thikness is too small (0.4mm for signals) and 0.6 for power. That's fact - big FPGA might consume more power as we suppose... In case, I made oter PCB with much more thikness wires and I'll confirm (or not) problem solution.
The other question which we should consider is to build buffered bus for each signal. I did it in the past with partially success, so maybe it's time to return to project?
Working fine:
- IDE2ECI (very cool, very fast data load from CF)
- Freezer 2011
- SYSCHECK 2.2
- Zaxon's RAM ext.
Not working at all:
- SIDE2
-AVGcart (I need to solve it!)
- UNOcart
-SpartaDosX cart
XL/XE bus extenders
Verfasst: 17.10.2022 08:19
von Erhard
Hi,
maybe I can try to help with the SDX cart since I own an original.
I guess your setup was like the MIDIcar plugged into an XE and the SDX plugged into the MIDIcar's cart slot?
What exactly does happen if you boot the Atari this way? For example does it boot correctly and just works like SDX was not plugged-in or does it lock-up somehow?
The first things I would check is:
- does SDX work correctly if plugged-in directly into the XE?
- how are the contacts of the SDX cart (gilded or tinned, clean)?
- power off things, open Atari, connect MIDIcar but not SDX, measure cartridge slot contacts for 1:1 connection from inside Atari and module slot on MIDIcar (do not rely on schematics or other things working properly)
My SDX formerly caused problems because it had a faulty PAL which only worked at certain temperatures.
In addition SDX was very susceptible against dirty contacts and cleaning those with alcohol or a rubber helped a lot
The contacts in the XE's ECI and cartridge slot get oxided very often (I wish they had used gilded contacts). Get yourself a bit of cardboard, fold it as thick as a pcb is and clean those contacts by pushing the cardboard into the slots in and pulling it out several times (DO NOT MOVE SIDEWAYS). You will see dark grey stuff on the cardboard.
Did you put sufficient capacity on the MIDIcar's chips to minimize noise on the power lines (like 100nF ... 470 nF near chips' Gnd and Vcc terminals)
What address space does MIDIcar use? I may have a SDX PAL fuse file to reassemble and check against.
Kind regards, Erhard
Re: XL/XE bus extenders
Verfasst: 17.10.2022 10:41
von pancio
Hi,
Thanks for reply and good willing.
General, MIDIcar is plugged directly to Atari. If you plug other device like Sparta or AVG, computer is going to standard reboot process (doesn't see cart). I tested this configuration with other cartridges... e.g. from 80'-90'years - many works properly. That's I suppose it's issue with power distribution. It will be much more easier if you will see schematic but unfortunately I can't distribute full data before ABBUC HWC. Just after final I'll do it.
According to PCB design. Yes, I used 100nF capacitors for all ICs close to power lines. MIDIcar can use addresses from on $D1XX and $D5XX with $20B window - base address is fully jumpered. So we have no conflict with Sparta at all.
I'll prepare some parts from design and will show these just after work for better view.
Regards,
pancio
XL/XE bus extenders
Verfasst: 17.10.2022 12:36
von Erhard
Hi,
as far as I know SDX does use the D5XX address space for bank switching and I bet that the address range is not fully decoded...
Unfortunately I do NOT have a PAL/GAL file for SDX, I just looked through my A8 archive
I'll try to read that chip this week or so.
Best, Erhard
XL/XE bus extenders
Verfasst: 17.10.2022 13:00
von Erhard
Hi again,
> D1xx
does MIDIcar use XE OS compatible prarallel bus device implementation?
Kind regards,
Erhards
Re: XL/XE bus extenders
Verfasst: 17.10.2022 15:49
von pancio
Are you thinking about PBI device mapping implemented in Atari? No, MC using only two addresses from $D1XX or $D5XX. Follow attached schematic from VIAtari or VIAtronics - similar method I use with MIDIcar:
There is only one address area used by MC, depend on CCTL/D1 chosen on addresses bus.
I added some thicker connections with version 1.0.2 and drop GND fields between signals. I hope it will be enough. I'm waiting for PCB (on way from China):
Of course v1.0 and v1.0.1 has thinner connections...
I suppose, SDX don't use whole $D5 but I'm pretty sure doesn't use $D1

. It was tested with MC configured to $D1E0 and SDX from U1M without any problem.
Regards,
XL/XE bus extenders
Verfasst: 17.10.2022 16:54
von Erhard
Hi,
are you saying that MIDIcar uses _either_ D5xx _or_ D1xx addresses?
If so I still do not understand what you mean by
pancio hat geschrieben: ↑17.10.2022 15:49
depend on CCTL/D1 chosen on addresses bus
but that is not very important.
I would like to mention, that
- if any D1xx address is used it may be in conflict with a real PBI devices (one that activates on D1xx access and maps its own ROM into the Atari, but I cannot remember off-hand which addresses in D1xx a PBI device may occupy and where it may put its ROM)
-if any D5xx address is used even fully decoded on the MIDIcar it may conflict with OSS cartridges, because they do NOT fully decode addresses.
But it is you who knows the full addressing scheme of MIDIcar - I may be wrong with my assumptions.
Could you try using D6xx with MIDIcar for a test against SDX? I guess a signal is available on the ECI.
Btw, did you measure any supply voltages in the SDX cart when connected via MIDIcar? The case should be easy to open. Considerable voltage drops may be caused by dirty contacts. I advise again checking ECI and the SDX cart.
Best, Erhard
Re: XL/XE bus extenders
Verfasst: 17.10.2022 19:08
von pancio
Sorry, my English makes twists!
If you see the schematic from
https://abbuc.de/forum/viewtopic.php?p=9827#p9827 on the left side you have jumper J10 - it's base address for MC you may use only one $D1XX or $D5XX. I realize that using $D1 I might conflict with some kinds of devices using this page for his own registers but there are very rare and not occupied all addresses. That's a reason why I used 8 $20B areas to choose. Probably no one have so many devices connected to PBI (and using 'new_device' technology). Moreover, MC is very simple device connected like any other 65/68 chip to the bus which is visible by two registers only. I'm not using additional ROM and NEV_DEV initialization (especially I'm not using PDVREG ($D1FF/W) to init NEW_DEV) because MC isn't NEV_DEV at all. Additional fact why I'm using D5/D1 is that those signals are available on CART/ECI slots, so the decoder was very simply to do. In near future I'll prepare MC CART only so only D5 will be available...
There is little bit better situation for PBI - in case we haven't signal /CCTL ($D5) and I decided to build full decoder, so it's possible to use other than $D1XX, $D5XX base address like mentioned by you $D6XX. I'm afraid about backward compatibility with MIDIcar (CART/ECI) because PeBe's player checking only D5 and D1 base address....
I'm not an expert with ND technology but if it's easy enough to do I'll adopt this to my future project. I would like to invite anyone to participate
Best Regards,
pancio
XL/XE bus extenders
Verfasst: 18.10.2022 08:37
von Erhard
Hi,
Erhard hat geschrieben: ↑17.10.2022 16:54
Could you try using D6xx with MIDIcar for a test against SDX? I guess a signal is available on the ECI.
that's my fault. D6xx is only available at the ECI using the new 130 XE rebuild board.
pancio hat geschrieben: ↑17.10.2022 19:08
left side you have jumper J10
I overlooked that this is a jumper. I took that two inputs. But now that is clear.
Being totally off-topic I still would like to try to explain about the PBI protocol. You do not give simpy different D1XX addresses to different devices. It is merely that they all have the same addresses. You may have a total of 8 PBI devices. They are searched by setting a bit in a certain D1xx address and if the queried device is present it must set a reply-bit in a different D1xx. If a devices is present I guess there was some activation and the device may bank-in its ROM. I may be not exact here because it is several decades ago when I reassembled the XL/XE OS. So a real PBI device is only kind of present for the time the Atari needs to communicate with it.
If I understood you correctly the MIDIcar is always present and does not follow the OS's PBI implementation.
I do not in the least want to talk badly about MIDIcar.
It is just that I would like to avoid that people build devices in a way that prevents us from using them together with a real PBI device.
The BlackBox was the first device that violated the PBI specs because it used bits in the "talk to device" byte for ROM bankswitching.
The msc IDE controller uses things correctly, as far as I can see.
As for other devices like U1MB I only know those by their names and cannot tell how they interface with the Atari.
Did you find out anything about SDX not working when connected to MIDIcar? Did you measure voltages? Did you try using different addresses with MIDIcar?
Kind regards, Erhard
Re: XL/XE bus extenders
Verfasst: 18.10.2022 10:39
von pancio
Hi Erhard,
I'll explain some things. MC was developed as easy device as possible. My plan was to do device only for XE models based on CART/ECI. Actually, ECI shouldn't be necessary but MC have receiver for MIDI and I planned use /INT signal as trigger to get data from filled receive buffer. That's why I decided to add ECI to the device. As you know, on the ECI slot we have /D1 signal... so I thought: many people have SDX or other cartridge which occupied /D5 at all (or partially - which is very rare). I decided to add /D1 as alternative for /D5 to be ready for work under SDX. That's all. I know, It's not with rules and the Atari memory map but in case you have no additional devices compatible with PBI NEV_DEV technology this conception is acceptable.
Of course you don't need to use /D1 at all but MC will be not usable with many existing cartridges...
According to PBI protocol. I would like to be ready to make devices under common, agreed rules but I'm afraid my knowledge is not full in this topic...
Please, explain me how exactly the PBI ND procedure works... I though, that if ND want to be found and used, set special bit to inform Atari OS and say "Hello, I'm here". Is it true? Then, OS connecting ROM from this device to the area $D800-$DFFF and run device procedure.
What is the trigger... ND or Atari? What happened if Atari boot OS and doesn't find ND? May addresses from /D1XX be used for any other registers?
Continuing your questions...
1. Yes, MC is always shown in chosen by BASE/ADDRESS window.
2. I'm willing to hear any good advice, especially I'm not an expert.
3. That's clue to best solution. I want to do it with best rules. It's good opportunity to do it for XL (and 1090) series

4. I want to know more and more about BlackBox because it's very good example how to build interesting, complex and modern device.
5. What exactly you mean about 'msc IDE"? I don't recognize 'msc'

6. Okay, U1M is some kind of existing standard but as I know not all was implemented with Atari rules

I use only two functionality: SDX and RAM extension. Acctualy I don't need it - I like SRAM extension based on HIas project (I've it in my many Atari computer). So I prefer SDX on cartridge with Hias's SRAM mod but in mentioned case with MC it's doesn't work properly. I hope We will solve this soon.
7. Not yet, according to voltage measure. Will do shortly. Yes, I use many addresses combinations without success (I'll repeat test when I make bypass for power).
I hope it's helpfully to better view on MIDIcar
Regards,
Blazej
Re: XL/XE bus extenders
Verfasst: 18.10.2022 15:40
von Mathy
.
Hello guys
You can find a lot of information about the BlackBox on
my BlackBox page.
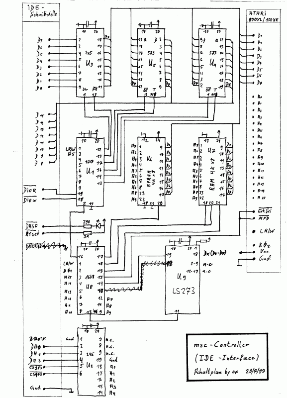
The MSC IDE interface was designed by Matthias Belitz and Stefan Birmanns. And yes, it is fully PBI compatible. I know Stefan once connected a couple of MSC IDE interfaces to the Atari at the same time and it worked.
I'm not sure what the C stands for in MSC, but the M stands for Matthias and the S for Stefan. IIRC you could/can connect up to 128 IDE HDDs to one MSC IDE interface.
Sincerely
Mathy
Re: XL/XE bus extenders
Verfasst: 19.10.2022 11:27
von pancio
Hi Mathy,
Thanks for link... I read your page a few times with big excitation! Very good piece of knowledge an many advises. But I'm still looking for clear, and easy description with simply schematic, example which can be used as base for my own ND PBI specification. I understand, nobody sharing it but i don't know why? I afraid, we will go away and our wisdom will died with us... sad. Of course, some data about ND we may find but (I hate it) some details are hidden e.g. into FPGA structure... It not helping to understand...
I hope it will change soon
Regards,
Re: XL/XE bus extenders
Verfasst: 19.10.2022 15:26
von Mathy
.
Hello pancio
Have you tried contacting kenames on AtariAge? He recreated the 1090. Or reifsnyderb?
There was an article years (read: deceniums) ago (actually a three part series) on the PBI in ABBUC Magazin. But unfortunately it's in German. You might be able to copy the contents into Deepl...
Sincerely
Mathy
Edit: Issues 60, 61 and 62 contain the series of articles about the PBI
Re: XL/XE bus extenders
Verfasst: 20.10.2022 06:54
von pancio
Hi Mathy,
I'm in touch with kenames according to 1090 project. I added little modification to his project according to power lines a few moths ago. 1090 is new for me... yesterday I receive 1090 boards ready for assembly:
So I'll ask him about the simplest device with ND tech - I hope it's the same as for Atari with PBI only. is it?
Regards,
Blazej/pancio
XL/XE bus extenders
Verfasst: 21.10.2022 08:14
von Erhard
Hi,
sorry for my late reply. I've been ill for a few days and spent most time in the washrooms or in bed.
Information on how PBI implementation has been done in the XL/XE OS (e.g. how it works) is a bit rare because almost nobody really coped with that.
I just know about things because I reassembled the OS three or four decades ago. Please gimme some time to review things. I am not sure if I will manage that this weekend and next weekend is JHV, so no time either.
Kind regards, Erhard
Re: XL/XE bus extenders
Verfasst: 21.10.2022 16:07
von HiassofT
You can find some info in the Altirra hardware reference manual (chapter 11)
https://virtualdub.org/downloads/Altirr ... Manual.pdf
Basically each bit in $D1FF corresponds to a PBI device (so you can have max 8 devices), writing 1 to the bit enables it and allows the device to map registers/ram/rom into $D1xx, $D6xx and $D7xx and (optionally) map handler ROM/RAM into the mathpack area ($D800-$DFFF).
Off the top of my head the XL/XE OS looks for a valid handler table / checksum / signature in $D8xx and if it finds one automatically makes it available via standard CIO/SIO calls.
so long,
Hias
Re: XL/XE bus extenders
Verfasst: 22.10.2022 13:51
von HiassofT
Re: XL/XE bus extenders
Verfasst: 27.10.2022 20:35
von pancio
Okay... I read provided by Hias materials and I stared modeling my own ND... Actually shown in Antic's articles project is little bit similar to MIDIcar (according to functionality). At first I'll try to build logic for ND based on XC9572XL Xilinx FPGA:

- ND_LOGIC
It's my first time to use XILINX ISE software so I hope not so many issues will appeared
Next step is design schematic in KiCAD with MIDIcar based on:

- ND_ROM
First question...
On schematic above we have input signals:
- /D8XX-DFXX - should be connected to nD8XX_DFXX
- FROM DEVICE ENABLE LATCH - should be connected to nDEVSEL
- /D1XX - should be connected to nD1XX but this signal isn't generated by logic section! Shall I add additional output from FPGA (the /D1XX is available inside logic) or it's typo?
rest signals are clear and easy to connect
For better view I attached all articles as one PDF...
XL/XE bus extenders
Verfasst: 28.10.2022 09:40
von Erhard
Hi,
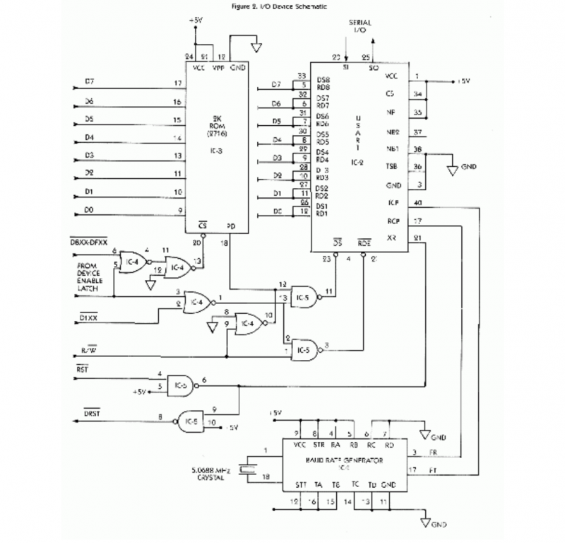
your schematics look more complicated than I remember from the mscIDE controller, but that is maybe due to each gate been drawn indiviudally.
Below please find some -kind of- schematics I once drew from the mscIDE. You can compare it to what your circuit does.

- msc IDE schematics (unverified)
Please note that the PBI device ID may be selected by a jumper field that connects one data line of [D0...D7] to U9-Pin18
Best, Erhard
Re: XL/XE bus extenders
Verfasst: 28.10.2022 19:36
von pancio
Hi Erhard,
Shown by me logic for NDPBI is mirrored from the original Antic's article. I implemented it into FPGA because too many discrete gates in original. Presented by you schematic looks much more simple and looks easier to understand. Can I adopt it to my project as a base for PBI ND? I see two PAL/GAL 16V8 ICSs.. could you please show rules or logic inside?
Regards,
pancio
XL/XE bus extenders
Verfasst: 30.10.2022 08:49
von Erhard
Hi,
I guess those are the original files ...
- mscgal.zip
- mscIDE GALs
- (1.49 KiB) 255-mal heruntergeladen
Kind regards,
Erhard