UGV-II angekündigt
Moderatoren: Sleeπ, andymanone
- pancio
- Beiträge: 318
- Registriert: 31.08.2021 07:31
- Has thanked: 304 times
- Been thanked: 307 times
- Kontaktdaten:
Re: UGV-II angekündigt
Hi,
Programming is easy, just use CH32V003fun from github: https://github.com/cnlohr/ch32v003fun
If you want we may set short session in order to explain how to compile and flash image.
I'll attach PDF to my web page - as well as I may add it here!
BR,
Programming is easy, just use CH32V003fun from github: https://github.com/cnlohr/ch32v003fun
If you want we may set short session in order to explain how to compile and flash image.
I'll attach PDF to my web page - as well as I may add it here!
BR,
- Dateianhänge
-
- ugv-ii-ffv2.6.bom.zip
- (781 Bytes) 246-mal heruntergeladen
-
- UGV2-FFv2.6.pdf
- (65.46 KiB) 242-mal heruntergeladen
Zuletzt geändert von pancio am 25.02.2025 20:26, insgesamt 1-mal geändert.
- Olix
- Beiträge: 2421
- Registriert: 17.08.2021 07:06
- Has thanked: 366 times
- Been thanked: 1743 times
- Kontaktdaten:
Re: UGV-II angekündigt
Great, i will test the software from github. And if i will have some problems, a short session will be a good idea. But first i have to order the pcb and the parts. Pcb is not the problem with the gerber at jlcpcb but before i can order the parts, i need a bom or a schematic.
- pancio
- Beiträge: 318
- Registriert: 31.08.2021 07:31
- Has thanked: 304 times
- Been thanked: 307 times
- Kontaktdaten:
Re: UGV-II angekündigt
I attached PDF and BOM to previously post.
Yesterday I sent to production new boards v2.9 which is little bit smaller.. to fit Atari 1200XL with UGV2. There was not possible with existing v2.6: So the new one PCB shall be ok: I'll update you after tests. Of course this version will be available as well.
BR,
pancio
Yesterday I sent to production new boards v2.9 which is little bit smaller.. to fit Atari 1200XL with UGV2. There was not possible with existing v2.6: So the new one PCB shall be ok: I'll update you after tests. Of course this version will be available as well.
BR,
pancio
- Olix
- Beiträge: 2421
- Registriert: 17.08.2021 07:06
- Has thanked: 366 times
- Been thanked: 1743 times
- Kontaktdaten:
Re: UGV-II angekündigt
Fantastic. Thank you very much.
You are really fast and develop faster than I can read.
Should I wait with the assembly of the board ... Will there be more changes?
You are really fast and develop faster than I can read.
Should I wait with the assembly of the board ... Will there be more changes?
-
wosch
- Beiträge: 832
- Registriert: 17.08.2021 21:16
- Wohnort: Reutlingen
- Has thanked: 1037 times
- Been thanked: 316 times
- Kontaktdaten:
Re: UGV-II angekündigt
Ja, die Entwicklung schreitet sehr schnell voran
Dann warten wir doch noch ein bisschen.
Aber die Nachfrage scheint vorhanden zu sein.
Gruß
Wolfgang
Dann warten wir doch noch ein bisschen.
Aber die Nachfrage scheint vorhanden zu sein.
Gruß
Wolfgang
- pancio
- Beiträge: 318
- Registriert: 31.08.2021 07:31
- Has thanked: 304 times
- Been thanked: 307 times
- Kontaktdaten:
Re: UGV-II angekündigt
Nope, v2.6 is really good tested and working perfectly. Version 2.9 has added optional capacitor on Fout line (you may add it if needed) and i decided to change footprint for 74LVC1G07 to bigger one.
There is always something left to do, improve and check :-)
BR,
pancio
- Olix
- Beiträge: 2421
- Registriert: 17.08.2021 07:06
- Has thanked: 366 times
- Been thanked: 1743 times
- Kontaktdaten:
Re: UGV-II angekündigt
I think using 74LVC1G07 with a bigger footprint is a good decision. It's much easier to solder by hand.
- Olix
- Beiträge: 2421
- Registriert: 17.08.2021 07:06
- Has thanked: 366 times
- Been thanked: 1743 times
- Kontaktdaten:
Re: UGV-II angekündigt
.
I have now taken a closer look at the circuit diagram and the component list and have two more questions.
Sorry for my many questions, I hope you don't mind too much. But I'm very interested in your project and when I build the board, I want to be sure that I'm doing everything right and that I understand what I'm building.
I have now taken a closer look at the circuit diagram and the component list and have two more questions.
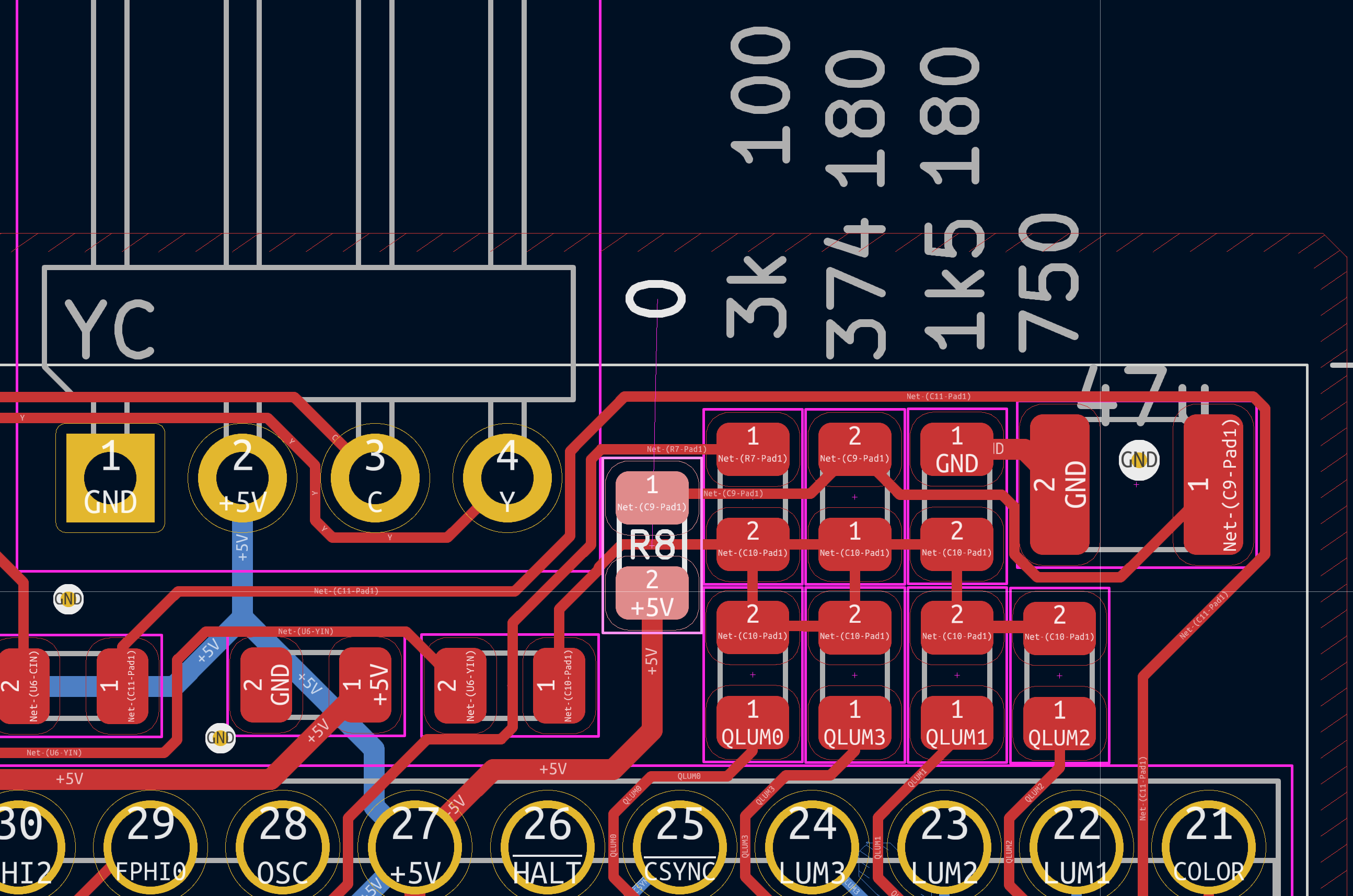
- Why is there a 0 Ohm (R8) resistor?
- The two capacitors C1 and C9 are shown polarized on the circuit diagram. Can I also use simple unpolarized MLCC capacitors or do they have to be tantalum capacitors? I have not found any electrolytic capacitors with a 1210 footprint.
Sorry for my many questions, I hope you don't mind too much. But I'm very interested in your project and when I build the board, I want to be sure that I'm doing everything right and that I understand what I'm building.
-
JoSch
- Beiträge: 360
- Registriert: 25.08.2021 21:40
- Has thanked: 168 times
- Been thanked: 127 times
- Kontaktdaten:
- pancio
- Beiträge: 318
- Registriert: 31.08.2021 07:31
- Has thanked: 304 times
- Been thanked: 307 times
- Kontaktdaten:
Re: UGV-II angekündigt
The R8 originally was set to 27ohm by Mytek but after some tests we decided to set it to 0ohm because of video signal level - maybe it was good for NTSC , I don;t know but for PAL system it's better in order to have full voltage level. I decided to leave this resistor's pads because somebody want to tweak video level, so if you want, you may use wire instead 0Ohm resistor.Olix hat geschrieben: ↑26.02.2025 08:39.
I have now taken a closer look at the circuit diagram and the component list and have two more questions.
.
- Why is there a 0 Ohm (R8) resistor?
- The two capacitors C1 and C9 are shown polarized on the circuit diagram. Can I also use simple unpolarized MLCC capacitors or do they have to be tantalum capacitors? I have not found any electrolytic capacitors with a 1210 footprint.
Sorry for my many questions, I hope you don't mind too much. But I'm very interested in your project and when I build the board, I want to be sure that I'm doing everything right and that I understand what I'm building.
You may use non-polarized capacitors. I'm using 1210 size 47uF. I tested UGV2 with 10uF capacitors - it's working good as well... on the beginning I used tantalum 1210 polarized capacitors but... these are not cheap and easy to damage e.g. because of overheating, so I changed these to standard MLCC.
There are no stupid questions... I made nine versions of UGV2 because I don't know everything when I start to build it :-), so don't be hesitate if you have ANY question.
It's doesn't matter. from v2.3 ... v2.6 i added cut off left top corner to fit Atari 600XL (mechanical conflict with Delay Line as I remember) all of these are okay for Atari 800XL. The difference between v2.6 and v2.9 is only cut off left edge which was in conflict with other extension into Atari 1200XL and a few not important mechanical changes (not influence to video quality).
Best Regards,
-
JoSch
- Beiträge: 360
- Registriert: 25.08.2021 21:40
- Has thanked: 168 times
- Been thanked: 127 times
- Kontaktdaten:
Re: UGV-II angekündigt
Sorry, I really meant 800, not 800XLpancio hat geschrieben: ↑26.02.2025 10:44It's doesn't matter. from v2.3 ... v2.6 i added cut off left top corner to fit Atari 600XL (mechanical conflict with Delay Line as I remember) all of these are okay for Atari 800XL. The difference between v2.6 and v2.9 is only cut off left edge which was in conflict with other extension into Atari 1200XL and a few not important mechanical changes (not influence to video quality).
Best Regards,
- pancio
- Beiträge: 318
- Registriert: 31.08.2021 07:31
- Has thanked: 304 times
- Been thanked: 307 times
- Kontaktdaten:
Re: UGV-II angekündigt
Hi,
I'm not sure... but as I heard there is no place for additional piggy board inside A800. I haven't it to check. Maybe it's time to make something like SCCC2? :-)
BR,
I'm not sure... but as I heard there is no place for additional piggy board inside A800. I haven't it to check. Maybe it's time to make something like SCCC2? :-)
BR,
-
JoSch
- Beiträge: 360
- Registriert: 25.08.2021 21:40
- Has thanked: 168 times
- Been thanked: 127 times
- Kontaktdaten:
Re: UGV-II angekündigt
For UGV, Michael recommends to remove the GTIA socket and solder the UGV directly into the CPU card.
Problem is the programming header, but I think, one can solder a ribbon cable directly in. On the other end, there needs to be a male Dupont connector for connecting the programmer.
Problem is the programming header, but I think, one can solder a ribbon cable directly in. On the other end, there needs to be a male Dupont connector for connecting the programmer.
- pancio
- Beiträge: 318
- Registriert: 31.08.2021 07:31
- Has thanked: 304 times
- Been thanked: 307 times
- Kontaktdaten:
Re: UGV-II angekündigt
Programming header is not necessary. All process takes not more than 1s, so you may just only touch header pads during upload firmware. I'm using this method from v2.6 :-)
BR,
pancio
BR,
pancio
- Mathy
- Beiträge: 2011
- Registriert: 18.06.2021 11:13
- Wohnort: Heerlen, NL
- Has thanked: 1003 times
- Been thanked: 616 times
- Kontaktdaten:
Re: UGV-II angekündigt
.
Hello pancio
Sincerely
Mathy
Hello pancio
Would it be possible to bridge the gap with a blob of solder?
Sincerely
Mathy
Schreibe nicht der Absicht zu, was man mit Dummheit oder Ignoranz erklären kann.
- pancio
- Beiträge: 318
- Registriert: 31.08.2021 07:31
- Has thanked: 304 times
- Been thanked: 307 times
- Kontaktdaten:
- Olix
- Beiträge: 2421
- Registriert: 17.08.2021 07:06
- Has thanked: 366 times
- Been thanked: 1743 times
- Kontaktdaten:
Re: UGV-II angekündigt
@Mathy: Würde ich nicht machen. Ist unschön. Einfach einen 0 Ohm SMD Widerstand verwenden Kostet wenige Cent sieht aber schöner aus. So werde ich das zumindest machen. Platinen sind bestellt...
- Olix
- Beiträge: 2421
- Registriert: 17.08.2021 07:06
- Has thanked: 366 times
- Been thanked: 1743 times
- Kontaktdaten:
Re: UGV-II angekündigt
You can program an SMD component with this type of adapter outside the PCB on a breadboard before soldering the SMD IC to the PCB.
You therefore do not need the programming connection on the circuit board.
https://www.amazon.de/dp/B07DK2TNYV/ref ... k_detail_4
- pancio
- Beiträge: 318
- Registriert: 31.08.2021 07:31
- Has thanked: 304 times
- Been thanked: 307 times
- Kontaktdaten:
Re: UGV-II angekündigt
Wow... I need to spend a week to find this kind of adapter in the drawers :D . Instead of this I'm using cheaper version:
Working as designed :-)
BR,
Working as designed :-)
BR,
- Olix
- Beiträge: 2421
- Registriert: 17.08.2021 07:06
- Has thanked: 366 times
- Been thanked: 1743 times
- Kontaktdaten:
Re: UGV-II angekündigt
.
I have now ordered all the parts I need for 5x UV-II-FF 2.6 boards. They should arrive next week. I'm really looking forward to a direct comparison with the original UGV.
---
Ich habe nun alle benötigten Teile für 5x UV-II-FF 2.6 Boards bestellt. Sie sollten nächste Woche bei mir eintreffen. Ich bin schon sehr gespannt auf einen direkten Vergleich mit dem origial UGV.
I have now ordered all the parts I need for 5x UV-II-FF 2.6 boards. They should arrive next week. I'm really looking forward to a direct comparison with the original UGV.
---
Ich habe nun alle benötigten Teile für 5x UV-II-FF 2.6 Boards bestellt. Sie sollten nächste Woche bei mir eintreffen. Ich bin schon sehr gespannt auf einen direkten Vergleich mit dem origial UGV.
- pancio
- Beiträge: 318
- Registriert: 31.08.2021 07:31
- Has thanked: 304 times
- Been thanked: 307 times
- Kontaktdaten:
Re: UGV-II angekündigt
Trust me... you will be very helpfully :-)
Just for fun.. first part of UGV2 assembly process:
https://www.youtube.com/watch?v=NfM1DqmMWmA
BR,
Just for fun.. first part of UGV2 assembly process:
https://www.youtube.com/watch?v=NfM1DqmMWmA
BR,
- Olix
- Beiträge: 2421
- Registriert: 17.08.2021 07:06
- Has thanked: 366 times
- Been thanked: 1743 times
- Kontaktdaten:
Re: UGV-II angekündigt
.
@BöserWatz, Tolot, Wosch
Heute sollten endlich die Platinen für das UGV-II-FF ankommen.
Fehlt noch der kleine Prozessor und das Programmiergerät dazu, aber das soll angeblich auch morgen oder übermorgen kommen.
Ich werde dann mal als erstes eine Platine testen und wenn alles funktioniert dürft ihr gerne je eine meiner 5 Testplatinen abhaben. Falls dann noch Interesse besteht.
Aber erst muss alles funktionieren.
Ich melde mich dann natürlich umgehend.
Die Kosten für Platine und Bauteile bewegen sich übrigen irgendwo zwischen 10 und 15 Euro. Muss ich aber erst noch genau ausrechen.
@BöserWatz, Tolot, Wosch
Heute sollten endlich die Platinen für das UGV-II-FF ankommen.
Fehlt noch der kleine Prozessor und das Programmiergerät dazu, aber das soll angeblich auch morgen oder übermorgen kommen.
Ich werde dann mal als erstes eine Platine testen und wenn alles funktioniert dürft ihr gerne je eine meiner 5 Testplatinen abhaben. Falls dann noch Interesse besteht.
Aber erst muss alles funktionieren.
Ich melde mich dann natürlich umgehend.
Die Kosten für Platine und Bauteile bewegen sich übrigen irgendwo zwischen 10 und 15 Euro. Muss ich aber erst noch genau ausrechen.
-
wosch
- Beiträge: 832
- Registriert: 17.08.2021 21:16
- Wohnort: Reutlingen
- Has thanked: 1037 times
- Been thanked: 316 times
- Kontaktdaten:
- Olix
- Beiträge: 2421
- Registriert: 17.08.2021 07:06
- Has thanked: 366 times
- Been thanked: 1743 times
- Kontaktdaten:
Re: UGV-II angekündigt
Sehr gut. Dann steht ihr auf meiner Liste schon mal ganz oben. Ich denke am Wochenende komme ich zum Aufbau der ersten Testplatine.
Dann muss ich noch das Programmieren des Microcontrollers hinbekommen. Und wenn alles klappt seid ihr dran. Wollt ihr drei alle selber löten oder soll es die fertig aufgebaute Platine sein?
Dann muss ich noch das Programmieren des Microcontrollers hinbekommen. Und wenn alles klappt seid ihr dran. Wollt ihr drei alle selber löten oder soll es die fertig aufgebaute Platine sein?
-
wosch
- Beiträge: 832
- Registriert: 17.08.2021 21:16
- Wohnort: Reutlingen
- Has thanked: 1037 times
- Been thanked: 316 times
- Kontaktdaten:
Re: UGV-II angekündigt
Wenns dir nichts ausmacht, würde ich eine fertig getestete Platine nehmen.
Gruß
Wolfgang
Gruß
Wolfgang
- Tolot
- Beiträge: 94
- Registriert: 17.08.2021 09:24
- Has thanked: 53 times
- Been thanked: 19 times
- Kontaktdaten:
Re: UGV-II angekündigt
Ich glaube eine fertig aufgebaute und getestete Platine wäre mir auch lieber.
- Major Blink
- Beiträge: 132
- Registriert: 14.10.2021 18:50
- Has thanked: 160 times
- Been thanked: 51 times
- Kontaktdaten:
Re: UGV-II angekündigt
Servus Oliver,
wenn ich noch mit dazukommen könnte, hätte ich auch gerne eine fertig aufgebaute Platine.
VG
Thomas
wenn ich noch mit dazukommen könnte, hätte ich auch gerne eine fertig aufgebaute Platine.
VG
Thomas
- Olix
- Beiträge: 2421
- Registriert: 17.08.2021 07:06
- Has thanked: 366 times
- Been thanked: 1743 times
- Kontaktdaten:
Re: UGV-II angekündigt
Sorry, die Platinen aus meiner Test-Bestellung sind jetzt vergeben.Major Blink hat geschrieben: ↑06.03.2025 09:01Servus Oliver,
wenn ich noch mit dazukommen könnte, hätte ich auch gerne eine fertig aufgebaute Platine.
VG
Thomas
Aber wenn alles gut läuft, dann werde ich sicher noch eine Sammelbestellung für alle anbieten.
-
Burkhard
- Beiträge: 518
- Registriert: 03.06.2021 21:29
- Has thanked: 10 times
- Been thanked: 41 times
- Kontaktdaten:
Re: UGV-II angekündigt
Wenn das Teil fertig bestückt nicht mehr als 20€ kosten wird, würde ich mich im Falle einer neuen Bestellung auch mal für 2 registrieren lassen (und eine Weitere unter Vorbehalt reservieren) ...
- Olix
- Beiträge: 2421
- Registriert: 17.08.2021 07:06
- Has thanked: 366 times
- Been thanked: 1743 times
- Kontaktdaten:
Re: UGV-II angekündigt
Also ich gehe schwer davon aus, dass der Preis unter 20 Euro für eine bestückte Platine bleiben wird.
Aber wie gesagt ... erst mal eine Testplatine bestücken und dann melde ich mich.
-
Burkhard
- Beiträge: 518
- Registriert: 03.06.2021 21:29
- Has thanked: 10 times
- Been thanked: 41 times
- Kontaktdaten:
Re: UGV-II angekündigt
Also wenn das einigermaßen sicher ist, dann mache ich es fest. Ich bitte aber um kurze Mitteilung, wenn es so weit ist ...
- Olix
- Beiträge: 2421
- Registriert: 17.08.2021 07:06
- Has thanked: 366 times
- Been thanked: 1743 times
- Kontaktdaten:
Re: UGV-II angekündigt
.
Kennt ihr das:
Ihr freut euch seit Tage auf das Eintreffen einer Bestellung und wollt sofort loslegen wenn die Bestellung eintrifft, aber genau an dem Tag andem ihr gefühlt schon den Lötkolben angeheizt habt, entscheidet sich Eure bessere Hälfte dazu das Esszimmer umzuräumen und benötigt euer Handwekliches Talent ...
Lange Rede, kurzer Sinn:
Der Aufbau meiner Testplatine verzögert sich etwas
Kennt ihr das:
Ihr freut euch seit Tage auf das Eintreffen einer Bestellung und wollt sofort loslegen wenn die Bestellung eintrifft, aber genau an dem Tag andem ihr gefühlt schon den Lötkolben angeheizt habt, entscheidet sich Eure bessere Hälfte dazu das Esszimmer umzuräumen und benötigt euer Handwekliches Talent ...
Lange Rede, kurzer Sinn:
Der Aufbau meiner Testplatine verzögert sich etwas
Re: UGV-II angekündigt
Jaein...
Ich habe mit ihr abgemacht, sowas ein paar Tage vorher zu planen.
Aber das klappt auch nicht immer
Meist heisst es ja auch, "kannst Du "mal eben kurz"? "
Ich habe mit ihr abgemacht, sowas ein paar Tage vorher zu planen.
Aber das klappt auch nicht immer
Meist heisst es ja auch, "kannst Du "mal eben kurz"? "
keine PN's mehr! Bitte per email kontaktieren! atari1450xld©mega-hz.de
- Olix
- Beiträge: 2421
- Registriert: 17.08.2021 07:06
- Has thanked: 366 times
- Been thanked: 1743 times
- Kontaktdaten:
Re: UGV-II angekündigt
.
Das Kniffeligste am Umstellen der Möbel war, dass die Legohäuser meiner Frau heil bleiben. ... dafür darf ich meine Atarisammlung in der Esszimmervitrine ausstellen.
Das Kniffeligste am Umstellen der Möbel war, dass die Legohäuser meiner Frau heil bleiben. ... dafür darf ich meine Atarisammlung in der Esszimmervitrine ausstellen.
- Olix
- Beiträge: 2421
- Registriert: 17.08.2021 07:06
- Has thanked: 366 times
- Been thanked: 1743 times
- Kontaktdaten:
Re: UGV-II angekündigt
Teil Zwei meines kleinen Atari Museums steht auch wieder:
Jetzt muss ich noch verhandeln wegen einer dritten Vitrine für meine Plexiglas Remake-Rechner.
- Olix
- Beiträge: 2421
- Registriert: 17.08.2021 07:06
- Has thanked: 366 times
- Been thanked: 1743 times
- Kontaktdaten:
Re: UGV-II angekündigt
Nachdem das Esszimmer wieder bewohnbar ist, hatte ich endlich etwas Zeit die erste UGV-II-FF 2.6 Platine zu bestücken. 3 Stunden Arbeit und dann:
Geht nicht! Nur Dunkelblauer Bildschirm.
Noch ohne Mikroprozessor, aber der macht nur die VGate Funktion. Bild sollte auch ohne gehen
Jetzt hab ich keine Lust meh für heute.
Morgen dann ein zweiter Versuch.
Geht nicht! Nur Dunkelblauer Bildschirm.
Noch ohne Mikroprozessor, aber der macht nur die VGate Funktion. Bild sollte auch ohne gehen
Jetzt hab ich keine Lust meh für heute.
Morgen dann ein zweiter Versuch.
Wer ist online?
Mitglieder in diesem Forum: 0 Mitglieder und 1 Gast